【一线精品】2017年秋沪科版物理九年级名师教案:18.1电能的产生
【内容简介】
一、教学目标
1.
知识与技能:
(1)了解常见电池的结构、性能及注意事项、能量转化
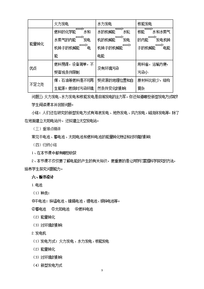
(2)了解各种发电方式中的能量转化
2.
过程与方法:
通过观察实物知道干电池的电压是1.5V、蓄电池电压是2V;
3.
情感态度与价值观:
通过学习提高学生的环境保护意识
二、课时安排
2
课时
三、教学重点
(1)常见干电池、蓄电池、太阳电池和燃料电池的能量转化特征和对环境的影响;
(2)各种发电方式中有关能量转化过程、影响可持续发展的因素,以及是否存在环境污染隐患等内容。
四、教学难点
常见干电池的的结构及性能
五、教学过程
(一)导入新课
同学们,当你看到电灯发出明亮的光,电视机屏幕上展现的绚丽的画面,电饭锅煮出香喷喷的米饭,这些都是与电能有关,电能从哪里来呢?今天我们就来研究这些。
(二)讲授新课
1.
电池
问题一:电池的作用是什么?它提供的是直流电还是交流电?电池主要有哪些种类?
教师提出问题,学生阅读课本并展示收集的各种电池,再对它们进行分类。学生自学加油站,了解直流电和交流电的区别。
小结:电池是一种把其他形式的能转化为电能的装置,它提供直流电;电池主要分为化学电池、蓄电池、太阳能电池和燃料电池等。
问题二:你见过哪些化学电池?化学电池的电压是多少伏?它们的结构是怎样的?使用化学电池的时候能量如何转化?如何使用电池?使用后的废旧电池怎样处理?
教师提出问题,学生阅读课本112页至114页,回答问题。教师切开一个旧电池,学生指明碳棒、铜帽(正极)、锌筒(负极)等结构。
问题三:怎样制造一个水果电池呢?用另一根导线刮擦锌片,你听到了什么?你认为水
果电池的电压与哪些因素有关呢?
..........
部分内容预览



只能预览部分内容,查看全部内容需要下载哦~
同专辑或相关资料
- 31沪科版九年级下学期物理ppt课件:18.1 电能的产生
- 747重庆市2019年初中物理青年教师优质课大赛决赛获奖视频:04《电能的产生》重庆永川区萱花中学 …
- 722重庆市2019年初中物理青年教师优质课大赛决赛获奖视频:03《电能的产生》黔江新华中学师范分校…
- 942重庆市2019年初中物理青年教师优质课大赛决赛获奖视频:02《电能的产生》重庆杨家坪中学 王梦…
- 608重庆市2019年初中物理青年教师优质课大赛决赛获奖视频:01《电能的产生》重庆云阳第一初中 何…
- 336【精品】2019-2020学年沪科版九年级物理同步课堂:18.1电能的产生(课件 精选练习)
- 3952019沪科版九年级物理全册教案+课件:18.1第一节 电能的产生
- 266沪科版《18.1电能的产生》ppt课件+教案(邹城市王村中学)
资料审核:czwlzx
资料格式:doc
资料版本:沪科版
适用地区:不限
文件大小:41.21KB
资料作者:czwlzx
审核人员:czwlzx
下载帮助:
- 下载说明:0点券资源无需下载权限,游客可以直接下载。
- 有点券资源为本站精品资源,只提供给vip会员下载,有效期式vip会员可以在有效期内下载本站所有资源。 查看 【申请有效期vip会员方法】 。
-
- 1、精品资源必须是登录后才能下载。
- 2、精品资源下载需要下载权限,请确保您是本站vip会员才可下载。有效期vip会员只受有效期限制,不受点券影响,有效期内即使点券用完,仍可继续下载。
- 4、如果鼠标左键下载时直接打开word文档,无法下载保存,可以右键鼠标选择“将链接另存为”下载word文件。
- 5、如果下载的是word文档,直接可用word软件打开;如果是压缩资料包,下载后请先用winrar解压软件解压,再使用对应软件word打开。
- 6、以上步骤检查后均无法解决问题,您可以到[帮助中心]寻找答案或向网站客服人员寻求支持。


会员登录
用户评论
(欢迎您的评论,评论有奖励哟!)