【一线精品】2017年秋沪科版物理九年级名师教案:第17章 从指南针到磁浮列车 复习
【内容简介】
一、复习目标
(1)认识磁体(磁极、磁化)、磁场、磁场的方向、磁感线
(2)知道直线电流的磁场分布
(3)会判断通电螺线管的磁场
(4)知道磁场对电流的作用
(5)能说明电动机为什么会转动,知道其能量转化的形式
二、课时安排
2
课时
三、复习重难点
电流的磁场、电动机原理,难点是磁场、磁感线
四、教学过程
(一)知识梳理
1.
磁是什么
磁性 ②磁体的性质 ③磁场 ④磁感线
2.
电流的磁场
奥斯特实验 ②通电螺线管的磁场 ③电磁铁
3.
科学探究:电动机为什么会转动
磁场对电流的作用 ② 电动机
(二)题型、方法归纳
选取经典选择题以及问答题形式,给学生讲解,以促进学生对所学知识的充分理解与掌握。采用启发、诱思、讲解和讨论相结合的方法使学生充分掌握这一章节的知识。
(三)典例精讲
例1:下面关于磁体性质说法不正确的是( )
A
.任何磁体都有两个磁极
B
.同名磁极互相吸引,异名磁极互相排斥
C
.磁体的周围存在着磁场
D
.小磁针静止时,N极总指向地球北方
解:A、据课本知识可知,任何磁体都有两个磁极,即N极和S极,故A正确;B、同名磁极互相排斥,异名磁极互相吸引,故B错误;C、一切磁体周围都存在着磁场,故C正确;D、在没有其它磁场的影响时,小磁针静止时,由于地磁场的作用,N极总指向地球北方,故D正确;故选B.
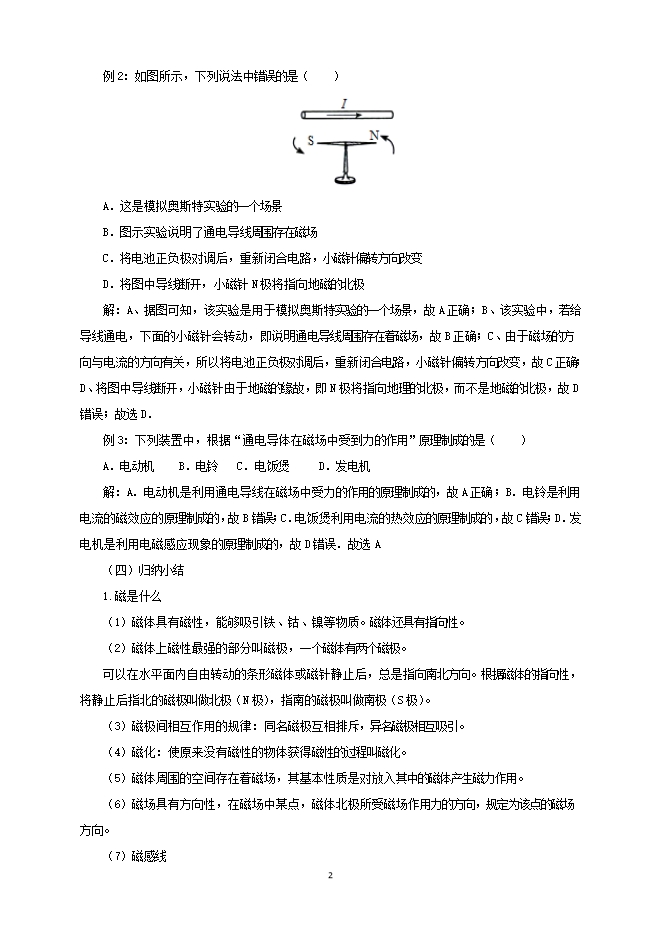
例2:如图所示,下列说法中错误的是( )
A
.这是模拟奥斯特实验的一个场景
B
.图示实验说明了通电导线周围存在磁场
C
.将电池正负极对调后,重新闭合电路,小磁针偏转方向改变
D
.将图中导线断开,小磁针N极将指向地磁的北极
解:A、据图可知,该实验是用于模拟奥斯特实验的一个场景,故A正确;B、该实验中,若给导线通电,下面的小磁针会转动,即说明通电导线周围存在着磁场,故B正确;C、由于磁场的方向与电流的方向有关,所以将电池正负极对调后,重新闭合电路,小磁针偏转方向改变,故C正确;D、将图中导线断开,小磁针由于地磁的缘故,即N极将指向地理的北极,而不是地磁的北极,故D错误;故选D.
............
部分内容预览



只能预览部分内容,查看全部内容需要下载哦~
同专辑或相关资料
- 1162022-2023学年沪科版物理九年级全一册单元测试:第十七章 从指南针到磁浮列车(附答案)
- 3632021-2022学年沪科版物理九年级全一册单元测试:第十七章 从指南针到磁浮列车(附答案)
- 1492021年福建中考一轮复习物理基础知识梳理课件:第35课时 从指南针到磁浮列车
- 9062020年海南中考物理一轮考点通关(课件+分层训练):第十三讲 从指南针到磁浮列车 电能从哪里…
- 7022020届沪科版中考物理(广西)教材系统复习课件:第17章 从指南针到磁浮列车 第18章 电能从哪…
- 572【一线精品】2017年秋沪科版物理九年级《第17章 从指南针到磁浮列车》同步练习及解析
- 7302017年秋沪科版九年级物理综合测试题:(八)从指南针到磁浮列车 电能从哪里来(附答案)
- 4622015中考沪科版复习方案:《第23课时 从指南针到磁浮列车》PPT课件
资料审核:czwlzx
资料格式:doc
资料版本:沪科版
适用地区:不限
文件大小:32.50KB
资料作者:czwlzx
审核人员:czwlzx
下载帮助:
- 下载说明:0点券资源无需下载权限,游客可以直接下载。
- 有点券资源为本站精品资源,只提供给vip会员下载,有效期式vip会员可以在有效期内下载本站所有资源。 查看 【申请有效期vip会员方法】 。
-
- 1、精品资源必须是登录后才能下载。
- 2、精品资源下载需要下载权限,请确保您是本站vip会员才可下载。有效期vip会员只受有效期限制,不受点券影响,有效期内即使点券用完,仍可继续下载。
- 4、如果鼠标左键下载时直接打开word文档,无法下载保存,可以右键鼠标选择“将链接另存为”下载word文件。
- 5、如果下载的是word文档,直接可用word软件打开;如果是压缩资料包,下载后请先用winrar解压软件解压,再使用对应软件word打开。
- 6、以上步骤检查后均无法解决问题,您可以到[帮助中心]寻找答案或向网站客服人员寻求支持。


会员登录
用户评论
(欢迎您的评论,评论有奖励哟!)