08中考试题汇编——机械功与机械能
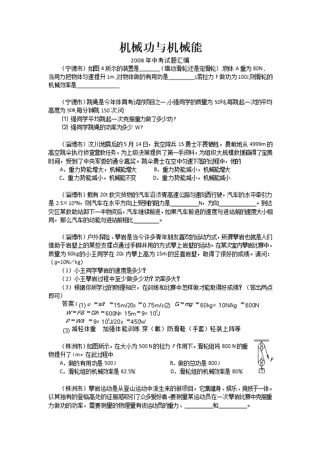
【内容简介】(宁德市)如图4所示的装置是_______(填动滑轮还是定滑轮),物体A重为80N ,
当用力把物体匀速提升1m ,对物体做的有用功是_________J,若拉力F做功为100J,则滑轮的机械效率是_______________
(宁德市)跳绳是今年体育考试的项目之一,小强同学的质量为50㎏,每跳起一次的平均高度为5㎝,每分钟跳150次.问:
⑴ 强同学平均跳起一次克服重力做了多少功?
⑵ 强同学跳绳的功率为多少W?
(淄博市)汶川地震后的5月14日,我空降兵15勇士不畏牺牲,勇敢地从4999m的高空跳伞执行侦查营救任务,为上级决策提供了第一手资料,为组织大规模救援赢得了宝贵时间,受到了中央军委的通令嘉奖。跳伞勇士在空中匀速下落的过程中,他的
A.重力势能增大,机械能增大 B.重力势能减小,机械能增大
C.重力势能减小,机械能不变 D.重力势能减小,机械能减小
(淄博市)载有20t救灾货物的汽车沿济青高速公路匀速向西行驶,汽车的水平牵引力是2.5×104N,则汽车在水平方向上受到的阻力是 N,方向 。到达灾区某救助站卸下一半物资后,汽车继续前进,如果汽车前进的速度与进站前的速度大小相同,那么汽车的动能与进站前相比 。
(淄博市)户外探险、攀岩是当今许多青年朋友喜欢的运动方式,所谓攀岩也就是人们借助于岩壁上的某些支撑点通过手脚并用的方式攀上岩壁的运动。在某次室内攀岩比赛中,质量为60kg的小王同学在20s内攀上高为15m的竖直岩壁,取得了很好的成绩。请问:(g=10N/kg)
(1)小王同学攀岩的速度是多少?
(2)小王攀岩过程中至少做多少功?功率多大?
(3)根据你所学过的物理知识,在训练和比赛中怎样做才能取得好成绩?(答出两点即可)
答案:(1)υ=s/t=15m/20s=0.75m/s(2)G=mg=60kg×10N/kg=600N
W=FS=Gh=600N×15m=9×103J
P=W/t=9×103J/20s=450W
(3)减轻体重 加强体能训练 穿(戴)防滑鞋(手套) 轻装上阵等
........
?
下载word文档压缩附件(.rar)
?
只能预览部分内容,查看全部内容需要下载哦~
同专辑或相关资料
- 5710.1 机械功--2026春沪科版八年级物理下册名师教学设计(附教学反思)
- 3742025-2026学年苏科版物理九年级上册同步练习:12.1 机械能(附答案)
- 6610.1 机械功--2024新沪科版物理八年级下学期科学素养新教学设计(附教学反思)
- 752025年中考物理基础知识复习课件:第11讲 功 功率 机械效率 机械能
- 4510.1 机械功--2024-2025沪科版八年级下学期物理名师课件
- 64910.1 机械功(主题情境:校运动会上的“功”)---2024-2025学年沪科版物理八年级全一册课件
- 1572021-2022学年教科版八年级物理下册单元基础与提升卷:第12章 机械能 提升卷(原卷和解析版)
- 1462021-2022学年教科版八年级物理下册单元基础与提升卷:第12章 机械能 基础卷(原卷和解析版)
- 上一份试卷:08中考试题汇编——内能与热机
- 下一份试卷:2008年中考物理试题分类汇编—密度基础知识
资料审核:大雁
资料格式:doc
资料版本:
适用地区:
文件大小:0.00B
资料作者:大雁
审核人员:czwlzx
下载帮助:
- 下载说明:0点券资源无需下载权限,游客可以直接下载。
- 有点券资源为本站精品课件,只提供给vip会员下载,有效期式vip会员可以在有效期内下载本站所有资源。 查看 【申请有效期vip会员方法】 。
-
- 如果您无法下载到本资料,请先参照以下说明检查:
- 1、所有资料必须是登录后才能下载。
- 2、精品资料下载需要下载权限,请确保您是本站vip会员才可下载。有效期vip会员只受有效期限制,不受点券影响,有效期内即使点券用完,仍可继续下载。
- 4、如果鼠标左键下载时直接打开word文档,无法下载保存,可以右键鼠标选择“将链接另存为”下载word文件。
- 5、如果下载的是word文档,直接可用word软件打开;如果是压缩资料包,下载后请先用winrar解压软件解压,再使用对应软件word打开。
- 6、以上步骤检查后均无法解决问题,您可以到[帮助中心]寻找答案或向网站客服人员寻求支持。





会员登录
用户评论
(欢迎您的评论,评论有奖励哟!)