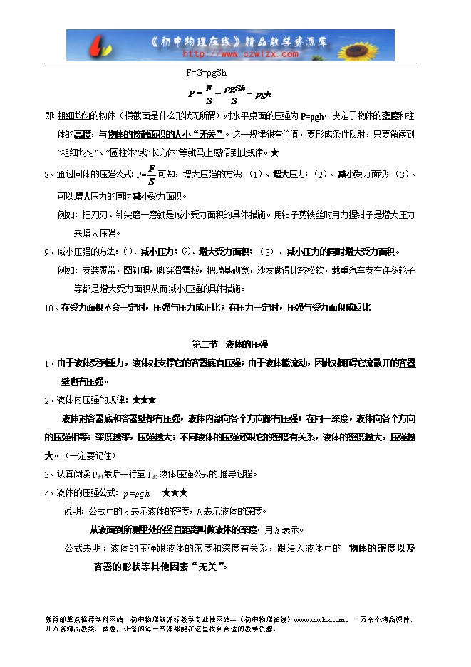
[err:数据源标签'PE.DataSource id="cone" datasource="资料_内容页" itemId="31420" xslt="true" wu="0"'返回数据错,原因:名称不能以“ ”字符(十六进制值 0x20)开头。 行 32,位置 49。,源码:314203 <meta http-equiv="refresh" content="0;url=/Item/31420.aspx?wu=1" /> 1642【全国百强校】东营市胜利一中中考物理知识要点:第九章 压强(人教版)0.00B0.00Bdocczwlzx胜利一中czwlzx/UploadFiles/UserPic/UserAvatars/15219_150_150.jpg <script language="JavaScript" type="text/JavaScript" src="/Common/GetHits.aspx?id=31420"></script> <script language="JavaScript" type="text/JavaScript" src="/Common/GetHits.aspx?hitstype=dayhits&id=31420"></script> <script language="JavaScript" type="text/JavaScript" src="/Common/GetHits.aspx?hitstype=weekhits&id=31420"></script> <script language="JavaScript" type="text/JavaScript" src="/Common/GetHits.aspx?hitstype=monthhits&id=31420"></script> <script language="JavaScript" type="text/JavaScript" src="/Common/GetBrowseTimes.aspx?id=31420"></script> <img src="/images/star5.jpg" /> 胜利一中1东营市胜利一中中考物理知识要点,压强原创2017年03月24日/UploadFiles/nopic.gif 第一节 压强 1、压力:垂直压在物体表面上的力。 2、压力并不都是(有的是,有的不是)由重 第一节 压强 1、压力:垂直压在物体表面上的力。 2、压力并不都是(有的是,有的不是)由重力产生的。 ⑴、当物体放在水 平面上时,物体对水平面的压力F大小等于物体受到的重力G。为什么这么说呢?现在假设一个重力为4N的木块静止地放在水平地面上,辨明压力和重力不是一个力。首先明确:压力F的施力物体是木块,受力物体是地面,由压力垂直指向地面,而地面是水平方向的,可知压力的方向竖直向下。重力的施力物体是地球,受力物体是木块,方向竖直向下。现在由压力和重力的受力物体不同我们就知道压力和重力肯定不是同一个力,但它们的大小和方向相同。证明水平面上的物体受到的压力是由物体的重力产生的可以用反证法:假设压力 【内容简介】 第一节 压强 1、压力:垂直压在物体表面上的力。 2、压力并不都是(有的是,有的不是)由重力产生的。 ⑴、当物体放在水 平面上时,物体对水平面的压力F大小等于物体受到的重力G。为什么这么说呢?现在假设一个重力为4N的木块静止地放在水平地面上,辨明压力和重力不是一个力。首先明确:压力F的施力物体是木块,受力物体是地面,由压力垂直指向地面,而地面是水平方向的,可知压力的方向竖直向下。重力的施力物体是地球,受力物体是木块,方向竖直向下。现在由压力和重力的受力物体不同我们就知道压力和重力肯定不是同一个力,但它们的大小和方向相同。证明水平面上的物体受到的压力是由物体的重力产生的可以用反证法:假设压力不是由重力产生的,即它们之间没有因果关系,则重力的有无不能影响到压力的有无。设重力消失,物体和水平面之间仍有压力和支持力作用,则物体仅会受到支持力作用,不会受力平衡,将会沿支持力的方向运动,离开水平面,这样物体和水平面分开,压力和支持力都将消失。当有重力时,由于重力的方向竖直向下,物体将沿此方向压向水平面,与水平面接触,继而在二者之间产生压力和支持力的相互作用,当压力、支持力增大到和重力相等时,物体受重力和支持力,处于二力平衡状态,物体静止在水平面上。所以,可归纳为:(条件)放在水平面上的物体对水平面的压力是由重力产生的,压力和重力大小相等,方向相同,都竖直向下。 ⑵、当物体放在斜面上时,斜面受到物体的压力F等于重力G垂直于斜面的一个分力G1,且有F= G1< G,压力的方向也不和重力的方向一致了。(这个分力G1到高中才能学到,现在只要知道这时的压力与重力有一定的关系就行了) ...... ? 第一节 压强 1、压力:垂直压在物体表面上的力。 2、压力并不都是(有的是,有的不是)由重力产生的。 ⑴、当物体放在水 平面上时,物体对水平面下载地址1|jazx_UploadFiles_352/201703/2017032408013817.doc<p> <strong>第一节 压强</strong> <br /> 1、压力:垂直压在物体表面上的力。<br /> 2、压力并不都是(有的是,有的不是)由重力产生的。<br /> ⑴、当物体放在水 平面上时,物体对水平面的压力F大小等于物体受到的重力G。为什么这么说呢?现在假设一个重力为4N的木块静止地放在水平地面上,辨明压力和重力不是一个力。首先明确:压力F的施力物体是木块,受力物体是地面,由压力垂直指向地面,而地面是水平方向的,可知压力的方向竖直向下。重力的施力物体是地球,受力物体是木块,方向竖直向下。现在由压力和重力的受力物体不同我们就知道压力和重力肯定不是同一个力,但它们的大小和方向相同。证明水平面上的物体受到的压力是由物体的重力产生的可以用反证法:假设压力不是由重力产生的,即它们之间没有因果关系,则重力的有无不能影响到压力的有无。设重力消失,物体和水平面之间仍有压力和支持力作用,则物体仅会受到支持力作用,不会受力平衡,将会沿支持力的方向运动,离开水平面,这样物体和水平面分开,压力和支持力都将消失。当有重力时,由于重力的方向竖直向下,物体将沿此方向压向水平面,与水平面接触,继而在二者之间产生压力和支持力的相互作用,当压力、支持力增大到和重力相等时,物体受重力和支持力,处于二力平衡状态,物体静止在水平面上。所以,可归纳为:(条件)放在水平面上的物体对水平面的压力是由重力产生的,压力和重力大小相等,方向相同,都竖直向下。<br /> ⑵、当物体放在斜面上时,斜面受到物体的压力F等于重力G垂直于斜面的一个分力G1,且有F= G1&lt; G,压力的方向也不和重力的方向一致了。(这个分力G1到高中才能学到,现在只要知道这时的压力与重力有一定的关系就行了)<br /> ......</p> <p>?</p>人教版不限教案专供vip会员doc <img src="/images/nopic.gif" alt="%e3%80%90%e5%85%a8%e5%9b%bd%e7%99%be%e5%bc%ba%e6%a0%a1%e3%80%91%e4%b8%9c%e8%90%a5%e5%b8%82%e8%83%9c%e5%88%a9%e4%b8%80%e4%b8%ad%e4%b8%ad%e8%80%83%e7%89%a9%e7%90%86%e7%9f%a5%e8%af%86%e8%a6%81%e7%82%b9%ef%bc%9a%e7%ac%ac%e4%b9%9d%e7%ab%a0+%e5%8e%8b%e5%bc%ba(%e4%ba%ba%e6%95%99%e7%89%88)" border="0" /> /UploadFiles/jazx_UploadFiles_352/201703/2017032408013817.doc <script type="text/javascript" src="/cuplayer4/js/swfobject.js"></script> <div class="video" id="CuPlayer"><b><img src="/cuplayer4/images/loading.gif" /> 网页视频播放器加载中,请稍后...<a href="http://www.cuplayer.com/cuplayer" target="_blank">点此升级>></a></b></div> <script type="text/javascript"> var so = new SWFObject("/cuplayer4/player.swf","myCuPlayer","940","465","9","#000000"); so.addParam("allowfullscreen","true"); so.addParam("allowscriptaccess","always"); so.addParam("wmode","opaque"); so.addParam("quality","high"); so.addParam("salign","lt"); so.addVariable("JcScpAutoPlay","no"); //是否自动播放 so.addVariable("JcScpShowRightmenu","no"); // so.addVariable("JcScpVideoPath","/UploadFiles/jazx_UploadFiles_352/201703/2017032408013817.doc"); //视频文件地址 so.addVariable("JcScpImg","");//视频缩略图 so.addVariable("JcScpSharetitle","酷播V4.0(CuPlayerV4.0)版使用官方演示实例"); so.write("CuPlayer"); </script> <script language=javascript src="/cuplayer4/js/action.js" type=text/javascript></script> <script type="text/javascript" src="/cuplayer3/images/swfobject.js"></script> <div class="video" id="CuPlayer"><b><img src="/cuplayer3/images/loading.gif" /> 网页视频播放器加载中,请稍后...<a href="http://www.cuplayer.com/cuplayer" target="_blank">点此升级>></a></b></div> <script type="text/javascript"> var so = new SWFObject("/cuplayer3/CuPlayerMiniV3_Black_S.swf","myCuPlayer","862","485","9","#000000"); so.addParam("allowfullscreen","true"); so.addParam("allowscriptaccess","always"); so.addParam("wmode","opaque"); so.addParam("quality","high"); so.addParam("salign","lt"); so.addVariable("CuPlayerFile","/UploadFiles/jazx_UploadFiles_352/201703/2017032408013817.doc"); //视频文件地址 so.addVariable("CuPlayerImage","");//视频缩略图 so.addVariable("CuPlayerShowImage","true"); so.addVariable("CuPlayerWidth","862"); so.addVariable("CuPlayerHeight","485"); so.addVariable("CuPlayerAutoPlay","false"); so.addVariable("CuPlayerAutoRepeat","true"); so.addVariable("CuPlayerShowControl","true"); so.addVariable("CuPlayerAutoHideControl","false"); so.addVariable("CuPlayerAutoHideTime","6"); so.addVariable("CuPlayerVolume","80"); so.addVariable("CuPlayerGetNext","false"); so.write("CuPlayer"); </script> <script language=javascript src="/cuplayer4/js/action.js" type=text/javascript></script> ] {PE.Field id="cone" fieldname="Title" /}-教案中心-初中物理在线 {PE.Field id="cone" fieldname="gourl" /} {PE.Label id="顶部-教案" currentId="{PE.Field id="cone" fieldname="NodeID" /}"/}

当前位置:首页 > {PE.Label id="当前位置导航" nodeId="{PE.Field id="cone" fieldname="NodeID" /}" /} > 内容详情

{PE.Field id="cone" fieldname="Title" /}

ID:{PE.Field id="cone" fieldname="GeneralID" /} {PE.Field id="cone" fieldname="UpdateTime" /} 资料纠错 有奖上传 收藏
{PE.Field id="cone" fieldname="SoftIntro" /}

部分内容预览




只能预览部分内容,查看全部内容需要下载哦~
  • 下载地址1
  • {PE.Field id="cone" fieldname="infopoint" /}个点券
    • {PE.Label id="上一篇" unit="份资料" itemId="31420" nodeArray="{PE.Field id="cone" fieldname="NodeID" /}" titleLength="90" /}

    用户评论

    (欢迎您的评论,评论有奖励哟!)

    网友评论共 0
    头像

    资料审核:{PE.Field id="cone" fieldname="user" /}

    {PE.Field id="cone" fieldname="special" /}

    资料格式:{PE.Field id="cone" fieldname="ico" /}

    资料版本:{PE.Field id="cone" fieldname="banben" /}

    适用地区:{PE.Field id="cone" fieldname="area" /}

    文件大小:{PE.Field id="cone" fieldname="SoftSize" /}{PE.Field id="cone" fieldname="SoftSizeUnit" /}

    资料作者:{PE.Field id="cone" fieldname="author" /}

    审核人员:{PE.Field id="cone" fieldname="editor" /}

    下载帮助:
    • 下载说明:0点券资源无需下载权限,游客可以直接下载。
    • 有点券资源为本站精品资源,只提供给vip会员下载,有效期式vip会员可以在有效期内下载本站所有资源。 查看 【申请有效期vip会员方法】
    • 1、精品资源必须是登录后才能下载。
      2、精品资源下载需要下载权限,请确保您是本站vip会员才可下载。有效期vip会员只受有效期限制,不受点券影响,有效期内即使点券用完,仍可继续下载。
      4、如果鼠标左键下载时直接打开word文档,无法下载保存,可以右键鼠标选择“将链接另存为”下载word文件。
      5、如果下载的是word文档,直接可用word软件打开;如果是压缩资料包,下载后请先用winrar解压软件解压,再使用对应软件word打开。
      6、以上步骤检查后均无法解决问题,您可以到[帮助中心]寻找答案或向网站客服人员寻求支持。
      展开

    {PE.Field id="cone" fieldname="Title" /}

    {PE.Label id="A评论标签" nodeId="{PE.Field id="cone" fieldname="NodeID" /}" /}