【中考零距离】2017潍坊中考物理专题复习攻略:专题三 作图专题
【内容简介】作图题是中考的常考题型,它的主要特点是简洁、直观、形象。作图题既可以反映基本的物理概念和规律,也可以将物理有关知识通过数学方式表达出来。它是建立物理模型的最好表达形式,许多物理问题就是将文字叙述转化为图像模型而得以解决。通过学习作图题,可以锻炼学生的思维能力、设计能力、创新能力和基本作图技巧。这类试题从涉及的知识点上可分为力学作图题、光学作图题和电学作图题等。题型1 力学作图题
力学作图题的命题热点有三个,一是作力的示意图,二是杠杆作图,三是组装滑轮组。力的示意图经常以重力、拉力、压力、摩擦力、浮力为命题点,侧重考查力的作用点和力的方向;杠杆作图命题的主要形式是寻找力臂,或者根据杠杆平衡条件,或已知杠杆图形确定最小动力的方向;组装滑轮组的命题主要是根据要求确认拉力的方向和滑轮组的绕线,试题难度一般不大。1.力的示意图
【例1】 (2016?厦门)在图专3-1中,投出去的篮球在空中飞行。不考虑空气阻力,请在图中画出篮球的受力示意图。
图专3-1
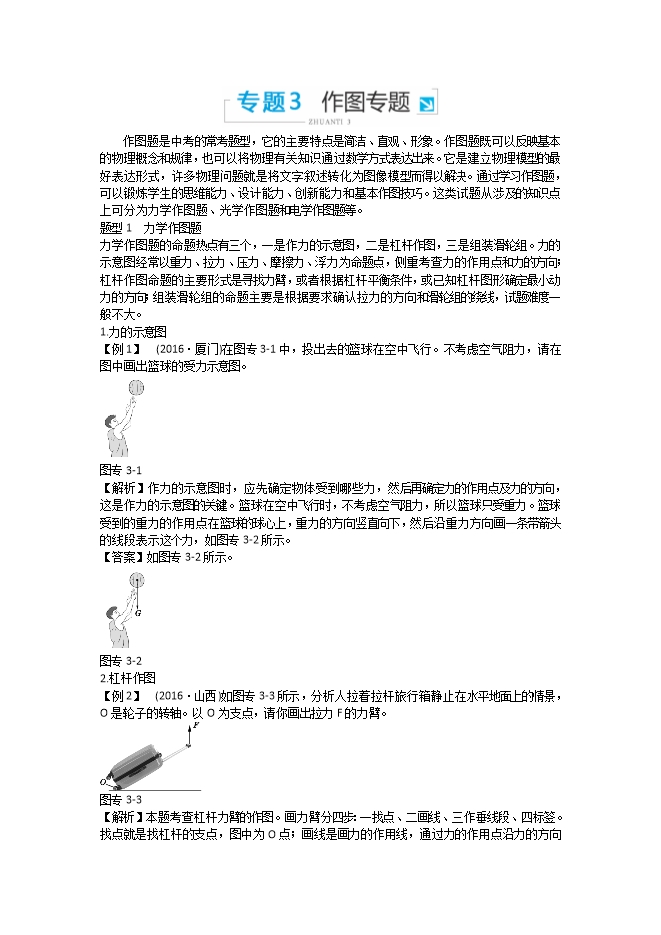
【解析】作力的示意图时,应先确定物体受到哪些力,然后再确定力的作用点及力的方向,这是作力的示意图的关键。篮球在空中飞行时,不考虑空气阻力,所以篮球只受重力。篮球受到的重力的作用点在篮球的球心上,重力的方向竖直向下,然后沿重力方向画一条带箭头的线段表示这个力,如图专3-2所示。
【答案】如图专3-2所示。
图专3-22.杠杆作图
【例2】 (2016?山西)如图专3-3所示,分析人拉着拉杆旅行箱静止在水平地面上的情景,O是轮子的转轴。以O为支点,请你画出拉力F的力臂。
图专3-3
【解析】本题考查杠杆力臂的作图。画力臂分四步:一找点、二画线、三作垂线段、四标签。找点就是找杠杆的支点,图中为O点;画线是画力的作用线,通过力的作用点沿力的方向
..........
?
部分内容预览



只能预览部分内容,查看全部内容需要下载哦~
同专辑或相关资料
资料审核:czwlzx
资料格式:doc
资料版本:不限
适用地区:山东
文件大小:0.00B
资料作者:【中考零距离】
审核人员:初中物理在线
下载帮助:
- 下载说明:0点券资源无需下载权限,游客可以直接下载。
- 有点券资源为本站精品资源,只提供给vip会员下载,有效期式vip会员可以在有效期内下载本站所有资源。 查看 【申请有效期vip会员方法】 。
-
- 如果您无法下载到本资料,请先参照以下说明检查:
- 1、精品资料必须是登录后才能下载。
- 2、精品资料需要下载权限,请确保您是本站vip会员才可下载。有效期式vip会员只受有效期限制,不受点券影响,有效期内即使点券用完,仍可继续下载。
- 4、如果浏览器启用了拦截弹出窗口,此功能有可能造成下载失败,请临时关闭此功能。本站所有资源下载也无需打开任何下载软件。
- 5、如果下载的是word文档,直接可用word软件打开;如果是压缩资料包,下载后请先用winrar解压软件解压,再使用对应软件word打开。
- 6、以上步骤检查后均无法解决问题,您可以到[帮助中心]寻找答案或向网站客服人员寻求支持。


会员登录
用户评论
(欢迎您的评论,评论有奖励哟!)