【中考零距离】2017潍坊中考物理专题复习攻略:专题一 估测、估算类专题
【内容简介】估算法是利用物理概念、规律、物理常数和常识对物理量的数值和数量级进行快速计算和取值范围合理估测的方法,运用估算法计算的问题称为估算题,估算题是近几年中考中的热点题型。估算法是一种科学的近似计算,它不仅是一种常用的解题方法和思维方法,也是一种重要的科学研究方法,在生产和生活中也有着重要作用。
估算题的特点是物理背景或物理过程比较新颖,待求量与已知量之间的联系比较隐蔽,解题过程中常需要对实际问题作出恰当的处理。不追求数据的精确而强调方法科学合理,要求学生具有较高的科学素质。初中物理教学要求学生具有初步的应用物理知识解决实际问题的能力。
(一)利用生活经验进行估算
很多的估算与日常生活中的有关数据紧密联系,这要求对生活中常见的一些量要有数据、数量级的认识,估算一些常温、常速、物体质量和长度等。比如,中学生身高在160 cm左右,质量在50 kg左右,步行速度约1.1 m/s,脉搏每分钟跳动70次左右,每层楼的高度为3 m左右,家用白炽灯的功率一般为20~100 W,电饭锅功率在1 000 W左右。这些数据对解答某些估算题是十分有用的。
(二)利用物理常量进行估算
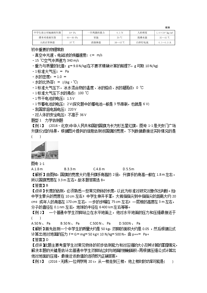
在一些貌似缺少条件的估算中经常用到一些物理常量,要求我们必须记住。比如:1标准大气压的值是 Pa,我国照明电路的电压是220 V,一节干电池的电压是1.5 V,水的密度是 ,水的比热容是 J/(kg?℃),光的速度是 m/s,g取9.8 N/kg等。
(三)利用物理公式进行估算
从估算熟悉的物理量入手,再结合相关公式,推算出你所不熟悉的物理量,或者将不熟悉的物理量,通过相关公式转换成熟悉的物理量,然后将不合理的答案一一排除。要对物理量的计算关系熟悉,如速度公式、密度公式、重力与质量关系式、压强定义式、功率定义式等。
(四)要有构建物理模型、简化物理过程的初步能力,如将组成复杂的物体简化成均匀物体,将形状复杂的物体简化成柱体,这将大大方便我们的估测。
(五)在运算时将数据近似取值,如将g的值简化为10 N/kg,将水的比热容数据中的“4.2”近似为“4”,这样大大节省运算时间。
........
?
部分内容预览



只能预览部分内容,查看全部内容需要下载哦~
同专辑或相关资料
资料审核:czwlzx
资料格式:doc
资料版本:不限
适用地区:山东
文件大小:0.00B
资料作者:【中考零距离】
审核人员:初中物理在线
下载帮助:
- 下载说明:0点券资源无需下载权限,游客可以直接下载。
- 有点券资源为本站精品资源,只提供给vip会员下载,有效期式vip会员可以在有效期内下载本站所有资源。 查看 【申请有效期vip会员方法】 。
-
- 如果您无法下载到本资料,请先参照以下说明检查:
- 1、精品资料必须是登录后才能下载。
- 2、精品资料需要下载权限,请确保您是本站vip会员才可下载。有效期式vip会员只受有效期限制,不受点券影响,有效期内即使点券用完,仍可继续下载。
- 4、如果浏览器启用了拦截弹出窗口,此功能有可能造成下载失败,请临时关闭此功能。本站所有资源下载也无需打开任何下载软件。
- 5、如果下载的是word文档,直接可用word软件打开;如果是压缩资料包,下载后请先用winrar解压软件解压,再使用对应软件word打开。
- 6、以上步骤检查后均无法解决问题,您可以到[帮助中心]寻找答案或向网站客服人员寻求支持。


会员登录
用户评论
(欢迎您的评论,评论有奖励哟!)