【妙解教材】2016秋人教九年级物理上册学案:3.2熔化和凝固
【内容简介】【知识与技能】
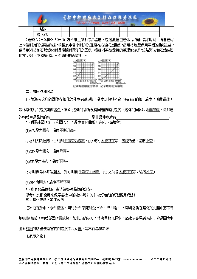
1.能区别物质的气态、液态和固体三种形态,能描述这三种物态的基本特征。
2.了解物质的固态和液态之间是可以转化的。
3.了解熔化、凝固的含义,理解晶体和非晶体的区别。
4.了解熔化曲线和凝固曲线的物理含义。
【过程与方法】
1.通过探究固体熔化时温度变化的规律,感知发生状态变化的条件。
2.理解有没有固定的熔化温度是区别晶体和非晶体的一种方法。
3.通过探究活动,使学生了解图象法是一种比较直观的表示物理量变化的方法。
【情感态度与价值观】
通过教学活动,激发学生对自然现象的关心,产生乐于探索自然现象的情感。
【情景导入】
观看自然界的物态变化视频(物态变化实例视频)。
学习内容:熔化和凝固
阅读课本P53至P57文字内容,实验图3.2-1上各器材名称,基本概念、定义用红笔做上记号。
【自学检测】
1.物质存在的三种状态:固态、液态和气态,物质状态间的变化叫物态变化;物质从固态变成液态的过程叫做熔化.物质从液态变成固态的过程叫做凝固。
.......
?
部分内容预览



只能预览部分内容,查看全部内容需要下载哦~
同专辑或相关资料
资料审核:czwlzx
资料格式:doc
资料版本:人教版
适用地区:不限
文件大小:0.00B
资料作者:【妙解教材】
审核人员:czwlzx
下载帮助:
- 下载说明:0点券资源无需下载权限,游客可以直接下载。
- 有点券资源为本站精品资源,只提供给vip会员下载,有效期式vip会员可以在有效期内下载本站所有资源。 查看 【申请有效期vip会员方法】 。
-
- 如果您无法下载到本资料,请先参照以下说明检查:
- 1、精品资料必须是登录后才能下载。
- 2、精品资料需要下载权限,请确保您是本站vip会员才可下载。有效期式vip会员只受有效期限制,不受点券影响,有效期内即使点券用完,仍可继续下载。
- 4、如果浏览器启用了拦截弹出窗口,此功能有可能造成下载失败,请临时关闭此功能。本站所有资源下载也无需打开任何下载软件。
- 5、如果下载的是word文档,直接可用word软件打开;如果是压缩资料包,下载后请先用winrar解压软件解压,再使用对应软件word打开。
- 6、以上步骤检查后均无法解决问题,您可以到[帮助中心]寻找答案或向网站客服人员寻求支持。


会员登录
用户评论
(欢迎您的评论,评论有奖励哟!)