当前位置:首页 > 试卷中心> 同步测试> 人教版九年级同步测试 > 内容详情
天津市2017届九年级全册物理同步练习:《13.1分子热运动》(AB组,附答案,新人教版)
【内容简介】
A组
1.专家称感染病人所咳嗽产生的带有大量病毒的飞沫,会使1m范围内的其他人吸入而被感染,是有意与感染病人近距离接触要戴口罩。一粒飞沫的直径约为1×10-6m~5×10-6m,由此可判断飞沫________分子。(选填“是”或“不是”)
2.在量筒的下半部分盛有蓝色的硫酸铜溶液,再在硫酸铜溶液上方缓缓地注入一些清水,几天后,整个量筒内的液体都变成蓝色,这一现象说明____________________________。
3.劣质的板材、涂料、胶粘剂等含有较多的甲醛、苯、二甲苯等有毒有机物,用来装修房屋,会造成室内环境污染,这是应为有毒有机物向室内慢慢_______。这种现象在夏天特别严重,
因为________越高,_______________越剧烈。
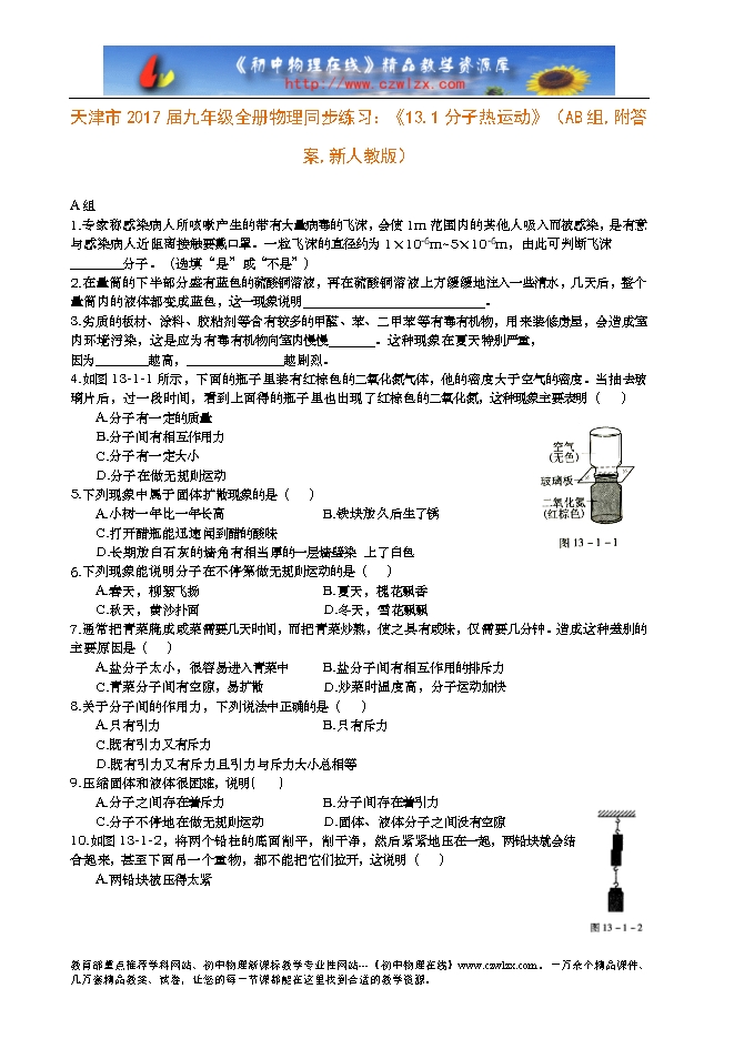
4.如图13-1-1所示,下面的瓶子里装有红棕色的二氧化氮气体,他的密度大于空气的密度。当抽去玻璃片后,过一段时间,看到上面得的瓶子里也出现了红棕色的二氧化氮,这种现象主要表明( )
A.分子有一定的质量
B.分子间有相互作用力
C.分子有一定大小
D.分子在做无规则运动
5.下列现象中属于固体扩散现象的是( )
A.小树一年比一年长高 B.铁块放久后生了锈
C.打开醋瓶能迅速闻到醋的酸味
D.长期放白石灰的墙角有相当厚的一层墙壁染 上了白色
6.下列现象能说明分子在不停第做无规则运动的是( )
A.春天,柳絮飞扬 B.夏天,槐花飘香
C.秋天,黄沙扑面 D.冬天,雪花飘飘
7.通常把青菜腌成咸菜需要几天时间,而把青菜炒熟,使之具有咸味,仅需要几分钟。造成这种差别的主要原因是( )
A.盐分子太小,很容易进入青菜中 B.盐分子间有相互作用的排斥力
C.青菜分子间有空隙,易扩散 D.炒菜时温度高,分子运动加快
8.关于分子间的作用力,下列说法中正确的是( )
A.只有引力 B.只有斥力
C.既有引力又有斥力
D.既有引力又有斥力且引力与斥力大小总相等
.........
?
部分内容预览



只能预览部分内容,查看全部内容需要下载哦~
同专辑或相关资料
- 106【教学课件】人教版九年级物理 第十三章 内能 第1节 分子热运动 精品课件与配套教案
- 38513.1分子热运动--2023-2024人教版物理九年级全册ppt课件
- 612023-2024人教版九年级物理同步练:13.1分子热运动2(附答案)
- 452023-2024人教版九年级物理同步练:13.1分子热运动1(附答案)
- 90513.1 分子热运动 习题课件--2022-2023人教版物理九年级全一册ppt课件
- 17113.1 分子热运动--2022-2023人教版物理九年级全一册ppt课件
- 200圣陶实验中学生态课堂九年级物理课时学历案:13.1 分子热运动
- 24113.1 分子热运动--2020-2021学年人教版九年级全一册物理知识解读与基础提升练(原稿版和解析版)
资料审核:czwlzx
资料格式:doc
资料版本:人教版
适用地区:天津
文件大小:0.00B
资料作者:天津市
审核人员:初中物理在线
下载帮助:
- 下载说明:0点券资源无需下载权限,游客可以直接下载。
- 有点券资源为本站精品课件,只提供给vip会员下载,有效期式vip会员可以在有效期内下载本站所有资源。 查看 【申请有效期vip会员方法】 。
-
- 如果您无法下载到本资料,请先参照以下说明检查:
- 1、所有资料必须是登录后才能下载。
- 2、精品资料下载需要下载权限,请确保您是本站vip会员才可下载。有效期vip会员只受有效期限制,不受点券影响,有效期内即使点券用完,仍可继续下载。
- 4、如果鼠标左键下载时直接打开word文档,无法下载保存,可以右键鼠标选择“将链接另存为”下载word文件。
- 5、如果下载的是word文档,直接可用word软件打开;如果是压缩资料包,下载后请先用winrar解压软件解压,再使用对应软件word打开。
- 6、以上步骤检查后均无法解决问题,您可以到[帮助中心]寻找答案或向网站客服人员寻求支持。


会员登录
用户评论
(欢迎您的评论,评论有奖励哟!)