【名师测控】2016年秋人教版八年级物理上册:3.2熔化和凝固 学案
【内容简介】【学习目标】
1.了解物态变化的概念。
2.知道物质熔化、凝固时的规律。
3.知道熔化吸热和凝固放热。
4.了解晶体和非晶体的区别。
重点:通过实验探究,知道物质熔化、凝固的规律。
难点:应用熔化吸热和凝固放热解决生活和自然界中的问题。
行为提示:
1.认真阅读学习目标,将行为动词用双色笔画上记号。
2.创设情景,导入新课。
知识链接:做熔化实验时不将试管直接放到酒精灯上加热,而是放在烧杯的水中加热,目的是使受热物体均匀缓慢的受热,这种方法叫“水浴法”。情景导入 生成问题
信息1 如图1所示,壶中冒出的水蒸气遇玻璃杯变成水。
信息2 如图2所示,太阳出来了,小朋友堆的雪人融化了。
根据以上信息,你能提出一个相关的问题吗?
自学互研 生成能力
知识板块一 熔化和凝固
自主阅读教材P53~55的内容,独立思考并完成:
1.我们发现大多数物质有固态、液态、气态三种状态。而我们把物质由一种状态变成另一种状态叫做物态变化。
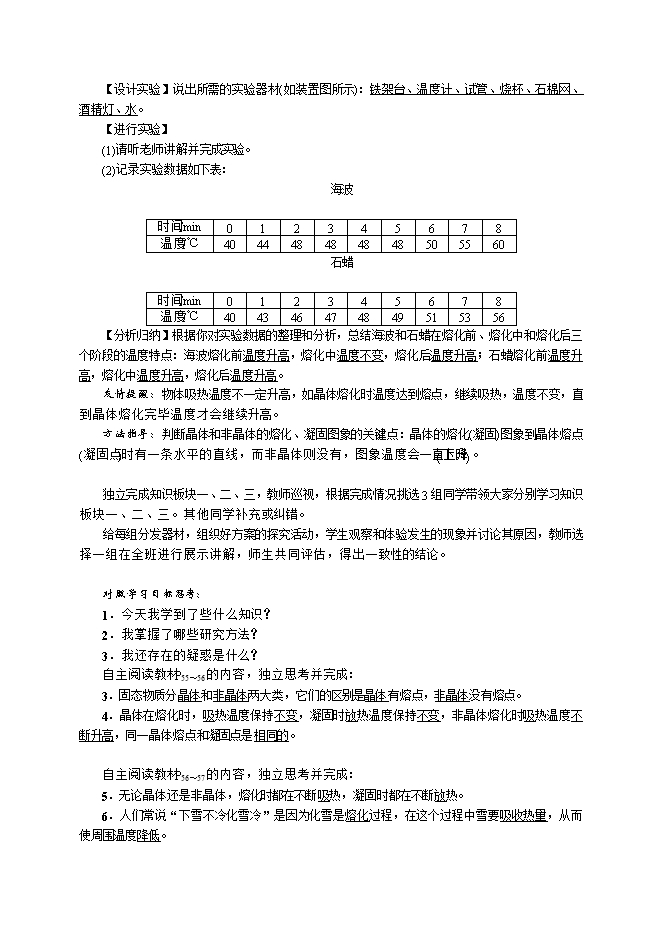
2.实验:研究海波和石蜡熔化时温度的变化规律。
【提出问题】不同的物质由固态变成液态的过程中,温度的变化规律相同吗?
【猜想和假设】不同物质由固态变成液态的过程中,温度的变化规律不同。
【设计实验】说出所需的实验器材(如装置图所示):铁架台、温度计、试管、烧杯、石棉网、酒精灯、水。
【进行实验】
(1)请听老师讲解并完成实验。
(2)记录实验数据如下表:
........
?
部分内容预览



只能预览部分内容,查看全部内容需要下载哦~
同专辑或相关资料
资料审核:czwlzx
资料格式:doc
资料版本:人教版
适用地区:不限
文件大小:0.00B
资料作者:【名师测控】
审核人员:czwlzx
下载帮助:
- 下载说明:0点券资源无需下载权限,游客可以直接下载。
- 有点券资源为本站精品资源,只提供给vip会员下载,有效期式vip会员可以在有效期内下载本站所有资源。 查看 【申请有效期vip会员方法】 。
-
- 如果您无法下载到本资料,请先参照以下说明检查:
- 1、精品资料必须是登录后才能下载。
- 2、精品资料需要下载权限,请确保您是本站vip会员才可下载。有效期式vip会员只受有效期限制,不受点券影响,有效期内即使点券用完,仍可继续下载。
- 4、如果浏览器启用了拦截弹出窗口,此功能有可能造成下载失败,请临时关闭此功能。本站所有资源下载也无需打开任何下载软件。
- 5、如果下载的是word文档,直接可用word软件打开;如果是压缩资料包,下载后请先用winrar解压软件解压,再使用对应软件word打开。
- 6、以上步骤检查后均无法解决问题,您可以到[帮助中心]寻找答案或向网站客服人员寻求支持。


会员登录
用户评论
(欢迎您的评论,评论有奖励哟!)