广东省肇庆六中2015-2016学年八年级下学期期中物理试题(word解析版)
【内容简介】
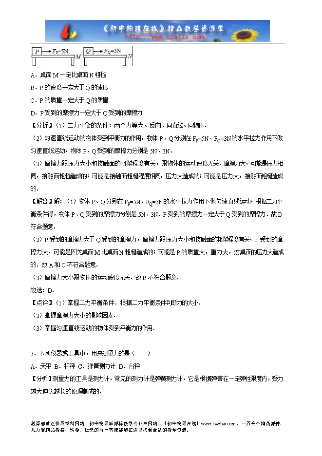
一、选择题(每题3分,共30分)
1.图中的四个实例,目的是为了减小摩擦的是( )
A. 鞋底的花纹 B. 浴室脚垫做得凹凸不平
C. 在合页轴上加润滑油 D. 矿泉水瓶盖上的条纹
【分析】摩擦力跟压力大小和接触面的粗糙程度有关,减小摩擦力的方法:减小压力;减小接触面的粗糙程度;使接触面脱离;用滚动代替滑动.
【解答】解:A、鞋底有凹凸的花纹,是在压力一定时,增大接触面的粗糙程度来增大鞋和地面之间的摩擦力,防止滑倒.不符合题意.
B、浴室脚垫做得凹凸不平,是在压力一定时,增大接触面的粗糙程度来增大脚和脚垫之间的摩擦力,防止滑倒.不符合题意.
C、在合页轴上加润滑油,是相互接触的两表面彼此离开,减小摩擦力.符合题意.
D、矿泉水瓶盖上的条纹,是在压力一定时,增大接触面的粗糙程度来增大手和瓶盖之间的摩擦力,防止打滑.不符合题意.
故选C.
【点评】本题考查了摩擦力大小的影响因素,根据影响因素,分析在生活中怎样增大和减小摩擦力.考查学生应用物理知识解决实际问题的能力.
.......
?
部分内容预览



只能预览部分内容,查看全部内容需要下载哦~
同专辑或相关资料
资料审核:czwlzx
资料格式:doc
资料版本:人教版
适用地区:不限
文件大小:0.00B
资料作者:肇庆六中
审核人员:czwlzx
下载帮助:
- 下载说明:0点券资源无需下载权限,游客可以直接下载。
- 有点券资源为本站精品课件,只提供给vip会员下载,有效期式vip会员可以在有效期内下载本站所有资源。 查看 【申请有效期vip会员方法】 。
-
- 如果您无法下载到本资料,请先参照以下说明检查:
- 1、所有资料必须是登录后才能下载。
- 2、精品资料下载需要下载权限,请确保您是本站vip会员才可下载。有效期vip会员只受有效期限制,不受点券影响,有效期内即使点券用完,仍可继续下载。
- 4、如果鼠标左键下载时直接打开word文档,无法下载保存,可以右键鼠标选择“将链接另存为”下载word文件。
- 5、如果下载的是word文档,直接可用word软件打开;如果是压缩资料包,下载后请先用winrar解压软件解压,再使用对应软件word打开。
- 6、以上步骤检查后均无法解决问题,您可以到[帮助中心]寻找答案或向网站客服人员寻求支持。


会员登录
用户评论
(欢迎您的评论,评论有奖励哟!)