当前位置:首页 > 试卷中心> 月考联考> 人教版九年级月考联考 > 内容详情
四川省雅安中学2016届九年级10月月考物理试题(答案不全)
【内容简介】本试卷分为第Ⅰ卷(选择题)和第Ⅱ卷(非选择题)两部分,全满分为100分,考试时间90分钟。第Ⅰ卷(选择题 共45分)
一、单项选择题:(每小题3分,15个小题,共45分)
1、分子在不停地做无规则运动,能 体现此规律的是( )
A.细雨濛濛 B.桂花飘香 C.雪花飞舞 D.树叶凋零
2、下列关于分子间作用力的说法错误的是( )
A.分子间有时只存在引力,有时只存在斥力
B.固体很难被压缩是因为分子间存在斥力
C.分子间引力和斥力总是同时存在
D.气体分子相距很远,分子间的作用力可以忽略
3、用“分子的观点”解释下列现象,不正确的是( )
A .水结成冰——分子发生变化 B.气体易被压缩——分子间隔大
C.水加糖变甜——分子不停地运动 D.铁块很难压缩——分子间存在斥力
4、关于温度、热量、内能, 以下说法正确的是( )
A.0℃的冰没有内能
B.同一物体的温度越高,物体的内能越大
C.物体的温度越低,所含的热量越少
D.物体的内能与温度有关 ,只要温度不变,物体的内能就一定不变
5、甲乙两台柴油机,甲的效率低于乙的效率,意义是( )
A.甲的功率小于乙的功率 B.甲消耗的燃料多于乙消耗的燃料
C.甲将燃料燃烧放出的能量变成有用功的那部分能量的比例比乙小
D.工作相同时间甲消耗的燃料一定比乙多
6、一台单缸四冲程柴油机转速为1200转/min,则柴油机1s内( )
A、完成20个冲程,做功20次 B、完成40个冲程,做功40次
C、完成40个冲程,做功10次 D、完成20个冲程,做功10次
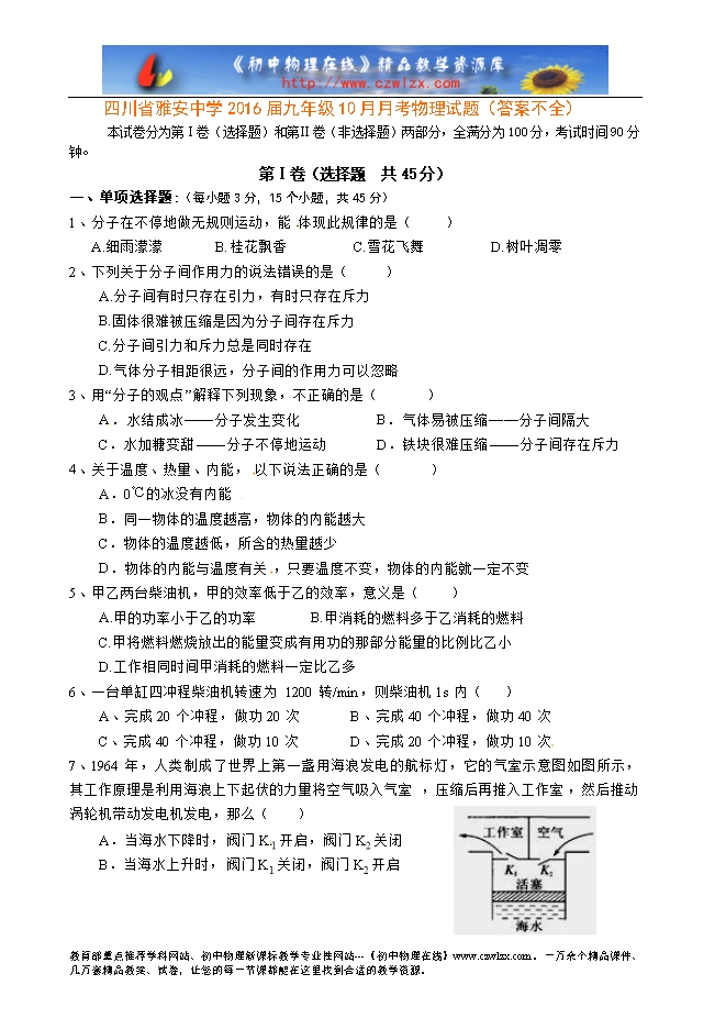
7、1964年,人类制成了世界上第一盏用海浪发电的航标灯,它的气室示意图如图所示,其工作原理是利用海浪上下起伏的力量将空气吸入气室,压缩后再推入工作室,然后推动涡轮机带动发电机发电,那么( )
........
?
部分内容预览



只能预览部分内容,查看全部内容需要下载哦~
同专辑或相关资料
- 3038山东省济宁市微山县第二实验中学2015年10月九年级学业评测物理试题及答案(沪科版)
- 1478湖北省孝感市孝南区肖港初级中学2016届九年级10月月考物理试题及答案
- 1407山东省高密四中文慧学校2016届九年级10月月考物理试题及答案【沪科版】
- 905山东省安丘金冢子中学2016届九年级10月月考物理试题(无答案)
- 1091河南省安阳市第十四中学2016届九年级上学期第二次月考物理试题(无答案)
- 1223江苏省南京市江宁区湖熟片2016届九年级10月月考物理试题及答案
- 2191江苏省淮安市盱眙县观音寺初级中学2015届九年级上学期10月调研物理试卷【解析版】
- 1023湖北省宜昌市第二十五中学2015年秋季10月月考物理试题(无答案)
资料审核:czwlzx
资料格式:doc
资料版本:人教版
适用地区:四川
文件大小:0.00B
资料作者:雅安中学
审核人员:初中物理在线
下载帮助:
- 下载说明:0点券资源无需下载权限,游客可以直接下载。
- 有点券资源为本站精品课件,只提供给vip会员下载,有效期式vip会员可以在有效期内下载本站所有资源。 查看 【申请有效期vip会员方法】 。
-
- 如果您无法下载到本资料,请先参照以下说明检查:
- 1、所有资料必须是登录后才能下载。
- 2、精品资料下载需要下载权限,请确保您是本站vip会员才可下载。有效期vip会员只受有效期限制,不受点券影响,有效期内即使点券用完,仍可继续下载。
- 4、如果鼠标左键下载时直接打开word文档,无法下载保存,可以右键鼠标选择“将链接另存为”下载word文件。
- 5、如果下载的是word文档,直接可用word软件打开;如果是压缩资料包,下载后请先用winrar解压软件解压,再使用对应软件word打开。
- 6、以上步骤检查后均无法解决问题,您可以到[帮助中心]寻找答案或向网站客服人员寻求支持。


会员登录
用户评论
(欢迎您的评论,评论有奖励哟!)