山东省烟台市2015年中考物理试题(word解析版)
【内容简介】一、选择题(每小题的四个选项中只有一个是正确的.每小题2分,共20分)
1、如图1是音叉和长笛发出的两列声波在同一波器上显示的波形,则这两列声波( )
A.音调不同 B.响度不同
C.音色不同 D.音调、响度、音色均不同
解:如图可知,两幅图中音叉、长笛振动的快慢相同,因此音调相同;偏离原位置相同,因此响度相同;它们的波形不同,所以发声体不同,故音色不同.
故选C
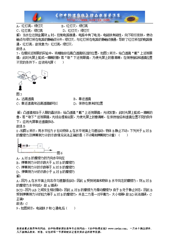
2、如图2所示,下列属于费力杠杆的是
解:A、钢丝钳在使用过程中,动力臂大于阻力臂,是省力杠杆;
B、撬棒在使用过程中,动力臂大于阻力臂,是省力杠杆;
C、独轮车使用过程中,动力臂大于阻力臂,是省力杠杆;
D、钓鱼杆在使用过程中,动力臂小于阻力臂,是费力杠杆.
故选D
3、关于温度、热量、内能,以下说法正确的是( )
A.0℃的冰没有内能
B.物体的温度越高,物体的内能越大
C.物体的温度越低,所含的热量越少
D.物体的内能与温度有关,只要温度不变,物体的内能就一定不变
解:
A、因物体的分子永不停息地做无规则的运动,所以任何温度的物体都有内能.此选项错误;
B、温度影响内能的多少.物体的温度越高,具有的内能越大.此选项正确;
C、热量是一个过程量,要用“吸收”或“放出”来表达,而不能用“具有”或“含有”来修饰.此选项错误;
D、内能的多少与物体的质量、温度、状态有关,单比较物体的温度不能判断内能的变化.此选项错误.
故选B
.......
下载word文档附件
部分内容预览



只能预览部分内容,查看全部内容需要下载哦~
同专辑或相关资料
资料审核:czwlzx
资料格式:doc
资料版本:不限
适用地区:山东
文件大小:0.00B
资料作者:烟台市
审核人员:初中物理在线
下载帮助:
- 下载说明:0点券资源无需下载权限,游客可以直接下载。
- 有点券资源为本站精品课件,只提供给vip会员下载,有效期式vip会员可以在有效期内下载本站所有资源。 查看 【申请有效期vip会员方法】 。
-
- 如果您无法下载到本资料,请先参照以下说明检查:
- 1、所有资料必须是登录后才能下载。
- 2、精品资料下载需要下载权限,请确保您是本站vip会员才可下载。有效期vip会员只受有效期限制,不受点券影响,有效期内即使点券用完,仍可继续下载。
- 4、如果鼠标左键下载时直接打开word文档,无法下载保存,可以右键鼠标选择“将链接另存为”下载word文件。
- 5、如果下载的是word文档,直接可用word软件打开;如果是压缩资料包,下载后请先用winrar解压软件解压,再使用对应软件word打开。
- 6、以上步骤检查后均无法解决问题,您可以到[帮助中心]寻找答案或向网站客服人员寻求支持。


会员登录
用户评论
(欢迎您的评论,评论有奖励哟!)