2015届中考物理同步系列复习学案:专题03 物态变化
【内容简介】一、考点知识梳理
(一)温度
1.温度:物体的冷热程度。生活中温度的常用单位是℃,读作摄氏度。
注意:日常生活中,人们常常凭感觉判断物体的冷热,这种判断受环境等因素的影响,往往是不可靠的,要准确判断和测量温度,就要选择科学的测量工具—温度计。
练习:学校操场上的地砖,在太阳下晒比在树荫下的温度更高。
2.温度计
(1)温度计的工作原理:利用液体热胀冷缩的性质制成的。
(2)温度计是标度方法:在1个标准大气压下,把冰水混合物的温度规定为0℃,把沸水的温度规定为100℃,在0℃和100℃之间,平均分成100等份,每等份代表1℃。
(3)温度计的使用
①使用前,要认清分度值和量程,被测液体的温度不能超出其量程;
②使用时,温度计的玻璃泡要全部浸入被测液体中;
③温度计的玻璃泡不要碰到容器底或容器壁;
④一定要待温度计的示数稳定后再读数;
⑤读数时温度计的玻璃泡要继续留在被测液体中,视线要与温度计中液柱的上表面相平。
注意:温度计的量程是指温度计所能测量的最高温度和最低温度。温度计的分度值反映了温度计的准确程度,分度值越小的温度计,所测得的数据越精确。观察温度计时,必须看清0℃刻度的位置,液柱的液面在0℃刻度的下方时,显示的温度为负值,即低于0℃的为“零下温度”。
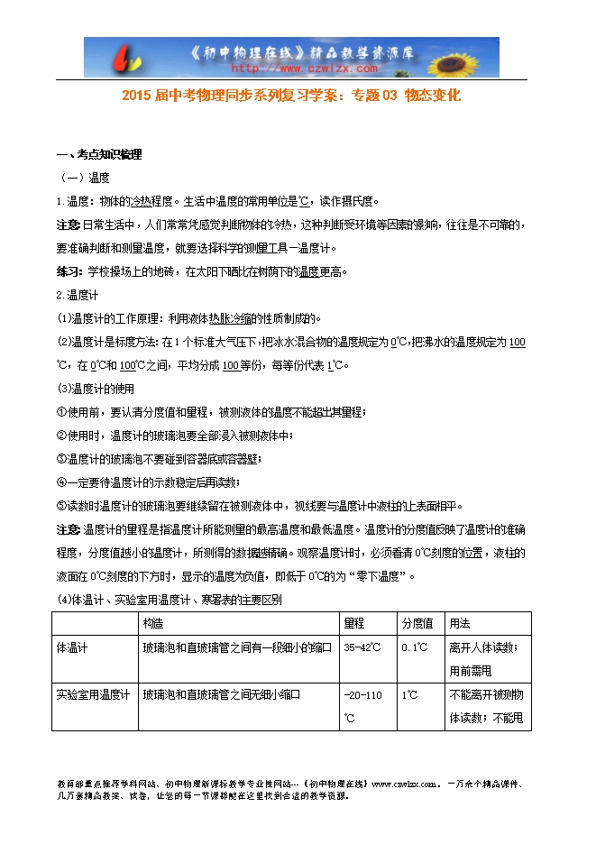
(4)体温计、实验室用温度计、寒暑表的主要区别
........
?
部分内容预览



只能预览部分内容,查看全部内容需要下载哦~
同专辑或相关资料
资料审核:czwlzx
资料格式:doc
资料版本:人教版
适用地区:不限
文件大小:0.00B
资料作者:czwlzx
审核人员:czwlzx
下载帮助:
- 下载说明:0点券资源无需下载权限,游客可以直接下载。
- 有点券资源为本站精品资源,只提供给vip会员下载,有效期式vip会员可以在有效期内下载本站所有资源。 查看 【申请有效期vip会员方法】 。
-
- 如果您无法下载到本资料,请先参照以下说明检查:
- 1、精品资料必须是登录后才能下载。
- 2、精品资料需要下载权限,请确保您是本站vip会员才可下载。有效期式vip会员只受有效期限制,不受点券影响,有效期内即使点券用完,仍可继续下载。
- 4、如果浏览器启用了拦截弹出窗口,此功能有可能造成下载失败,请临时关闭此功能。本站所有资源下载也无需打开任何下载软件。
- 5、如果下载的是word文档,直接可用word软件打开;如果是压缩资料包,下载后请先用winrar解压软件解压,再使用对应软件word打开。
- 6、以上步骤检查后均无法解决问题,您可以到[帮助中心]寻找答案或向网站客服人员寻求支持。


会员登录
用户评论
(欢迎您的评论,评论有奖励哟!)