大连枫叶国际学校初中校区八年级物理《2.4噪声的危害和控制》学案
【内容简介】【学习目标】1.了解噪声的来源和危害
2.知道防止噪声的途 径,增强环境保护意识
【学习重点】知道噪声的来源及其危害,知道减弱噪声的途径
【学习难点】环境保护的教育,噪声的等级
【自主学习】
1.噪声:
声音可以分为两类,一类是能给人以优美享受的声音,叫做_________;另一类是令人感到心烦意乱的声音,我们把它叫做________,随着现代化工业的发展,近年来噪声 已成为国际公害,那么噪声的来源有哪些,它有什么危害,它是通过什么途径传播的,怎样减弱噪声呢?
我们判断一种声音是不是噪声,可以从两个角度考虑:
一是从物理学角度看它的振 动规则,如果_______________________,那么这种声音就是噪声;
二是从环境保护的角度讲,__________________________________________________________属于噪声。
2.噪声强弱的等级和危害:
阅读课本43页“噪声强弱的等级和危害”部分回答下列问题
我们可以讲 声 音分成若干等级,每一级代表一定的强度。于是我们就用______作为声音强弱等 级的单位,用符号_____来表示。
A.为了保护听力,声音_______________________;
B.为了保证工作和学习,声音_________________________;
C.为了保证休息和睡眠,声音_________________________.
3.控制噪声:
由于我们听到声音的过程是:声源---传声介质---人耳,所以控制噪声的方法也要从以上三个方面加以控制 。
A.在_________________控制,如:摩托车上的消音器;用光信号代替声信号;提高技术,增加金属间的弹性,研制无声合金等。
B.在_________________控制,如:在公路两旁植树造林,让树木来减弱噪声;对产生噪声的机器装上隔音罩。
C.在_________________控制,如:带上耳塞就是一个很好的方法。
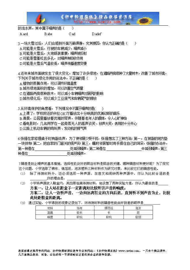
........
下载word文档附件
部分内容预览


只能预览部分内容,查看全部内容需要下载哦~
同专辑或相关资料
资料审核:czwlzx
资料格式:doc
资料版本:人教版
适用地区:辽宁
文件大小:0.00B
资料作者:孟祥瑞
审核人员:czwlzx
下载帮助:
- 下载说明:0点券资源无需下载权限,游客可以直接下载。
- 有点券资源为本站精品资源,只提供给vip会员下载,有效期式vip会员可以在有效期内下载本站所有资源。 查看 【申请有效期vip会员方法】 。
-
- 如果您无法下载到本资料,请先参照以下说明检查:
- 1、精品资料必须是登录后才能下载。
- 2、精品资料需要下载权限,请确保您是本站vip会员才可下载。有效期式vip会员只受有效期限制,不受点券影响,有效期内即使点券用完,仍可继续下载。
- 4、如果浏览器启用了拦截弹出窗口,此功能有可能造成下载失败,请临时关闭此功能。本站所有资源下载也无需打开任何下载软件。
- 5、如果下载的是word文档,直接可用word软件打开;如果是压缩资料包,下载后请先用winrar解压软件解压,再使用对应软件word打开。
- 6、以上步骤检查后均无法解决问题,您可以到[帮助中心]寻找答案或向网站客服人员寻求支持。


会员登录
用户评论
(欢迎您的评论,评论有奖励哟!)