湖南省益阳市第六中学九年级物理《17.4欧姆定律在串、并联电路中的应用》教案
【内容简介】●教学目标
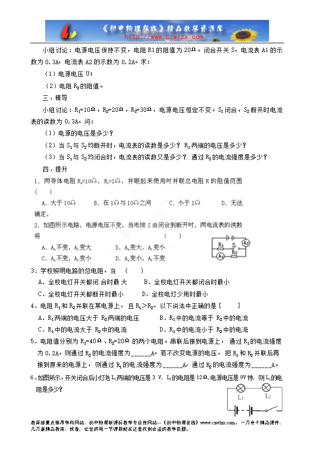
一、知识与技能
1、会用欧姆定律分析串、并联电路的问题。
2、进一步 理解串、并联电路电流、电压的规律。
二、过程与方法
通过分析计算,熟练掌握欧姆定律在串、并联电路中的应用。
三、情感、态度与价值观
●教学过程
一、预学
1、若R1、R2串联,它们两端的电压分别是U1、U2,则U1:U2= 。
2、若R1、R2并联,通过它的电流分别是I1、I2,则I1:I2= 。
3、某同学设计的实验电路图。电源电压保持不变,闭合开关S,为了使滑动变阻器连入电路中的阻值最小,应将滑片P移至最 端(选填“左”或“右”),此时,电压表的示数为3V,电流表的示数为0.3A,那么,定值电阻R的阻值为 Ω,电源 电压为 V。
二、探究
教学点一 欧姆定律在串联电路中的应用
小组讨论:电源电压为6V。闭合开关S,电压表V1的示数为4V,电流表的示数为0.4A.
教学点二 欧姆定律在并联电路中的应用
小组讨论:电源电压保持不变,电阻R1的阻值为20Ω。闭合开关S,电流表A1的示数为0.3A,电流表A2的示数为0.2A。求:
(1)电源电压U;
(2)电阻R2的阻值。
三、精导
小组讨论:R1=10Ω,R2=20Ω,R3=30Ω,电源电压恒定不变。S1闭合,S2断开时电流表的读数为0.3A。问:
(1)电源的电压是多少?
(2)当S1与S2均断开时,电流表的读数是多少?R1两端的电压是多少?
(3)当S1与S2均闭合时,电流表的读数又是多少?通过R3的电流强度是多少?
四、提升
.........
?
部分内容预览



只能预览部分内容,查看全部内容需要下载哦~
同专辑或相关资料
资料审核:czwlzx
资料格式:doc
资料版本:人教版
适用地区:湖南
文件大小:0.00B
资料作者:益阳市第六中学
审核人员:czwlzx
下载帮助:
- 下载说明:0点券资源无需下载权限,游客可以直接下载。
- 有点券资源为本站精品资源,只提供给vip会员下载,有效期式vip会员可以在有效期内下载本站所有资源。 查看 【申请有效期vip会员方法】 。
-
- 1、精品资源必须是登录后才能下载。
- 2、精品资源下载需要下载权限,请确保您是本站vip会员才可下载。有效期vip会员只受有效期限制,不受点券影响,有效期内即使点券用完,仍可继续下载。
- 4、如果鼠标左键下载时直接打开word文档,无法下载保存,可以右键鼠标选择“将链接另存为”下载word文件。
- 5、如果下载的是word文档,直接可用word软件打开;如果是压缩资料包,下载后请先用winrar解压软件解压,再使用对应软件word打开。
- 6、以上步骤检查后均无法解决问题,您可以到[帮助中心]寻找答案或向网站客服人员寻求支持。


会员登录
用户评论
(欢迎您的评论,评论有奖励哟!)