山东省新泰市2015届九年级上学期期中考试物理试卷(解析版)
【内容简介】
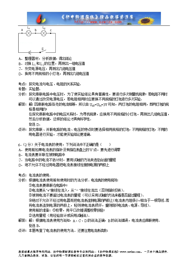
一、选择题(每小题2分,共44分,每小题各只有一个正确答案)
1.(2分)下列数据接近实际的是( )
A. 对人体安全的电压为220V B. 成年人的正常体温是39℃
C. 物理实验室用的导线直径约10mm D. 家用电冰箱的工作电流约1A
考点: 电压;温度;长度的估测;电流的大小..
专题: 应用题;估算综合应用题.
分析: 不同物理量的估算,有的需要凭借生活经验,有的需要简单的计算,有的要进行单位的换算,最后判断最符合实际的是哪一个.
解答: 解:A、对人体安全的电压是不高于36V,故错误;
B、成年人的正常体温是37℃,故错误;
C、物理实验室用的导线直径约1mm左右,故错误;
D、据课本可知,家用电冰箱的工作电流约1A,故正确;
故选D.
点评: 对于生活中数据的估测,应从实际的角度出发进行判断,也可从自己的角度出发判断,如自己的身高、自己的体重、自己正常时的体温及正常行走的速度等方面来与题目中的数据比较,只要相差不大,即该数据就是合理的.
2.(2分)(2014?株洲)下列现象与分子热运动有关的是( )
A. 春天,百花争艳 B. 夏天,波光粼粼 C. 秋天,丹桂飘香 D. 冬天,大雪纷飞
考点: 分子的运动..
专题: 分子热运动、内能.
分析: 分子运动是肉眼看不见分子的运动,机械运动是宏观物体的运动.分子运动,即扩散现象是肉眼看不见的,在不知不觉中发生的.
解答: 解:A、春天百花争艳,花朵的颜色是由它反射的光决定的,不属于分子热运动;
B、夏天波光粼粼,是光的反射现象,不属于分子热运动;
C、秋天丹桂飘香,是气体分子运动的结果,属于分子热运动;
D、冬天大雪纷飞,是宏观物体的运动,不是分子的运动.
故选:C.
点评: 本题主要考查学生对宏观物体的运动和分子运动的区别、理解和掌握,是一道基础题.
..........
?
?
部分内容预览



只能预览部分内容,查看全部内容需要下载哦~
同专辑或相关资料
资料审核:czwlzx
资料格式:doc
资料版本:人教版
适用地区:山东
文件大小:0.00B
资料作者:新泰市
审核人员:初中物理在线
下载帮助:
- 下载说明:0点券资源无需下载权限,游客可以直接下载。
- 有点券资源为本站精品课件,只提供给vip会员下载,有效期式vip会员可以在有效期内下载本站所有资源。 查看 【申请有效期vip会员方法】 。
-
- 如果您无法下载到本资料,请先参照以下说明检查:
- 1、所有资料必须是登录后才能下载。
- 2、精品资料下载需要下载权限,请确保您是本站vip会员才可下载。有效期vip会员只受有效期限制,不受点券影响,有效期内即使点券用完,仍可继续下载。
- 4、如果鼠标左键下载时直接打开word文档,无法下载保存,可以右键鼠标选择“将链接另存为”下载word文件。
- 5、如果下载的是word文档,直接可用word软件打开;如果是压缩资料包,下载后请先用winrar解压软件解压,再使用对应软件word打开。
- 6、以上步骤检查后均无法解决问题,您可以到[帮助中心]寻找答案或向网站客服人员寻求支持。


会员登录
用户评论
(欢迎您的评论,评论有奖励哟!)