山东省泰安市岱岳区2014-2015学年上学期期中考试八年级物理试卷(解析版)
【内容简介】一、选择题(共12小题,每小题3分,满分36分)
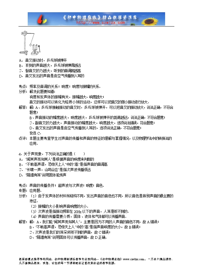
1.(3分)观察身边的物理现象﹣﹣下列估测最接近实际的是( )
A. 演奏中华人民共和国国歌所需的时间约为47s
B. 我们所用物理教材的宽度约为20cm
C. 初中物理课本一页纸的厚度约为0.008mm
D. 课桌的高度约为1.5m
考点: 时间的估测;长度的估测..
专题: 长度、时间、速度.
分析: 此题考查对生活中常见物体物理量的估测,结合对生活的了解和对物理单位的认识,找出符合实际的选项即可.
解答: 解:
A、国歌长度较小,演奏中华人民共和国国歌所需的时间约为47s.此选项符合实际;
B、中学生伸开手掌,大拇指指尖到中指指尖的距离大约20cm,物理教材的宽度小于20cm,在17cm左右.此选项不符合实际;
C、一般纸张的厚度在80μm=0.08mm左右.此选项不符合实际;
D、中学生的身高在160cm左右,课桌的高度大约是中学生身高的一半,在80cm=0.8m左右.此选项不符合实际.
故选A.
点评: 对日常生活中的速度、质量、长度、温度等进行准确的估测,是要求初中学生掌握的一种基本能力,平时注意观察,结合所学知识多加思考,逐渐培养这方面的能力.
2.(3分)一位跳伞运动员从直升飞机上跳下时,看到地面向他扑来,他所选择的参照物是( )
A. 地面 B. 直升飞机 C. 直升飞机驾驶员 D. 自己
考点: 参照物及其选择..
专题: 长度、时间、速度.
分析: 解答此题的关键是看被研究的物体与所选的标准之间的相对位置是否发生了改变,如果发生改变,则物体是运动的;如果未发生变化,则物体是静止的.
解答: 解:以地面为参照物是运动员和伞一起向下运动,现在运动员看到地面在运动,是把自己当做参照物.因为地面和运动员或伞之间的位置发生了变化.
故选D.
点评: 此题主要考查了有关运动和静止的相对性.考查了有关参照物的选择,在选择参照物时,关键是看要描述哪个物体的运动.
..........
?
部分内容预览



只能预览部分内容,查看全部内容需要下载哦~
同专辑或相关资料
- 2191河北省衡水市十校2014-2015学年上学期期中联考八年级物理试卷(解析版)
- 2354黑龙江省龙江县2014-2015学年上学期期中考试八年级物理试卷(解析版)
- 1834四川省广安市岳池县白庙责任区2014-2015学年八年级12月联考物理试题及答案
- 12992014年秋鹁鸽楼中学11月月考八年级物理试卷及答案(人教版)
- 1756唐山市松棚营中学2014-2015学年第一学期期中考试八年级物理试卷及答案
- 1973广东省珠海市斗门区实验中学2014-2015学年八年级上学期期中考试物理试题及答案
- 1754江苏省大丰市实验初级中学2014-2015学年八年级上学期期中考试物理试题及答案
- 1890江苏省靖江市实验学校2014-2015学年八年级上学期期中考试物理试题及答案
资料审核:czwlzx
资料格式:doc
资料版本:人教版
适用地区:山东
文件大小:0.00B
资料作者:czwlzx
审核人员:czwlzx
下载帮助:
- 下载说明:0点券资源无需下载权限,游客可以直接下载。
- 有点券资源为本站精品课件,只提供给vip会员下载,有效期式vip会员可以在有效期内下载本站所有资源。 查看 【申请有效期vip会员方法】 。
-
- 如果您无法下载到本资料,请先参照以下说明检查:
- 1、所有资料必须是登录后才能下载。
- 2、精品资料下载需要下载权限,请确保您是本站vip会员才可下载。有效期vip会员只受有效期限制,不受点券影响,有效期内即使点券用完,仍可继续下载。
- 4、如果鼠标左键下载时直接打开word文档,无法下载保存,可以右键鼠标选择“将链接另存为”下载word文件。
- 5、如果下载的是word文档,直接可用word软件打开;如果是压缩资料包,下载后请先用winrar解压软件解压,再使用对应软件word打开。
- 6、以上步骤检查后均无法解决问题,您可以到[帮助中心]寻找答案或向网站客服人员寻求支持。


会员登录
用户评论
(欢迎您的评论,评论有奖励哟!)