当前位置:首页 > 试卷中心> 单元测试> 人教版八年级单元测试 > 内容详情
2014-2015学年八年级物理第一学期第二单元测试题(声现象》(修改定稿版),
【内容简介】一、选择题: (12小题,每小题3分,共36分.在每题给出的四个选项中只有一项是正确的)
1、在图1所示的几幅交通标志牌中,能明显表示出用于环境保护的是:( )
图1
2、在敲响古刹里的大钟时,有的同学发现停止了对大钟的撞击后,大钟仍“余音未绝”,分析其原因是:( )
A.大钟的回声 B.大钟在继续振动
C.人的听觉发生“暂留”缘故 D.大钟虽停止振动,但空气仍在振动
3、小明的发言声音太小,老师要他大声重复一次,老师是要求小明提高声音的
A. 音调 B. 频率 C. 响度 D. 音调及响度
4、月球上的宇航员相互交谈时使用无线电,这是因为( )
A. 月球上没有空气 B.宇航员距离远直接交谈听不见
C.月球上的岩石不传声 D. 用无线电交谈比直接交谈清晰
5、医生在诊病时使用的听诊器( )
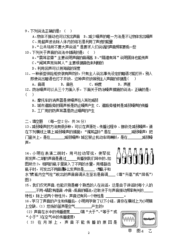
A.能使心脏振动的振幅增加,响度增大
B.能改变心跳的频率,使声音变调
C.能改变心跳的音色,使声音好听些
D.能减小声音传播过程中的能量损耗
6、不带花蜜的蜜蜂,飞行时翅膀每秒钟振动440次;带花蜜时的蜜蜂,飞行时翅膀每秒钟振动300次,有经验的养蜂人可以通过听蜜蜂的声音来判断蜜蜂是出去采蜜还是采蜜回来。带花蜜的蜜蜂发出的声音与不带花蜜的蜜蜂发出的声音相比( )
A、音调较高 B、音调较低 C、响度较大 D、响度较小
7 、如图2所示,在探究“声音是由物体振动产生的”实验中,将正在发声的音叉紧靠悬线下的轻质小球,发现小球被多次弹开.这样做是为了( )
A、把声音的振动时间延迟
B、使音叉的振动尽快停下来
C、使声波被多次反射形成回声
D、把音叉的微小振动放大,便于观察
..........
?
下载word文档附件
?
只能预览部分内容,查看全部内容需要下载哦~
同专辑或相关资料
- 862025-2026人教版物理八年级上册培优卷:第二章 声现象(附解析)
- 556第二章 声现象 全章复习和总结 课件--2025-2026人教版物理八年级上册课件资源包
- 3962025年中考物理基础知识复习课件:第2讲 声现象
- 886第1讲 声现象--2025年甘肃中考物理一轮专题复习分点练(原卷版和解析版)
- 602024北京课改版八年级上册《第二章 声现象》单元测试卷及解析
- 98人教2024新版《第二章 声现象》同步拓展提升卷及解析
- 536安徽省线上教育资源:初中物理人教版八年级《第二章 声现象 复习》示范课视频(董益军)
- 71人教版物理八年级《第二章 声现象》全章说课课件3(共80张PPT)
资料审核:赖伯强
资料格式:doc
资料版本:人教版
适用地区:不限
文件大小:0.00B
资料作者:佚名
审核人员:czwlzx
下载帮助:
- 下载说明:0点券资源无需下载权限,游客可以直接下载。
- 有点券资源为本站精品课件,只提供给vip会员下载,有效期式vip会员可以在有效期内下载本站所有资源。 查看 【申请有效期vip会员方法】 。
-
- 如果您无法下载到本资料,请先参照以下说明检查:
- 1、所有资料必须是登录后才能下载。
- 2、精品资料下载需要下载权限,请确保您是本站vip会员才可下载。有效期vip会员只受有效期限制,不受点券影响,有效期内即使点券用完,仍可继续下载。
- 4、如果鼠标左键下载时直接打开word文档,无法下载保存,可以右键鼠标选择“将链接另存为”下载word文件。
- 5、如果下载的是word文档,直接可用word软件打开;如果是压缩资料包,下载后请先用winrar解压软件解压,再使用对应软件word打开。
- 6、以上步骤检查后均无法解决问题,您可以到[帮助中心]寻找答案或向网站客服人员寻求支持。





会员登录
用户评论
(欢迎您的评论,评论有奖励哟!)