当前位置:首页 > 试卷中心> 同步测试> 人教版九年级同步测试 > 内容详情
2013新人教版《18.3测量小灯泡的电功率》同步测试与解析
【内容简介】一、选择题
1.A、B、C三盏灯分别标有“220V 100W”“220V 60W”和“110V 100W”的字样,它们正常发光时,通过哪盏灯灯丝的电流大( )
A.A灯 B.B灯 C.C灯 D.一样大
答案:C
解析:三盏灯都正常发光,说明三盏灯均在额定电压下工作。根据电功率P=UI,,当额定电压相同时,功率大的电流大,所以A灯比B灯电流大。当A、C灯的额定功率相同时,额定电压小的实际电流大,C灯的额定电压小,所以C通过的 额定电流最大。正确选项是C。
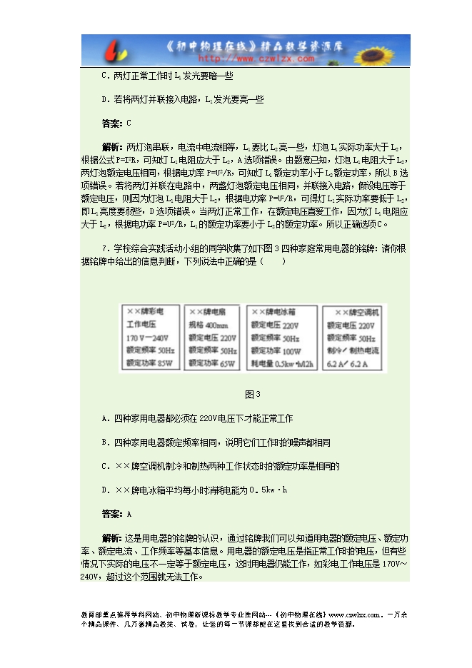
2.如图1所示的电路中,甲、乙两灯泡串联后接在电路中,观察到甲灯泡比乙灯泡亮,则下列描述中错误的是( )
图1
A.P甲> P乙 B.I甲> I乙 C.U甲> U乙 D.R甲> R乙
答案:B
解析:灯泡串联,甲灯泡比乙灯亮,说明甲的实际功率大于乙灯实际功率,因为甲乙两灯串联,则电流应相等。因为甲实际功率比乙大,根据P=UI,可知甲电压高于乙灯电压。根据欧姆定律可知,甲灯电阻大于乙灯电阻。因此正确选项是B。
3.一盏标有“36V 40W”的电灯接在某电路上,通过灯的电流是1A,则这盏灯的实际功率为( )
A.等于40W B.大于40 W C.等于36W D.小于36W
答案:D
解析:根据电功率P=UI,灯泡“36V 40W”,灯泡电阻32.4Ω。根据电功率公式P=I2R,则灯泡的实际功率为32.4W。正确选项是D。
4.根据灯泡铭牌(PZ 220-25)所给信息判断,下列说法正确的是 ( )
A.灯泡适宜在25伏的电路中使用
B.灯泡在 任何情况下工作时,电功率都是25瓦
C.灯泡电压低于220伏时 ,不发光
D.灯 泡在220伏的电压下工作时,电功率是25瓦
答案:D
解析:由题意知,灯泡额定电压220V,额定功率25W。灯泡只有在额定电压下,额定功率才是25W,B选项不正确。灯泡低于220V时,亮度通常减弱,但仍可以发光,C选项不正确。灯泡通常适宜在220V电路中使用,因此A选项不对,正确选项是D。
.......
下载word文档附件
?
?
部分内容预览



只能预览部分内容,查看全部内容需要下载哦~
同专辑或相关资料
- 183第18章 电功率 专题训练--2025-2026学年九年级阶段性调研试题十六(人教版)【王牌物理河南专…
- 44第18章 电功率 培优训练--2025-2026学年九年级阶段性调研试题十七(人教版)【王牌物理河南专…
- 2902025-2026学年新人教版九年级上学期物理课件:18.2电功率
- 932025-2026人教版物理九年级全一册培优卷:第十八章 电功率(附解析)
- 5362025年中考物理基础知识复习课件:第14讲 欧姆定律 电能 电功率
- 72第22讲 电功率--2025年甘肃中考物理一轮专题复习分点练(原卷版和解析版)
- 883电功率--2025年中考物理复习教材知识点及探究实验考点梳理
- 452024-2025人教版九年级物理《第十八章 电功率》同步拓展提升试题及解析
- 上一份试卷:2013新人教版《18.2电功率》同步测试与解析
- 下一份试卷:福建省厦门一中九年级物理《13.1分子热运动》课时训练
资料审核:czwlzx
资料格式:doc
资料版本:人教版
适用地区:不限
文件大小:0.00B
资料作者:丁玉祥
审核人员:czwlzx
下载帮助:
- 下载说明:0点券资源无需下载权限,游客可以直接下载。
- 有点券资源为本站精品课件,只提供给vip会员下载,有效期式vip会员可以在有效期内下载本站所有资源。 查看 【申请有效期vip会员方法】 。
-
- 如果您无法下载到本资料,请先参照以下说明检查:
- 1、所有资料必须是登录后才能下载。
- 2、精品资料下载需要下载权限,请确保您是本站vip会员才可下载。有效期vip会员只受有效期限制,不受点券影响,有效期内即使点券用完,仍可继续下载。
- 4、如果鼠标左键下载时直接打开word文档,无法下载保存,可以右键鼠标选择“将链接另存为”下载word文件。
- 5、如果下载的是word文档,直接可用word软件打开;如果是压缩资料包,下载后请先用winrar解压软件解压,再使用对应软件word打开。
- 6、以上步骤检查后均无法解决问题,您可以到[帮助中心]寻找答案或向网站客服人员寻求支持。


会员登录
用户评论
(欢迎您的评论,评论有奖励哟!)