(解析版)2012-2013学年黑龙江省大庆市林甸县八年级(下)期末调研物理试卷
【内容简介】一、单项选择题:(每小题3分,共36分)
1.(3分)关于力和运动,下列说法中正确的是( )
A. 力是使物体保持静止的原因 B. 力是使物体运动状态改变的原因
C. 力是维持物体运动的原因 D. 物体受到力的作用就一定运动
考点: 力与运动的关系.
分析: 根据牛顿第一运动定律可以知道:①物体的运动不需要力来维持,即:力是改变物体运动状态的原因,而不是保持物体运动状态的原因;②物体在不受力或者受平衡力的作用的时候会保持静止状态或者匀速直线运动状态.
解答: 解:①物体的运动状态不需要力来维持,所以AC是错误的;
②物体若受的力是平衡力,物体仍然可以保持静止的状态,所以D也是错误的;
故选B.
点评: 本题考查了力和运动的关系.物体的运动不需要力来维持.容易受生活经验影响.
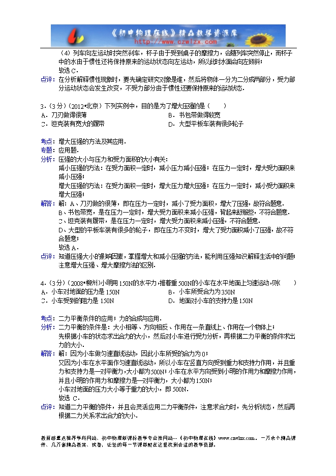
2.(3分)一杯水放在列车内的水平桌面上,如果水面突然发生了如图所示的变化,则列车的运动状态可能发生的变化是( )
(1)列车突然向右启动;
(2)列车突然向左启动;
(3)列车向右运动时突然刹车;
(4)列车向左运动时突然刹车.
A. (1)或(2) B. (1)或(3) C. (2)或(3) D. (2)或(4)
考点: 力的作用效果;物体运动状态变化的原因;惯性现象.
专题: 图析法.
分析: 本题中水面发生了变化,这属于惯性现象,所以解答本题需要根据惯性知识去分析.
解答: 解:由图可知:水面向右倾斜.水面发生倾斜的原因是由于水具有惯性.
(1)列车突然向右启动,杯子由于受到桌子的摩擦力,会随列车一起向右运动,而杯子中的水由于惯性还将保持原来的静止状态,此时水面会向左倾斜;
(2)列车突然向左启动,杯子由于受到桌子的摩擦力,会随列车一起向左运动,而杯子中的水由于惯性还将保持原来的静止状态,此时水面会向右倾斜;
(3)列车向右运动时突然刹车,杯子由于受到桌子的摩擦力,会随列车突然停止,而杯子中的水由于惯性还将保持原来的运动状态向右运动,所以此时水面会向右倾斜;
(4)列车向左运动时突然刹车,杯子由于受到桌子的摩擦力,会随列车突然停止,而杯子中的水由于惯性还将保持原来的运动状态向左运动,所以此时水面会向左倾斜;
故选C.
........
?
?
?
部分内容预览



只能预览部分内容,查看全部内容需要下载哦~
同专辑或相关资料
资料审核:czwlzx
资料格式:doc
资料版本:人教版
适用地区:黑龙江
文件大小:0.00B
资料作者:初中物理在线
审核人员:czwlzx
下载帮助:
- 下载说明:0点券资源无需下载权限,游客可以直接下载。
- 有点券资源为本站精品课件,只提供给vip会员下载,有效期式vip会员可以在有效期内下载本站所有资源。 查看 【申请有效期vip会员方法】 。
-
- 如果您无法下载到本资料,请先参照以下说明检查:
- 1、所有资料必须是登录后才能下载。
- 2、精品资料下载需要下载权限,请确保您是本站vip会员才可下载。有效期vip会员只受有效期限制,不受点券影响,有效期内即使点券用完,仍可继续下载。
- 4、如果鼠标左键下载时直接打开word文档,无法下载保存,可以右键鼠标选择“将链接另存为”下载word文件。
- 5、如果下载的是word文档,直接可用word软件打开;如果是压缩资料包,下载后请先用winrar解压软件解压,再使用对应软件word打开。
- 6、以上步骤检查后均无法解决问题,您可以到[帮助中心]寻找答案或向网站客服人员寻求支持。


会员登录
用户评论
(欢迎您的评论,评论有奖励哟!)