新沪粤版《18.1家庭用电》教学设计2
【内容简介】教学目标:
1、了解家庭电路的组成及连接方式。
2、知道总电流过大的原因、危害。
3、知道怎样家庭电路的保护。
4、知道安全用电常识。
教具 :家庭电路演示板、测电表、电能表
教学重点:家庭电路的组成及连接方式、作用、安全用电的要求
教学过程设计:
一、引入设计
师:这节课我们将来学习一种实用的电路家用电路,请大家观察课本插图结合家里面的 实际电路,想一想,家庭电路一般由哪几部分组成及各部分有什么作用?
二、家庭电路的组成及作用
1、进户线(电源 线):提供电源
进户线通常为两根:一根是火线、一根是零线。火线和零线之间的电压是220V,我们通常所说的家庭电路电压是220V,指的就是火线和零线之间的电压。 在通常情况下零线与地之间无电压,火线与地之间的电压为220V。
师:那么,怎么来辨别哪根是火线,哪根是零线?
测电表的作用:辨 别火线与零线
测电表的正确用法:结合课本插图及演示说明强调使用时,手指要接触笔尾的金属体。
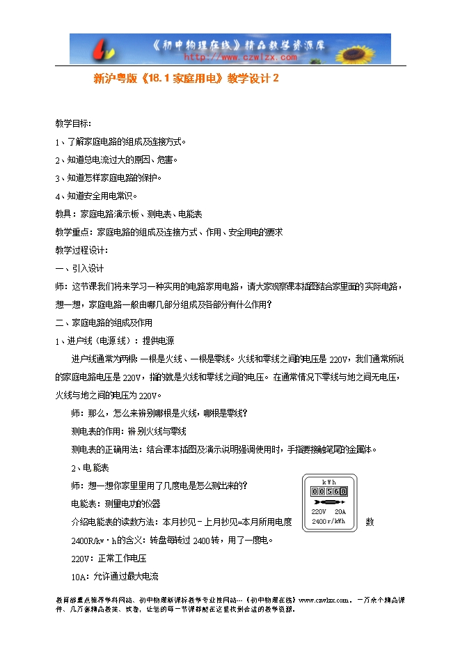
2、电 能表
师:想一想你家里里用了几度电是怎么测出来的?
电能表:测量电功的仪器
介绍电能表的读数方法:本月抄见-上月抄见=本月所用电度数
2400R/kw?h的含义:转盘每转过2400转,用了一度电。
220V:正常工作电压
........
?
?
?
部分内容预览



只能预览部分内容,查看全部内容需要下载哦~
同专辑或相关资料
- 392026年中考物理模型与方法强化重难点专题训练:专题22.家庭用电 模型(学生版和教师版)
- 306[精品]第12讲 家庭用电与电功电功率--2020-2021学年九年级上学期物理期末复习讲义16讲(通用…
- 8472020秋沪科版九年级物理ppt课件:15.5家庭用电
- 2012019-2020学年教科版九年级物理同步单元AB卷:第09章 家庭用电(B卷提升篇)
- 2082019-2020学年教科版九年级物理同步单元AB卷:第09章 家庭用电(A卷基础篇)
- 985【精品】2019-2020学年教科版九年级物理下册同步课堂:第九章 家庭用电(单元总结 单元测试)
- 1396【精品】2019-2020学年沪科版九年级物理同步课堂:15.5家庭用电(课件 精选练习)
- 12812019沪科版九年级物理全册教案+课件:15.5家庭用电
- 上一份资料:新沪粤版《17.4怎样使用电器正常工作》教学设计
- 下一份资料:新沪粤版《18.3怎样用电才安全》教学设计2
资料审核:初中物理在线
资料格式:doc
资料版本:沪粤版
适用地区:不限
文件大小:0.00B
资料作者:初中物理在线
审核人员:czwlzx
下载帮助:
- 下载说明:0点券资源无需下载权限,游客可以直接下载。
- 有点券资源为本站精品资源,只提供给vip会员下载,有效期式vip会员可以在有效期内下载本站所有资源。 查看 【申请有效期vip会员方法】 。
-
- 1、精品资源必须是登录后才能下载。
- 2、精品资源下载需要下载权限,请确保您是本站vip会员才可下载。有效期vip会员只受有效期限制,不受点券影响,有效期内即使点券用完,仍可继续下载。
- 4、如果鼠标左键下载时直接打开word文档,无法下载保存,可以右键鼠标选择“将链接另存为”下载word文件。
- 5、如果下载的是word文档,直接可用word软件打开;如果是压缩资料包,下载后请先用winrar解压软件解压,再使用对应软件word打开。
- 6、以上步骤检查后均无法解决问题,您可以到[帮助中心]寻找答案或向网站客服人员寻求支持。


会员登录
用户评论
(欢迎您的评论,评论有奖励哟!)