八年级物理竞赛专题--第3讲 汽化、液化、升华和凝华
【内容简介】
【赛点图解】
.........
【技法透析】
1.蒸发
蒸发是汽化的两种方式之一,蒸发有三个特点:第一,只要是液体,蒸发可以在任何温度下进行;第二,只在液体表面进行;第三,蒸发可以致冷,如物体表面有液体,由于液体的蒸发,物体表面的温度会降低,洗澡后感到特别冷就是这个道理,蒸发时也会从周围空气中吸热,所以在室内撒水有助于降低室内温度.
那么,为什么夏天雨过天晴后,会感到更加闷热呢?这与蒸发的快慢有关,影响液体蒸发快慢的因素有五个,即①液体的温度,②液体表面空气的流动速度,③液体表面上空气的湿度,④液体的表面积,⑤液体的种类,空气的湿度反映了空气中所含水分子的多少,含有的水分子越多,湿度就越大,湿度大,空气中水分子很多,占据了空间位置,所以水挥发到空气中成为游离的水分子就越难,即蒸发越慢,湿度小,蒸发就快,
液体的蒸发的快慢也与液体的种类有关,它是液体的一种性质,在化学里把它叫做液体的挥发性,在液体温度、空气流动性、液面积和湿度相同的情况下挥发性大的物质蒸发得快.另外生物里植物的蒸腾作用也是液体的蒸发.
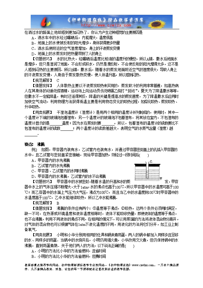
2.沸腾
沸腾是一种剧烈的汽化方式,它的现象和对应的规律如下表:
沸腾时的温度叫做沸点,它的高低与液体的种类和液面上气体的压强有关,同种液体,液面上气压越大,沸点越高,气压越小,沸点越低,沸腾在烹饪中有很重要的应用,油炸和水煮利用的都是沸腾,只不过油和水的沸点不同,所以做熟的食物的效果也不相同,烹饪时煮熟食物需要的时间的长短由食物达到的温度决定,食物能达到的温度越高,煮熟食物的时间越短,而与火焰的大小无关,
判断是否沸腾有三种方法:
........
?
?
?
部分内容预览



只能预览部分内容,查看全部内容需要下载哦~
同专辑或相关资料
- 142026年中考物理模型与方法强化重难点专题训练:专题26.热学--升华和凝华模型(学生版和教师版)
- 4893.4 升华和凝华---2025-2026学年新人教版物理八年级上学期ppt课件
- 4063.4 升华和凝华--2025-2026人教版物理八年级上册课件资源包
- 481【2025-2026暑假预习讲义】3.4 升华和凝华---人教版八年级上册物理(附答案)
- 693.4 升华和凝华--2024人教版初中物理新版教材八年级上册全套ppt课件
- 1743【2024新版】北师大版物理八年级上册同步课件:1.4 升华和凝华
- 13522024秋“七彩课堂”人教版《3.3 汽化和液化 第2课时 液化》同步教学课件
- 622024秋“七彩课堂”人教版《3.3 汽化和液化 第1课时 汽化》同步教学课件
- 上一份试卷:八年级物理竞赛专题--第2讲 温度、熔化和凝固
- 下一份试卷:八年级物理竞赛专题--第4讲 光的直线传播和光的反射
资料审核:初中物理在线
下载帮助:
- 下载说明:0点券资源无需下载权限,游客可以直接下载。
- 有点券资源为本站精品课件,只提供给vip会员下载,有效期式vip会员可以在有效期内下载本站所有资源。 查看 【申请有效期vip会员方法】 。
-
- 如果您无法下载到本资料,请先参照以下说明检查:
- 1、所有资料必须是登录后才能下载。
- 2、精品资料下载需要下载权限,请确保您是本站vip会员才可下载。有效期vip会员只受有效期限制,不受点券影响,有效期内即使点券用完,仍可继续下载。
- 4、如果鼠标左键下载时直接打开word文档,无法下载保存,可以右键鼠标选择“将链接另存为”下载word文件。
- 5、如果下载的是word文档,直接可用word软件打开;如果是压缩资料包,下载后请先用winrar解压软件解压,再使用对应软件word打开。
- 6、以上步骤检查后均无法解决问题,您可以到[帮助中心]寻找答案或向网站客服人员寻求支持。


会员登录
用户评论
(欢迎您的评论,评论有奖励哟!)