新人教版八年级物理上册《3.2熔化和凝固(二)》导学案
【内容简介】导学目标知识点
1、 进一步认识熔化;知道什么是凝固;凝固的条件是什么;
2、 知道晶体和非晶体凝固时温度的变化规律,会画图像
3、 认识凝固点
导学方法:实验探究法
导学时间:1课时
导学过程
课前导学
1、物质从 态变成 态的过程叫凝固;物质凝固的条件是
2、液体凝固成晶体的过程要 ,温度
非晶体在凝固过程中也要 ,温度
3、凝固点: ,同一种物质的凝固点和它的熔点 (填“相同”或“不相同”)。
4、标准大气压下水的凝固点是 ,水银的是 ,酒精的是 。
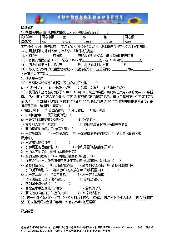
课堂导学
1、 将熔化后的石蜡和萘停止加热,并每隔一定时间记录一次温度,观察它的状态,并记录在下表中
.......
?
下载word文档附件
?
部分内容预览


只能预览部分内容,查看全部内容需要下载哦~
同专辑或相关资料
资料审核:初中物理在线
资料格式:doc
资料版本:人教版
适用地区:不限
文件大小:0.00B
资料作者:初中物理在线
审核人员:初中物理在线
下载帮助:
- 下载说明:0点券资源无需下载权限,游客可以直接下载。
- 有点券资源为本站精品资源,只提供给vip会员下载,有效期式vip会员可以在有效期内下载本站所有资源。 查看 【申请有效期vip会员方法】 。
-
- 如果您无法下载到本资料,请先参照以下说明检查:
- 1、精品资料必须是登录后才能下载。
- 2、精品资料需要下载权限,请确保您是本站vip会员才可下载。有效期式vip会员只受有效期限制,不受点券影响,有效期内即使点券用完,仍可继续下载。
- 4、如果浏览器启用了拦截弹出窗口,此功能有可能造成下载失败,请临时关闭此功能。本站所有资源下载也无需打开任何下载软件。
- 5、如果下载的是word文档,直接可用word软件打开;如果是压缩资料包,下载后请先用winrar解压软件解压,再使用对应软件word打开。
- 6、以上步骤检查后均无法解决问题,您可以到[帮助中心]寻找答案或向网站客服人员寻求支持。


会员登录
用户评论
(欢迎您的评论,评论有奖励哟!)