当前位置:首页 > 试卷中心> 单元测试> 沪科版八年级单元测试 > 内容详情
重庆市万州区岩口复兴学校2012-2013学年八年级第一次阶段性测试物理试题(无答案)
【内容简介】一、填空题(每空2分,共30分)
1、完成下列填空: 270km/h= m/s
2、给下列数据填上适当的单位:
(1)某人的身高158 (2)大人行走的速度是1.30
3、汽车在平直的公路上作匀速直线运动,它在2s内通过的路程是20m,则它在10s内可前进__________m.
4、一张纸的厚度是:70 um=______mm=________cm= m.
5、一个奥运会百米赛跑冠军,他 起跑后第3s末的速度是8m/s,第10s末到达终点的速度是9m/s,则他在全程中的平均速度是 m/s。
6、一位同学用刻度尺5次测得某物体的长度分别是: 10.42cm、10.21cm、10.43cm、10.44cm、10.43cm,这些数据中,错误的是______。该物体的长度应记作________。
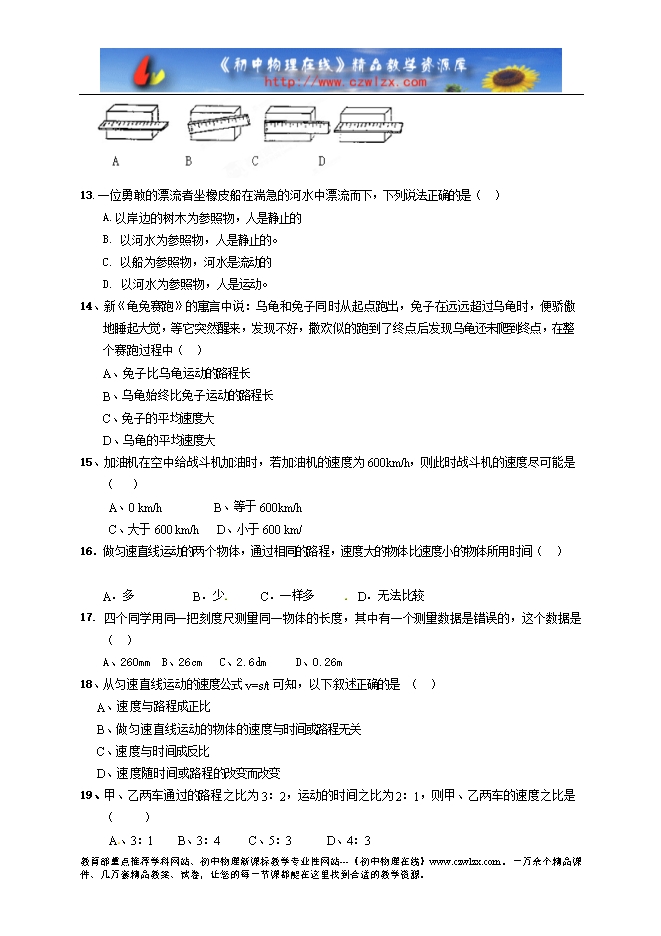
7.如图,分度值__________测量结果__________.
8、校田径运动会上,陈潞颖、韩旭、高原三位同学的百米赛跑成绩如上表所示,则获取第一名的是 同学;这里比较三人赛跑快慢采用的方法是 。
......
?
?
?
部分内容预览



只能预览部分内容,查看全部内容需要下载哦~
同专辑或相关资料
- 6212025年重庆市中考物理试卷及参考答案(扫描版)
- 652024-2025学年重庆市奉节县九年级上学期期末物理试卷及解析
- 7492024-2025学年重庆市巴南区九年级上学期期末物理试卷及解析
- 382024-2025学年重庆市丰都县八年级上学期期末物理试卷及解析
- 5622024-2025学年重庆市璧山区来凤中学八年级(上)第一次月考物理试卷及解析
- 552023-2024学年重庆市沙坪坝区八年级(下)期中物理试卷(word版含解析)
- 4772023-2024学年重庆市长寿实验中学、双龙中学九年级(下)第一次月考物理试卷(word版含解析)
- 13452024年重庆市中考物理试题及答案 B卷(word版)
资料审核:czwlzx
资料格式:doc
资料版本:沪科版
适用地区:不限
文件大小:0.00B
资料作者:杨家坪中学
审核人员:czwlzx
下载帮助:
- 下载说明:0点券资源无需下载权限,游客可以直接下载。
- 有点券资源为本站精品课件,只提供给vip会员下载,有效期式vip会员可以在有效期内下载本站所有资源。 查看 【申请有效期vip会员方法】 。
-
- 如果您无法下载到本资料,请先参照以下说明检查:
- 1、所有资料必须是登录后才能下载。
- 2、精品资料下载需要下载权限,请确保您是本站vip会员才可下载。有效期vip会员只受有效期限制,不受点券影响,有效期内即使点券用完,仍可继续下载。
- 4、如果鼠标左键下载时直接打开word文档,无法下载保存,可以右键鼠标选择“将链接另存为”下载word文件。
- 5、如果下载的是word文档,直接可用word软件打开;如果是压缩资料包,下载后请先用winrar解压软件解压,再使用对应软件word打开。
- 6、以上步骤检查后均无法解决问题,您可以到[帮助中心]寻找答案或向网站客服人员寻求支持。


会员登录
用户评论
(欢迎您的评论,评论有奖励哟!)