15.3 怎样使用电器正常工作--2024-2025学年沪粤版九年级物理上册同步实用教案
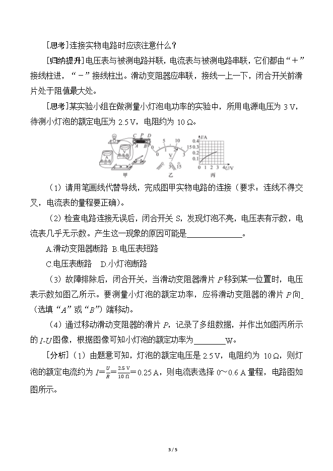
【内容简介】 知识目标 1.知道用电器铭牌上参数的意义,能区分额定电压和实际电压、额定功率和实际功率。2.学会用伏安法测量用电器的电功率。 能力目标 1.经历观察小灯泡的亮度变化的实验,学会使用滑动变阻器控制小灯泡的亮度。2.经历测量小灯泡的电功率的实验,知道什么是伏安法。 素养目标 培养学生动手实验的兴趣。◇教学重难点◇ 教学重点 用“伏安法”测小灯泡的额定功率和实际功率。 教学难点 理解额定功率和实际功率的区别。◇教学过程◇一、新课导入电灯在工作时有时很亮、有时却很暗,这样就无法很好地发挥用电器的工作性能,而且还很容易损坏用电器。那么怎样才能使用电器正常工作呢?二、教学步骤探究点1 研究额定电压与额定功率[阅读课本]P95~96“研究额定电压与额定功率”[思考]把小灯泡接入电路中,电压表应该选哪个量程? [提示]标有2.5 V的小灯泡应该选电压表的0~3 V量程,标有3.8 V的小灯泡应该选0~15 V量程。[思考]什么叫做额定电压、实际电压、额定功率、实际功率?[归纳提升]物理学中,用电器正常工作时的电压值和电流值,分别叫做额定电压和额定电流,这时消耗的功率为额定功率。但在实际使用时,加在用电器上的电压,有时略高于或略低于额定电压,用电器也能工作,这时的电压就叫做实际电压,用电器在实际电压下工作所消耗的功率叫做实际功率。
部分内容预览



只能预览部分内容,查看全部内容需要下载哦~
同专辑或相关资料
- 138115.4 探究焦耳定律--2024-2025学年沪粤版九年级物理上册同步实用教案
- 157715.2 认识电功率--2024-2025学年沪粤版九年级物理上册同步实用教案
- 135215.1 电能与电功--2024-2025学年沪粤版九年级物理上册同步实用教案
- 106414.3 欧姆定律的应用--2024-2025学年沪粤版九年级物理上册同步实用教案
- 126314.2 探究欧姆定律--2024-2025学年沪粤版九年级物理上册同步实用教案
- 4614.1 怎样认识电阻--2024-2025学年沪粤版九年级物理上册同步实用教案
- 129913.6 探究串、并联电路中的电压--2024-2025学年沪粤版九年级物理上册同步实用教案
- 14713.5 怎样认识和测量电压--2024-2025学年沪粤版九年级物理上册同步实用教案
资料审核:czwlzx
所属专辑: 2024-2025学年沪粤版九年级物理上册同步实用教案
资料格式:docx
资料版本:教科版
适用地区:不限
文件大小:275.52KB
资料作者:wuliqiang
审核人员:czwlzx
下载帮助:
- 下载说明:0点券资源无需下载权限,游客可以直接下载。
- 有点券资源为本站精品资源,只提供给vip会员下载,有效期式vip会员可以在有效期内下载本站所有资源。 查看 【申请有效期vip会员方法】 。
-
- 1、精品资源必须是登录后才能下载。
- 2、精品资源下载需要下载权限,请确保您是本站vip会员才可下载。有效期vip会员只受有效期限制,不受点券影响,有效期内即使点券用完,仍可继续下载。
- 4、如果鼠标左键下载时直接打开word文档,无法下载保存,可以右键鼠标选择“将链接另存为”下载word文件。
- 5、如果下载的是word文档,直接可用word软件打开;如果是压缩资料包,下载后请先用winrar解压软件解压,再使用对应软件word打开。
- 6、以上步骤检查后均无法解决问题,您可以到[帮助中心]寻找答案或向网站客服人员寻求支持。


会员登录
用户评论
(欢迎您的评论,评论有奖励哟!)