2025年中考物理解题方法复习专题6----理想模型法
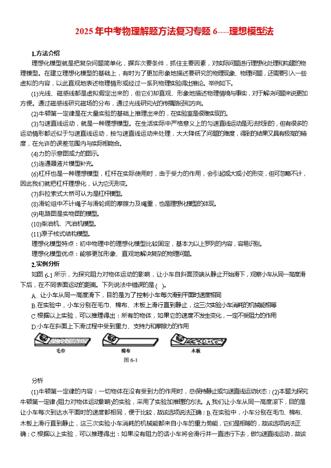
【内容简介】1.方法介绍理想化模型就是把复杂问题简单化,摒弃次要条件,抓住主要因素,对实际问题进行理想化处理和构建的物理模型。在建立理想化模型的基础上,有时为了更加形象地描述要研究的物理现象、物理问题,还需要引入一些虚拟的内容,以此直观地表述物理情形或经过一系列物理实验得出推论。举例如下。(1)光线、磁感线都是虚拟假定出来的,但它们却直观、形象地描述物理情境与事实,对于解决问题来说更加方便。通过磁感线研究磁场的分布,通过光线研究光的传播路径和方向。(2)牛顿第一定律是在大量实验的基础上推理出来的,在实验室是很难实现的。(3)匀速直线运动,就是一种理想模型。在生活实际中严格意义上的匀速直线运动是无法找到的,但有很多的运动情形都近似于匀速直线运动,按匀速直线运动来处理,大大降低了问题的难度,得到的结果又具有极高的精度,在允许的误差范围内与实际相吻合。(4)力的示意图或力的图示。(5)连通器液片模型补充。(6)杠杆也是一种理想模型,杠杆在实际使用时,由于受力的作用,会引起或大或小的形变,但可忽略不计,因此我们就把杠杆理想化,认为它无形变。(7)斜拉索式大桥可认为是杠杆模型。(8)滑轮组中不计绳子与滑轮间的摩擦力及绳重,也是理想化模型的体现。(9)电路图是实物图的模型。(10)柴油机、汽油机模型。(11)原子核式结构模型。理想化模型特点:初中物理中的理想化模型比较固定,基本为以上罗列的内容,容易识别。理想化模型优点:能够更加形象、直观地解决复杂的物理问题。2.实例分析如图6-1 所示,为探究阻力对物体运动的影响,让小车自斜面顶端从静止开始滑下,观察小车从同一高度滑下后,在不同表面运动的距离。下列说法中错误的是 ( )。A. 让小车从同一高度滑下,目的是为了控制小车每次滑到平面时速度相同B.在实验中,小车分别在毛巾、棉布、木板上滑行直到静止,这三次实验小车消耗的机械能相等C.根据以上实验,可以推理得出:所有的物体,如果它的速度不发生变化,一定不受阻力的作用
部分内容预览



只能预览部分内容,查看全部内容需要下载哦~
同专辑或相关资料
资料审核:czwlzx
下载帮助:
- 下载说明:0点券资源无需下载权限,游客可以直接下载。
- 有点券资源为本站精品资源,只提供给vip会员下载,有效期式vip会员可以在有效期内下载本站所有资源。 查看 【申请有效期vip会员方法】 。
-
- 1、精品资源必须是登录后才能下载。
- 2、精品资源下载需要下载权限,请确保您是本站vip会员才可下载。有效期vip会员只受有效期限制,不受点券影响,有效期内即使点券用完,仍可继续下载。
- 4、如果鼠标左键下载时直接打开word文档,无法下载保存,可以右键鼠标选择“将链接另存为”下载word文件。
- 5、如果下载的是word文档,直接可用word软件打开;如果是压缩资料包,下载后请先用winrar解压软件解压,再使用对应软件word打开。
- 6、以上步骤检查后均无法解决问题,您可以到[帮助中心]寻找答案或向网站客服人员寻求支持。


会员登录
用户评论
(欢迎您的评论,评论有奖励哟!)