16.1 电压--【机构专用】2021年暑假人教版物理新九年级精品讲义(教师版和学生版)
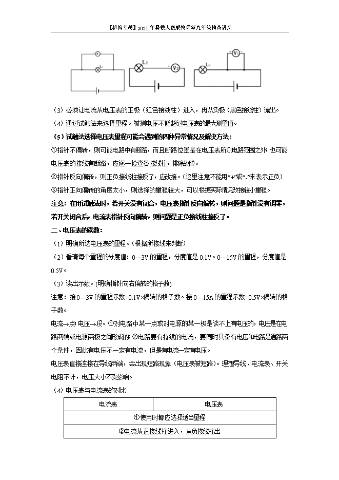
【内容简介】1.电压:(1)电压与电流的关系:要使一段电路中产生电流,它的两端必须有 ① 。 (2)电源的作用:给用电器两端提供 ② 。 (3)符号: ③ 。国际单位: ④ 。常用单位: ⑤ 、 ⑥ 。 换算关系:1 kV= ⑦ V;1 mV = ⑧ V。 (4)常见电压:一节新干电池: ⑨ ;铅蓄电池: ⑩ ;家庭电路: ⑪ 。 2.电压表作用:可以用来测量电路中的电压.结构:电压表有3个接线柱,若将“-”和“3”接线柱接入电路中,表示量程是 ⑫ V,分度值是 ⑬ V;若将“-”和“15”接线柱接入电路中,表示量程是 ⑭ V,分度值是 ⑮ V.使用:电压表必须 ⑯ 在待测电路的两端;必须使电流从 ⑰ 接线柱流入,从 ⑱ 接线柱流出;电压表可以与电源直接连接,此时测的是 ⑲ 电压.读数:读取电压表的示数时应明确所使用电压表的 ⑳ ,认清所使用量程的 ㉑ ;由指针所指的位置读出电压表的示数.3.在只有一个用电器的电路中,用电器两端的电压与电源两端的电压 ㉒ 。 考点一 电压电源的作用:电源是用来提供电压的。只要有电源,就有电压电压的作用:电压的作用是使自由电荷定向移动形成电流。注意:这里的自由电荷,在金属中是指自由电子,在酸碱盐水溶液中可以是阴离子或阳离子。电压与电流的关系:电压是形成电流的原因,即有电流一定有电压,但是有电压不一定有电流。只要有电源,就一定有电压,无论是否接在电路在。关系: 电路中有形成电流的条件:有电压,电路闭合。电流的强弱跟电压有关:电压越大,电流越强,灯泡越亮电压的符号:U电压的单位:基本单位:V(伏特)其他单位:kV(千伏)mV(毫伏)μV(微伏)1kV=1000V 1V=1000mV 1mV=1000μV 1V=10-3kV 1mV=10-3V 1μV=10-6V常见的电压值:对人体安全的电压(干燥情况下)不高于36V我国家庭照明电路的电压220V一节新干电池的电压为1.5V一节铅蓄电池的电压为2V手机电池的电压为3.7V发生闪电的云层间电压可达1000kV高压输电:110kV、220kV、330kV、500kV、750kV、1000kV考点二 电压的测量一、认识电压表电压表的符号: 电压表的构造:接线柱(两红一黑,两正一负)、调零旋钮、指针、刻度线、电压单位电压表的量程:电压表有三个接线柱,即两个量程0-3V,0-15V。小量程分度值为0.1V,大量程分度值为0.5V。同一刻度线处,大量程的示数等于小量程示数的5倍。使用前:(1)观察指针是否指在“零”刻度线处,若没有,需要调节调零按钮先将指针调“零”;(2)电压表应该和被测电路并联(如果电压表和被测用电器串联,会导致电压表的示数等于电源电压,小灯泡不发光;可以将电压表直接接在电源两级之间,这样可以测出电源的电压值);
只能预览部分内容,查看全部内容需要下载哦~
同专辑或相关资料
资料审核:czwlzx
所属专辑: 【机构专用】2021年暑假人教版物理新九年级精品讲义(教师版和学生版)
资料格式:docx
资料版本:人教版
适用地区:不限
文件大小:420.79KB
资料作者:吴晓娟
审核人员:czwlzx
下载帮助:
- 下载说明:0点券资源无需下载权限,游客可以直接下载。
- 有点券资源为本站精品资源,只提供给vip会员下载,有效期式vip会员可以在有效期内下载本站所有资源。 查看 【申请有效期vip会员方法】 。
-
- 如果您无法下载到本资料,请先参照以下说明检查:
- 1、精品资料必须是登录后才能下载。
- 2、精品资料需要下载权限,请确保您是本站vip会员才可下载。有效期式vip会员只受有效期限制,不受点券影响,有效期内即使点券用完,仍可继续下载。
- 4、如果浏览器启用了拦截弹出窗口,此功能有可能造成下载失败,请临时关闭此功能。本站所有资源下载也无需打开任何下载软件。
- 5、如果下载的是word文档,直接可用word软件打开;如果是压缩资料包,下载后请先用winrar解压软件解压,再使用对应软件word打开。
- 6、以上步骤检查后均无法解决问题,您可以到[帮助中心]寻找答案或向网站客服人员寻求支持。





会员登录
用户评论
(欢迎您的评论,评论有奖励哟!)