河南卷--【试题猜想】2021年中考物理考前最后一卷(考试版+答题卡+全解全析)
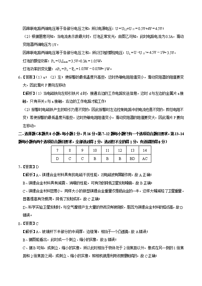
【内容简介】1.北斗卫星导航系统与地面光纤通信共同组成现代通信,于2020年实现全球覆盖。卫星利用太阳能电池板获得能量,太阳能属于 (选填“可再生”或“不可再生”)能源。电动汽车上的蓄电池在工作时将 能转化成电能。2.今年春节,疫情发生后,滨海支援湖北医疗队迎难逆行。2月9日,10名医护人员奔赴湖北开展医疗救治,他们在那里战斗了38天,圆满结束了全部医疗工作。凯旋之刻,警车护卫匀速前行,现场人们听到车辆的鸣笛声是经 传播而来,以编队中某一辆警车为参照物,其他警车是 (运动/静止)的,路旁的树木是 (运动/静止)的。 3.如图所示,在水平地面上放置重300N的物体,不考虑绳的重力和绳与滑轮间的摩擦,匀速拉动物体时,水平拉力F为60N,则物体与地面的摩擦力为 N,若物体前进1米所用的时间为10秒,拉力F做功的功率为 瓦。 4.2020年5月5日,俗称“胖五”的长征五号B运载火箭在海南文昌首飞成功,正式拉开我国载人航天工程“第三步”任务的序幕。如图所示,“胖五”采用无毒无污染的液氧、液氢和煤油推进系统,火箭整体性能和总体技术达到国际先进水平。“胖五”采用液氢作燃料,是因为其 大;火箭加速上升过程中,机械能在 (填“增大”“不变”或“减小”)。 5.如图甲所示,闭合开关S,调节滑动变阻器的滑片从最右端滑至灯正常发光的位置,电流表示数与两电压表示数的关系图象如图乙所示。则电源电压为 V,灯的功率变化量为 W。 6.在物联网中,传感器担负着信息采集的重要任务,可以实现“提醒”和“报警”功能。其中热敏传感器主要运用了热敏电阻来测量温度的变化。热敏电阻阻值随温度变化的曲线如图甲所示,图乙是由热敏电阻R1作为传感器制作的简单自动报警线路图,图中a、b为两个固定的金属片,d为铁片。 (1)为了使温度过低时发送报警信息,开关c应该接在 处(选填“a”或“b”)。(2)若使报警的最低温度提高些,应将P点要向________移动,并给出理由。 。二.选择题(本题共8小题,每小题2分,共16分。第7~12题每小题只有一个选项符合题目要求,第13~14题每小题有两个选项符合题目要求,全部选对得2分,选对但不全的得1分,有选错的得0分)7.新型镁锂合金是目前最轻的金属结构材料,已应用于我国首颗全球二氧化碳监测科学实验卫星中的高分辨率微纳卫星上。新型镁锂合金具有减震、消噪和抗电磁干扰性能,同样大小的新型镁锂合金重量仅是铝合金的一半。关于该材料下列说法错误的是( )A.该材料对电磁波有屏蔽作用
部分内容预览



只能预览部分内容,查看全部内容需要下载哦~
同专辑或相关资料
- 880江苏卷--【试题猜想】2021年中考物理考前最后一卷(考试版+答题卡+全解全析)
- 697广东卷--【试题猜想】2021年中考物理考前最后一卷(考试版+答题卡+全解全析)
- 526福建卷--【试题猜想】2021年中考物理考前最后一卷(考试版+答题卡+全解全析)
- 499河北卷--【试题猜想】2021年中考物理考前最后一卷(考试版+答题卡+全解全析)
- 406陕西卷--【试题猜想】2021年中考物理考前最后一卷(考试版+答题卡+全解全析)
- 671安徽卷--【试题猜想】2021年中考物理考前最后一卷(考试版+答题卡+全解全析)
- 2572020年全国各地中考物理真题精品解析专辑:河南卷(word解析版和原卷版)
资料审核:czwlzx
所属专辑: 【试题猜想】2021年中考物理考前最后一卷(考试版+答题卡+全解全析)
资料格式:docx
资料版本:不限
适用地区:河南
文件大小:612.37KB
资料作者:河南
审核人员:czwlzx
下载帮助:
- 下载说明:0点券资源无需下载权限,游客可以直接下载。
- 有点券资源为本站精品课件,只提供给vip会员下载,有效期式vip会员可以在有效期内下载本站所有资源。 查看 【申请有效期vip会员方法】 。
-
- 如果您无法下载到本资料,请先参照以下说明检查:
- 1、所有资料必须是登录后才能下载。
- 2、精品资料下载需要下载权限,请确保您是本站vip会员才可下载。有效期vip会员只受有效期限制,不受点券影响,有效期内即使点券用完,仍可继续下载。
- 4、如果鼠标左键下载时直接打开word文档,无法下载保存,可以右键鼠标选择“将链接另存为”下载word文件。
- 5、如果下载的是word文档,直接可用word软件打开;如果是压缩资料包,下载后请先用winrar解压软件解压,再使用对应软件word打开。
- 6、以上步骤检查后均无法解决问题,您可以到[帮助中心]寻找答案或向网站客服人员寻求支持。


会员登录
用户评论
(欢迎您的评论,评论有奖励哟!)