专题13 电路分析与设计--【备战2021】中考物理高频重难点考点专题解读与训练(原卷版和解析版)
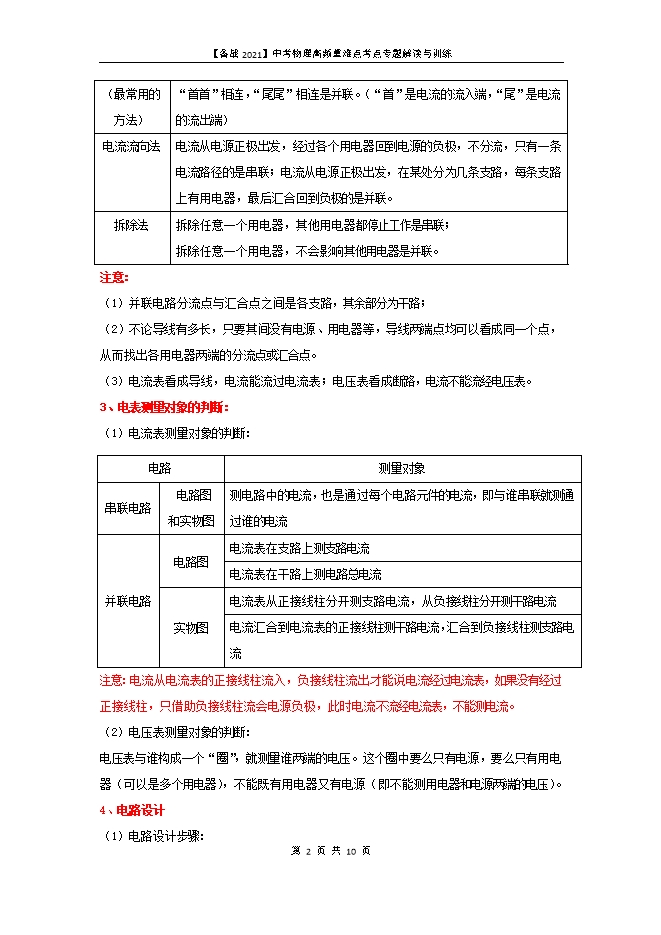
【内容简介】电路分析包括识别用电器短路、辨别串并联电路、判断电流表和电压表测量对象三块内容。电路分析是电学基础,是学习欧姆定律、电功率的基础,电路分析学不好,就不可能学好电学。因此必须将电路分析这块基础打牢固。电路设计需要充分理解串并联特点,根据特点进行设计。 1、识别用电器短路:识别用电器短路最常用用的方法就是电流流向法,即电流从电源正极出发,当电流有多条可以流经的路径时,遵循电流“走导线不走用电器”的原则来判断用电器短路。如下图中:S2闭合,可以看成导线,电流经过L1后从S2流过,不经过L2,即电流“走导线不走用电器”,这样L2被短路,L1、L3两灯串联。 2、串并联电路的辨别:(1)串并联电路特点:串联电路并联电路定义电路元件逐个按顺序首尾连接两个或两个以上元件并列接在电路两点间路径只有一条两条或多条开关作用控制整个电路干路开关控制整个电路,支路开关只控制本支路 用电器关系互相影响互不影响(2)根据串并联电路的四个特点,可以按下列方法识别串并联电路:判断方法说明定义法(最常用的方法)首尾相连是串联;“首首”相连,“尾尾”相连是并联。(“首”是电流的流入端,“尾”是电流的流出端)电流流向法电流从电源正极出发,经过各个用电器回到电源的负极,不分流,只有一条电流路径的是串联;电流从电源正极出发,在某处分为几条支路,每条支路上有用电器,最后汇合回到负极的是并联。拆除法拆除任意一个用电器,其他用电器都停止工作是串联;拆除任意一个用电器,不会影响其他用电器是并联。注意:(1)并联电路分流点与汇合点之间是各支路,其余部分为干路;(2)不论导线有多长,只要其间没有电源、用电器等,导线两端点均可以看成同一个点,从而找出各用电器两端的分流点或汇合点。(3)电流表看成导线,电流能流过电流表;电压表看成断路,电流不能流经电压表。3、电表测量对象的判断:(1)电流表测量对象的判断:电路测量对象串联电路电路图和实物图测电路中的电流,也是通过每个电路元件的电流,即与谁串联就测通过谁的电流并联电路电路图电流表在支路上测支路电流电流表在干路上测电路总电流实物图电流表从正接线柱分开测支路电流,从负接线柱分开测干路电流电流汇合到电流表的正接线柱测干路电流,汇合到负接线柱测支路电流注意:电流从电流表的正接线柱流入,负接线柱流出才能说电流经过电流表,如果没有经过正接线柱,只借助负接线柱流会电源负极,此时电流不流经电流表,不能测电流。(2)电压表测量对象的判断:电压表与谁构成一个“圈”,就测量谁两端的电压。这个圈中要么只有电源,要么只有用电器(可以是多个用电器),不能既有用电器又有电源(即不能测用电器和电源两端的电压)。4、电路设计(1)电路设计步骤:①根据题意,弄清用哪些器材;②根据设计要求,画出初步草图; ③对照草图再根据要求验证;④画出规范的电路图,完成设计。(2)电路设计方法及技巧:①用电器串并联:用电器互相影响的,一般设计为串联电路;用电器互不影响的,一般设计为并联电路。②开关的串并联:两个或两个以上的开关同时闭合,用电器才能工作的,开关一般设计为串联;无论闭合哪一个开关,都能控制用电器,开关一般设计为并联。③开关与用电器的关系:开关只能控制某个用电器,开关与用电器串联;开关能控制整个电路,开关设计在干路上。开关与用电器并联,开关闭合后用电器不工作,开关断开后用电器工作——局部短路。 一、中考题型分析在中考试卷中,电路分析都是伴随着欧姆定律、电功率知识考查,是解决欧姆定律、电功率知识的必须先完成的工作。中考中,主要以填空题、选择题、计算题形式考查,分值在2分—6分左右。
只能预览部分内容,查看全部内容需要下载哦~
同专辑或相关资料
资料审核:czwlzx
所属专辑: 【备战2021】中考物理高频重难点考点专题解读与训练(原卷版和解析版)
资料格式:docx
资料版本:不限
适用地区:不限
文件大小:754.62KB
资料作者:吴珍
审核人员:czwlzx
下载帮助:
- 下载说明:0点券资源无需下载权限,游客可以直接下载。
- 有点券资源为本站精品资源,只提供给vip会员下载,有效期式vip会员可以在有效期内下载本站所有资源。 查看 【申请有效期vip会员方法】 。
-
- 如果您无法下载到本资料,请先参照以下说明检查:
- 1、精品资料必须是登录后才能下载。
- 2、精品资料需要下载权限,请确保您是本站vip会员才可下载。有效期式vip会员只受有效期限制,不受点券影响,有效期内即使点券用完,仍可继续下载。
- 4、如果浏览器启用了拦截弹出窗口,此功能有可能造成下载失败,请临时关闭此功能。本站所有资源下载也无需打开任何下载软件。
- 5、如果下载的是word文档,直接可用word软件打开;如果是压缩资料包,下载后请先用winrar解压软件解压,再使用对应软件word打开。
- 6、以上步骤检查后均无法解决问题,您可以到[帮助中心]寻找答案或向网站客服人员寻求支持。





会员登录
用户评论
(欢迎您的评论,评论有奖励哟!)