专题04 摩擦力--【备战2021】中考物理高频重难点考点专题解读与训练(原卷版和解析版)
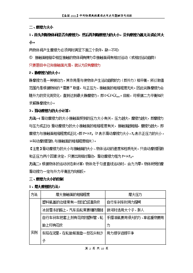
【内容简介】由于摩擦力有三种,不同摩擦力的大小确定方法不同以及摩擦的有无、方向问题使得学生在在学习过程中常常感到有困难的一个知识点,同时也是中考中常考的一个知识点。本专题侧重这些知识点的突破,希望有助于学好摩擦力。 一、摩擦力的产生种类定义方向产生条件滑动摩擦力当一个物体在另一个物体的表面上发生相对运动时,受到的阻碍物体相对运动的力滑(滚)动摩擦力的方向总跟接触面相切,并与相对运动方向相反。①接触面粗糙②相互接触的物体间有弹力③接触面间有相对运动滚动摩擦力静摩擦力当一个物体在另一个物体的表面上相对运动的趋势时,受到阻碍物体相对运动趋势的力静摩擦力的方向总跟接触面相切,并与相对运动趋势方向相反①接触面粗糙②相互接触的物体间有弹力③相对运动趋势1、静摩擦力的方向总跟接触面相切,并且跟物体相对运动趋势的方向相反。这里的关键是判断“相对运动趋势的方向”,可以采用下列方法判断静摩擦力的方向:①用假设法判断静摩擦力的方向,我们可以假设接触面是光滑的,判断物体将向哪滑动,从而确定相对运动趋势的方向,进而判断出静摩擦力的方向;②根据物体的运动状态判断静摩擦力的方向。3、静摩擦力产生在相对静止(有相对运动趋势)的两物体间,但这两个物体不一定静止,它们可能一起运动,所以,受静摩擦力作用的物体不一定静止;滑动摩擦力产生在相对滑动的两物体之间,但受到滑动摩擦力作用的物体可能是静止的。4、摩擦力并不总是与物体的运动方向相反,阻碍物体的运动,其实,摩擦力的方向只是与相对施力物体的运动方向相反,阻碍的只是物体相对于施力物体的运动,对于物体的实际运动(通常以地面作为参照物),摩擦力可以是阻力,也可以是动力。例如:人跑步时地面给的摩擦力就是动力;传送带上的物体随传送带一起向上运动时,摩擦力也是动力。二、摩擦力大小1、首先判断物体间是否有摩擦力,然后再判断摩擦力的大小,没有摩擦力就无法谈论其大小。两物体间产生摩擦力必须同时满足下面三个条件,缺一不可:①接触面粗糙②相互接触的物体间有弹力③接触面间有相对运动(或相对运动趋势)只要题目中已知接触面光滑,就认为没有摩擦力2、静摩擦力的大小:静摩擦力是一种被动力,其作用是与使物体产生运动趋势的力(即外力)相平衡,所以取值范围内是根据物体的“需要”取值,与正压力、接触面的粗糙程度无关。因此说静摩擦力会随外力的变化而变化,直到达到最大静摩擦力,即0≤f≤fmax。目前,可根据二力平衡知识求解静摩擦大小。3、滑动摩擦力的大小计算:方法一:滑动摩擦力的大小接触面受到的压力大小有关,压力越大,摩擦力越大,即摩擦力与压力成正比;滑动摩擦力的大小接触面的粗糙程度有关,接触面越粗糙,摩擦力越大,即摩擦力与接触面粗糙程度成正比。即F=μFN (F表示滑动摩擦力大小,FN表示正压力的大小,μ叫动摩擦因数,与接触面的粗糙程度相关)。【注意】滑动摩擦力的大小与接触面的大小、物体运动的速度和性质无关,只由动摩擦因数和正压力两个因素决定,只要出现相对滑动,滑动摩擦力恒为F=μFN。方法二:根据物体的运动状态来计算:物体处于匀速直线运动时,合力为零。物体所受的摩滑动擦力一定与外力平衡且方向相反。三、摩擦力大小的控制1、增大摩擦的方法:
部分内容预览



只能预览部分内容,查看全部内容需要下载哦~
同专辑或相关资料
资料审核:czwlzx
下载帮助:
- 下载说明:0点券资源无需下载权限,游客可以直接下载。
- 有点券资源为本站精品资源,只提供给vip会员下载,有效期式vip会员可以在有效期内下载本站所有资源。 查看 【申请有效期vip会员方法】 。
-
- 如果您无法下载到本资料,请先参照以下说明检查:
- 1、精品资料必须是登录后才能下载。
- 2、精品资料需要下载权限,请确保您是本站vip会员才可下载。有效期式vip会员只受有效期限制,不受点券影响,有效期内即使点券用完,仍可继续下载。
- 4、如果浏览器启用了拦截弹出窗口,此功能有可能造成下载失败,请临时关闭此功能。本站所有资源下载也无需打开任何下载软件。
- 5、如果下载的是word文档,直接可用word软件打开;如果是压缩资料包,下载后请先用winrar解压软件解压,再使用对应软件word打开。
- 6、以上步骤检查后均无法解决问题,您可以到[帮助中心]寻找答案或向网站客服人员寻求支持。


会员登录
用户评论
(欢迎您的评论,评论有奖励哟!)