【精品】2021年中考物理【重点·难点】专练:26 电学测量类实验探究(解析版和原卷版)
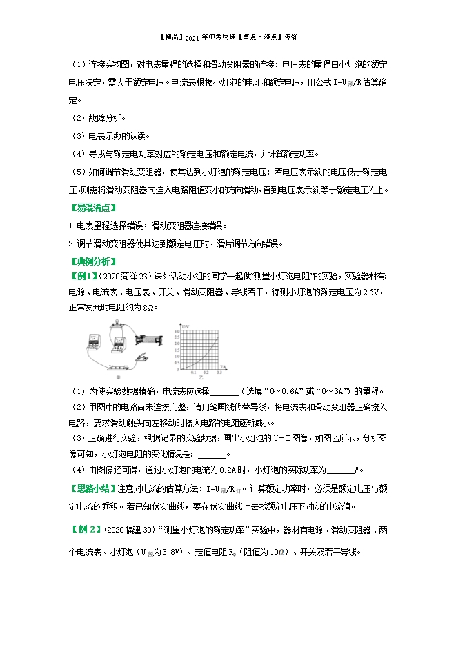
【内容简介】【知识梳理】一、定值电阻的测量1.常考点(1)伏安法测电阻的原理:欧姆定律I=U/R。(2)连接部分实物图。(3)求电阻的平均值。(4)滑动变阻器的作用:保护电路;改变定值电阻两端的电压,多次测量求平均值,减小测量误差。(5)故障分析。【易混淆点】1.按要求连接滑动变阻器时,连接错误。2.对滑动变阻器的作用认识错误。3.连接实物图时,电表连接错误。4.故障分析时,获得相反的结论。二、小灯泡电阻的测量1.常考点(1)测量电阻的一般问题(2)是否可以对电阻求平均值:不可以,因为小灯泡灯丝的电阻随温度的升高而增大。在不同电压下的电阻是在不同的温度下取得的。(3)对小灯泡的伏安曲线的解读。(4)实验记录表的设计:不能有“求平均值”一项。【易混淆点】1.对小灯泡的电阻随温度而变化认识不足。2.对电阻求平均值。三、测量小灯泡的额定功率1.常考点(1)连接实物图,对电表量程的选择和滑动变阻器的连接:电压表的量程由小灯泡的额定电压决定,需大于额定电压。电流表根据小灯泡的电阻和额定电压,用公式I=U额/R估算确定。(2)故障分析。(3)电表示数的认读。(4)寻找与额定电功率对应的额定电压和额定电流,并计算额定功率。(5)如何调节滑动变阻器,使其达到小灯泡的额定电压:若电压表示数的电压低于额定电压,则需将滑动变阻器向连入电路阻值变小的方向滑动,直到电压表示数等于额定电压为止。【易混淆点】1.电表量程选择错误;滑动变阻器连接错误。2.调节滑动变阻器使其达到额定电压时,滑片调节方向错误。【典例分析】【例1】(2020菏泽23)课外活动小组的同学一起做“测量小灯泡电阻”的实验,实验器材有:电源、电流表、电压表、开关、滑动变阻器、导线若干,待测小灯泡的额定电压为2.5V,正常发光时电阻约为8Ω。 (1)为使实验数据精确,电流表应选择 (选填“0~0.6A”或“0~3A”)的量程。(2)甲图中的电路尚未连接完整,请用笔画线代替导线,将电流表和滑动变阻器正确接入电路,要求滑动触头向左移动时接入电路的电阻逐渐减小。(3)正确进行实验,根据记录的实验数据,画出小灯泡的U﹣I图像,如图乙所示,分析图像可知,小灯泡电阻的变化情况是: 。(4)由图像还可得,通过小灯泡的电流为0.2A时,小灯泡的实际功率为 W。【答案】(1)0~0.6A(2) (3)灯丝温度越高,电阻越大 (4)0.2。【分析】(1)根据欧姆定律知电路的电流为:I=U/R=2.5V/8ῼ=0.3125A<0.6A,所以电流表应选择0~0.6A的量程。(2)电流表与灯泡串联且选用0﹣0.6A的量程,滑动变阻器一上一下的串联在电路中,且滑动变阻器的滑片向左移动时,接入电路的电阻逐渐减小,故滑片左边电阻丝连入电路中,如答案图所示。(3)图线弯曲说明灯泡的电阻值是变化的,不是定值,这是因为电压越大,通过灯的电流越大,灯泡的实际功率越大,灯丝温度越高,电阻越大。(4)由图象可知:通过小灯泡的电流为0.2A时,小灯泡两端的电压为1.0V,小灯泡的实际功率为:P=UI=1.0V×0.2A=0.2W。【思路小结】注意对电流的估算方法:I=U额/R灯。计算额定功率时,必须是额定电压与额定电流的乘积。若已知伏安曲线,要在伏安曲线上去找额定电压下对应的电流值。【例2】(2020福建30)“测量小灯泡的额定功率”实验中,器材有电源、滑动变阻器、两个电流表、小灯泡(U额为3.8V)、定值电阻R0(阻值为10Ω)、开关及若干导线。 (1)根据图甲,用笔画线代替导线,将图乙中未画出的两条导线补充完整。(2)闭合开关前,滑动变阻器滑片P应置于 (选填“A”或“B”)端(3)正确连接电路后,闭合开关,发现灯不亮,两电流表有示数且相同,故障可能是 或 。(4)排除故障后,为了测量小灯泡的额定功率,移动滑动变阻器的滑片,直到电流表A2示数为 A时小灯泡正常发光,电流表A1的示数如图丙,该示数为 A,则小灯泡的额定功率为 W。【答案】
部分内容预览



只能预览部分内容,查看全部内容需要下载哦~
同专辑或相关资料
- 1171【精品】2021年中考物理【重点·难点】专练:37 最大(小)电功率和电路安全问题(解析版和原…
- 1099【精品】2021年中考物理【重点·难点】专练:36 图像分析方法(解析版和原卷版)
- 970【精品】2021年中考物理【重点·难点】专练:35 电路设计(解析版和原卷版)
- 1070【精品】2021年中考物理【重点·难点】专练:34 电表示数变化和电路故障分析(解析版和原卷版)
- 400【精品】2021年中考物理【重点·难点】专练:33 综合计算(解析版和原卷版)
- 349【精品】2021年中考物理【重点·难点】专练:32 电学计算(解析版和原卷版)
- 283【精品】2021年中考物理【重点·难点】专练:31 电热计算(解析版和原卷版)
- 250【精品】2021年中考物理【重点·难点】专练:30 热学计算(解析版和原卷版)
资料审核:czwlzx
下载帮助:
- 下载说明:0点券资源无需下载权限,游客可以直接下载。
- 有点券资源为本站精品课件,只提供给vip会员下载,有效期式vip会员可以在有效期内下载本站所有资源。 查看 【申请有效期vip会员方法】 。
-
- 如果您无法下载到本资料,请先参照以下说明检查:
- 1、所有资料必须是登录后才能下载。
- 2、精品资料下载需要下载权限,请确保您是本站vip会员才可下载。有效期vip会员只受有效期限制,不受点券影响,有效期内即使点券用完,仍可继续下载。
- 4、如果鼠标左键下载时直接打开word文档,无法下载保存,可以右键鼠标选择“将链接另存为”下载word文件。
- 5、如果下载的是word文档,直接可用word软件打开;如果是压缩资料包,下载后请先用winrar解压软件解压,再使用对应软件word打开。
- 6、以上步骤检查后均无法解决问题,您可以到[帮助中心]寻找答案或向网站客服人员寻求支持。


会员登录
用户评论
(欢迎您的评论,评论有奖励哟!)