当前位置:首页 > 试卷中心> 同步测试> 人教版八年级同步测试 > 内容详情
10.2阿基米德原理--2020-2021学年人教版八年级物理下册新题优选(原卷版和解析版)
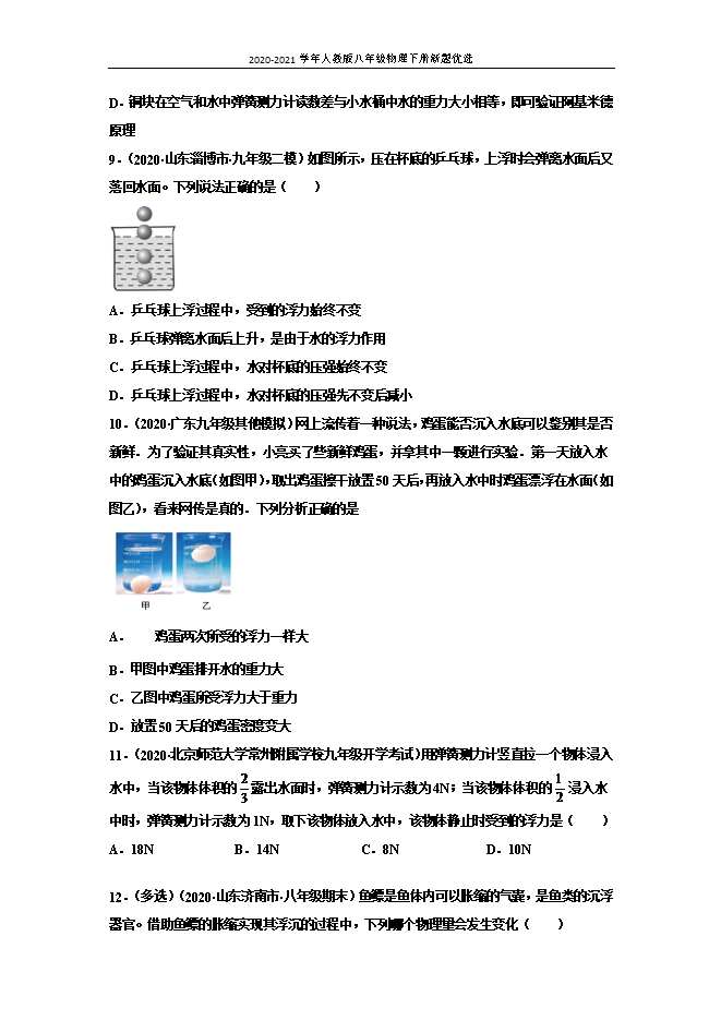
【内容简介】1.(2020•山东济南市•八年级期末)如图中A、B、C、D是个体积、形状相同而材料不同的球,把它们投入水中静止后的情况。它们中所受浮力最小的是( ) A.A球B.B球C.C球D.D球【答案】A【详解】四个小球的体积相同,由图可知,A小球排开液体的体积最小,又因为四个小球浸在同种液体中,由 可知,A小球受到的浮力最小。故选A。2.(2020•广西桂林市•中考真题)深海潜水是一项危险的运动,其中一个危险因素是下潜越深受到的( )A.浮力越小B.浮力越大C.压强越小D.压强越大【答案】D【详解】AB.当人潜水时,即人完全浸没在水中,根据 可知,人在海水中受到的浮力大小不变,故AB不符合题意;CD.当人潜水时,根据 可知,深度越深液体压强越大,所以下潜的越深,越危险,故C不符合题意,D符合题意。故选D。3.(2020•上海普陀区•九年级月考)将体积相等的木块和石块浸没在水中时,比较两者所受的浮力大小( )A.木块受到的浮力较大B.石块受到的浮力较大C.两者受到的浮力一样大D.条件不足无法比较【答案】C【详解】将体积相等的木块和石块浸没在水中时,石块排开液体的体积等于木块排开液体的体积,根据阿基米德原理公式F浮=ρ液gV排可知,石块所受的浮力等于木块所受的浮力。故ABD错误,不符合题意;C正确,符合题意。故选C。4.(2020•四川眉山市•八年级期末)以下关于浮力大小的比较,正确的是( )(ρ铜>ρ铝>ρ水>ρ煤油)A.同样重的两个实心铜块甲和乙,甲浸没在水中,乙浸没在煤油中,所受浮力一样大B.同样重的实心铝块和铜块,都浸没在煤油中,所受浮力一样大C.同样重的实心铝块和铜块,铜块浸没在煤油中,铝块浸没在水中,所受浮力一样大D.体积相等的空心铝块和铜块,都浸没在水中,铝块悬浮,铜块下沉,所受浮力一样大【答案】D【详解】A.由G=mg=ρVg的变形式V= 知,同样重的两个实心铜块甲和乙的体积相等,甲浸没在水中和乙浸没在煤油中时排开液体的体积相等,由F浮=ρ液gV排和ρ煤油<ρ水知,甲受到的浮力大,故A错误;B.由G=mg=ρVg的变形式V= 和ρ铝<ρ铜知,同样重的实心铝块和铜块,铝块的体积大,都浸没在煤油中,铝块排开煤油的体积大,由F浮=ρ液gV排知,铝块受到的浮力大,故B错误;C.由G=mg=ρVg的变形式V= 和ρ铝<ρ铜知,同样重的实心铝块和铜块,铝块的体积大,铜块浸没在煤油中和铝块浸没在水中时,铝块排开水的体积大,由F浮=ρ液gV排知,铝块受到的浮力大,故C错误;D.体积相等的空心铝块和铜块,都浸没在水中(铝块悬浮,铜块下沉)时,排开水的体积相等,由F浮=ρ液gV排知,所受浮力一样大,故D正确。故选D。5.(2020•山东省济南汇文实验学校八年级期末)将重为4N的物体投入一装满水的溢水杯中,溢出水3N。若不计水的阻力,当物体静止时,下列判断正确的是( )(g取10N/kg)A.F浮=7N,物体上浮B.F浮=4N,物体悬浮,C.F浮=4N,物体漂浮D.F浮=3N,物体沉在水底【答案】D【详解】根据阿基米德原理。物体受到的浮力F浮=G排=3N物体的重为G=4N得G物>F浮所以物体沉在水底。故ABC错误,D正确。故选D。6.(2020•辽宁本溪市•八年级月考)将一圆柱形木块用细线栓在容器底部,容器中开始没有水,往容器中逐渐加水至如图甲所示位置,在这一过程中,木块受到的浮力随容器中水的深度的变化如图所示,则由图像乙得出的以下信息正确的是( )
只能预览部分内容,查看全部内容需要下载哦~
同专辑或相关资料
- 208第9章 9.2 阿基米德原理--2025-2026学年沪粤版物理八年级下册同步考点演练
- 2562026春沪粤版物理八年级下学期全套培优精做课件:9.2 阿基米德原理
- 23810.2 阿基米德原理---2026春人教版物理八年级下学期配套教学课件
- 2959.3 阿基米德原理--2026春沪科版八年级物理下册名师教学设计(附教学反思)
- 9410.2 阿基米德原理--2025-2026学年人教版物理八年级下册ppt课件包
- 380第十章 第二节 阿基米德原理—2025-2026学年人教版物理八年级下学期预习基础知识填空(附答案)
- 4389.2 阿基米德原理--2024-2025沪粤版八年级下学期物理名师课件
- 589.3 阿基米德原理--2024新沪科版物理八年级下学期科学素养新教学设计(附教学反思)
资料审核:czwlzx
下载帮助:
- 下载说明:0点券资源无需下载权限,游客可以直接下载。
- 有点券资源为本站精品课件,只提供给vip会员下载,有效期式vip会员可以在有效期内下载本站所有资源。 查看 【申请有效期vip会员方法】 。
-
- 如果您无法下载到本资料,请先参照以下说明检查:
- 1、所有资料必须是登录后才能下载。
- 2、精品资料下载需要下载权限,请确保您是本站vip会员才可下载。有效期vip会员只受有效期限制,不受点券影响,有效期内即使点券用完,仍可继续下载。
- 4、如果鼠标左键下载时直接打开word文档,无法下载保存,可以右键鼠标选择“将链接另存为”下载word文件。
- 5、如果下载的是word文档,直接可用word软件打开;如果是压缩资料包,下载后请先用winrar解压软件解压,再使用对应软件word打开。
- 6、以上步骤检查后均无法解决问题,您可以到[帮助中心]寻找答案或向网站客服人员寻求支持。





会员登录
用户评论
(欢迎您的评论,评论有奖励哟!)