【精品】2020-2021初中电学同步专题点拨与强化:专题19 对欧姆定律的理解和计算(原卷版和解析版)
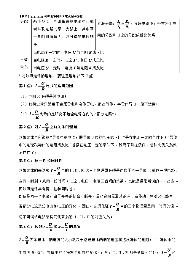
【内容简介】考点一 欧姆定律1.欧姆定律内容:导体中的电流,跟导体两端的电压成正比,跟导体中的电阻成反比。2.欧姆定律表达式: 3.欧姆定律的公式变形: (求电流) (求电压) (求电阻) 4. 注意事项 5. 欧姆定律在串并联电路中的应用类型串联电路并联电路电路图 电流特点 电压特点 电阻特点① ②串联电路的等效电阻比任何一个分电阻的阻值都大③串联电路中接入的电阻越多或某一电阻阻值增大,则总电阻增大① ②并联电路的等效电阻比任何一个分电阻的阻值都小③其中任一个分电阻减小(相当于减小总电阻长度),则总电阻也减小,分电阻增大而增大④增加支路条数(相当于增大总电阻横截面积),则总电阻减小比例分配串联分压: 。即有两个及以上电阻串联的电路中,或者并联电路的某一支路上,其中某一电阻阻值增大,则分得的电压越多。并联分流: 。并联电路中,各支路上电阻的分配和电流的分配成反比关系。三者关系当电流 一定时,电压 与电阻 成正比当电阻 一定时,电流 与电压 成正比当电压 一定时,电流 与电阻 成反比6.对欧姆定律的理解,要注意理解以下5点:第1点: 公式的适用范围(1)电阻R必须是纯电阻;(2)欧姆定律只适用于金属导电和液体导电,而对气体,半导体导电一般不适用;(3) 表示的是研究不包含电源在内的“部分电路”。第2点:对 之间关系的理解欧姆定律中所说的“导体中的电流,跟导体两端的电压成正比”是在电阻一定的条件下;“导体中的电流跟导体的电阻成反比”是指在电压一定的条件下,脱离了前提条件,这种比例关系就不存在了。 第3点:同一性和同时性欧姆定律的表达式 中的I、U、R这三个物理量必须是对应于同一导体(或同一段电路)在同一时刻(或同一段时间)电流与电压、电阻三者间的关系,也就是通常所说的一一对应。即欧姆定律具有同一性和同时性。即使是同一个电路,由于开关的闭合、断开、滑动变阻器滑片的左、右移动,将引起电路中各部分电流及总电流和电压的变化,因此,必须保证 中的三个物理量是同一时间的值。切不可混淆电路结构变化前后的I、U、R的对应关系。第4点:区别 和 的意义 表示导体中的电流的大小取决于这段导体两端的电压和这段导体的电阻。当导体中的U或R变化时,导体中的I将发生相应的变化。可见,I、U、R都是变量。另外, 还反映了导体两端保持一定的电压,是导体形成持续电流的条件。若R不为零,U为零,则I也为零;若是绝缘体R可为无穷大,即使它的两端有电压,I也为零。 表示一段导体两端的电压跟这段导体中的电流之比等于这个导体的电阻。它是电阻的计算式,而不是它的决定式。导体的电阻反映了导体本身的一种性质。对于给定的一个导体,比值 是一个定值;而对于不同的导体,这个比值是不同,说明电阻的大小还与材料本身有关。不能认为导体的电阻跟电压和电流有关。第5点:应用欧姆定律应注意的几个问题在运用欧姆定律,分析、解决实际问题,进行有关计算时应注意以下几方面的问题:(1)利用欧姆定律解题时,不能把不同导体上的电流、电压和电阻代入公式进行计算,也不能把同一导体不同时刻、不同情况下的电流、电压和电阻代入公式进行计算。为了避免混淆,便于分析问题,最好在解题前先根据题意画出电路图,在图上标明已知量的符号、数值和未知量的符号。同时要给“同一段电路”同一时刻的I、U、R加上同一种脚标。(2)要看懂电路图,要认清所要研究的是哪一部分电路。这部分电路的连接方式是串联,还是并联,这是解题的重要条件。(3)要认清改变和控制电路结构的两个主要因素:一是开关的通、断;二是滑动变阻器连入电路中的阻值发生变化时对电路结构的影响,因此,电路变化问题主要有两种类型:一类是由于变阻器滑片的移动,引起电路中各物理量的变化;另一类是由于开关的断开或闭合,引起电路中各物理量的变化。解答电路变化问题的思路为:先看电阻变化,再根据欧姆定律和串、并联电路的特点来分析电压和电流的变化。这是电路分析的基础(4)掌握“具体问题做具体分析”这一原则,不能乱套公式,并注意单位的统一。解答简单电路问题时,首先要根据题目的已知条件。分析出用电器是串联还是并联。接着画出电路图或等效电路图,在图上标明已知量和未知量的符号,并在代表各物理量的字母下注明相应的脚码(如果题中电路图已画出,不必再画)。然后根据欧姆定律及串、并联电路的特点逐一列式,有时还需运用数学知识,列方程组,根据所列的式子或方程组求出结果。考点二 串、并联电路中电阻的关系
部分内容预览



只能预览部分内容,查看全部内容需要下载哦~
同专辑或相关资料
- 14612.4 欧姆定律 第2课时 欧姆定律 课件--2025-2026学年北师大版九年级物理全一册精做课件
- 17012.4 欧姆定律 第1课时 探究电流与电压、电阻的关系 课件--2025-2026学年北师大版九年级物理全…
- 185第17章 欧姆定律 培优训练--2025-2026学年九年级阶段性调研试题十三(人教版)【王牌物理河南…
- 199第17章 欧姆定律 专题训练--2025-2026学年九年级阶段性调研试题十二(人教版)【王牌物理河南…
- 1972025-2026学年新人教版九年级上学期物理课件:17.2欧姆定律
- 4202025-2026学年苏科版物理九年级上册阶段素能测评卷:第11章 简单机械和功 至 第14章 欧姆定律…
- 4232025-2026学年苏科版物理九年级上册阶段素能测评卷:第14章 欧姆定律(附答案)
- 3992025-2026学年苏科版物理九年级上册同步练习:第十四章 欧姆定律 单元检测卷(附答案)
资料审核:czwlzx
所属专辑: 【精品】2020-2021初中电学同步专题点拨与强化
资料格式:docx
资料版本:不限
适用地区:不限
文件大小:236.45KB
资料作者:weiqingfei
审核人员:czwlzx
下载帮助:
- 下载说明:0点券资源无需下载权限,游客可以直接下载。
- 有点券资源为本站精品课件,只提供给vip会员下载,有效期式vip会员可以在有效期内下载本站所有资源。 查看 【申请有效期vip会员方法】 。
-
- 如果您无法下载到本资料,请先参照以下说明检查:
- 1、所有资料必须是登录后才能下载。
- 2、精品资料下载需要下载权限,请确保您是本站vip会员才可下载。有效期vip会员只受有效期限制,不受点券影响,有效期内即使点券用完,仍可继续下载。
- 4、如果鼠标左键下载时直接打开word文档,无法下载保存,可以右键鼠标选择“将链接另存为”下载word文件。
- 5、如果下载的是word文档,直接可用word软件打开;如果是压缩资料包,下载后请先用winrar解压软件解压,再使用对应软件word打开。
- 6、以上步骤检查后均无法解决问题,您可以到[帮助中心]寻找答案或向网站客服人员寻求支持。


会员登录
用户评论
(欢迎您的评论,评论有奖励哟!)