【精品】2020-2021学年八年级物理上学期期末测试卷(二)(教科版)(学生版和教师版)
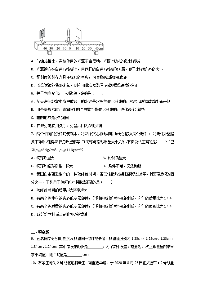
【内容简介】1.在进行科学探究的过程中,下列做法中错误的是( )A.不断地发现并提出问题B.任何实验资料都要保密,不宜交流C.制定尽可能详细的实验计划D.大胆地猜想和假【答案】B2.一个物体从A点出发,沿直线ABC做由慢到快的变速直线运动。测得它通过BC段所用的时间为0.5s,BC两点相距4m。此物体在从A点到C点这段路程上的平均速度一定( )A.大于8m/sB.等于8m/sC.小于8m/sD.无法判断【答案】C【详解】BC段的平均速度 由于物体从A点出发沿直线ABC做由慢到快的变速直线运动,所以AC间的平均速度应小于BC间的平均速度。故选C。3.以下与声现象有关的几个实验中,能说明声音产生原因的是( )①放在钟罩内的闹钟正在响铃,在抽取钟罩内的空气的过程中,铃声逐渐减小②将正在发声的音叉轻轻插入水里,看到水花飞溅③吹笛子时,手指按住不同的孔会发出不同的声音④在吊着的大钟上固定一支细小的笔,把钟敲响后,用纸在笔尖上迅速拖过,可以在纸上画出一条来回弯曲的细线A.①②B.②④C.③④D.①②③【答案】B【详解】①放在钟罩内的闹钟正在响铃,抽去钟罩内的空气,铃声逐渐减小。说明声音的传播需要介质来传播,声音在真空中不能传播;②使正在发声的音叉轻轻插入水里,水面溅起水花,说明声音是由物体振动产生的;③吹笛子时,手指按住不同的孔会发出声音的音调不同,说明音调与频率有关,说明音的音调与声源振动的快慢(频率)有关;④在吊着的大钟上固定一支细小的笔,把钟敲响后,让笔尖在纸上迅速滑过,可以在纸上画出一条来回弯曲的细线,说明声音是由物体振动产生的。故②④符合题意,①③不合题意。故选B。4.对下列情景中所蕴含的物理知识的解释正确的是( )①“海市蜃楼”,是由于光的折射形成的②“小孔成像”,是由于光沿直线传播形成的③“绿树阴浓夏日长,楼台倒影入池塘”,“倒影”是光的折射形成的④“池水映明月,潭清疑水浅”,“水浅”是由光的反射造成的A.只有①②正确B.只有②③正确C.只有①②③正确D.①②③④都正确【答案】A【详解】①“海市蜃楼”,是由于光在不均匀的大气中发生折射形成的,故①正确;②“小孔成像”,是由于光在同种均匀介质中沿直线传播形成的,故②正确;③“楼台倒影入池塘”中的“倒影”属于平面镜成像,是光的反射形成的虚像,故③错误;④“池水映明月,潭清疑水浅”中“水浅”是水底看起来比较浅,这是由于光的折射形成的,看水底是逆着光的传播方向看的,即逆着折射光线看,由于错觉,我们始终认为光是沿直线传播的,所以看到的位置比实际位置浅,故④错误。故选A。5.子茜用9个红色的发光二极管按“F”字样镶嵌排列在白色方格板上替代蜡烛作为光源,又用同样的白色方格板做成光屏,实验装置如下图所示。同学们对小华使用的实验装置进行如下评价,其中错误的是( ) A.与烛焰相比,实验使用的光源不会晃动,光屏上所成的像比较稳定B.光源镶嵌在白色方格板上,用同样的白色方格板做光屏,便于比较像与物的大小C.零刻度线刻在光具座标尺的中央,可直接测出物距和像距D.若凸透镜的焦距未知,则利用此实验装置不能测量凸透镜的焦距【答案】D【详解】A.与烛焰相比,发光二极管不会晃动,光屏上所成的像比较稳定,故A正确,A不符合题意;B.用同样的白色方格板做光屏,便于比较像与物的大小,故B正确,B不符合题意;C.零刻度线刻在光具座标尺的中央,这样可以直接从光具座读出物距和像距,故C正确,C不符合题意;D.若凸透镜的焦距未知,可调节物距及像距,当成等大的实像时,物距便等于2倍焦距,这样可以测出凸透镜的焦距,故D错误,D符合题意。故选D。6.关于物态变化,下列说法正确的是( )A.冬天密闭教室中窗户玻璃上的水珠是水蒸气液化形成的,水珠出现在靠教室外面一侧B.用茶壶烧水时,壶嘴喷出的“白雾”是液化形成的,液化过程会放热C.霜的形成是水的凝固D.白炽灯泡使用久了,灯丝会因为熔化变细【答案】B【详解】A.冬天密闭教室中温度较高,教室内热的水蒸气遇到冷的玻璃会液化成小水珠附着在玻璃内侧一面,故A错误;B.用茶壶烧水时,壶嘴喷出热的水蒸气,上升遇到较冷的空气液化成小水珠,也就是我们看到的“白雾”,液化放出热量,故B正确;C.霜是由水蒸气放热直接凝华形成的小冰晶,故C错误;D.白炽灯泡使用久了,灯丝会变细是因为白炽灯使用时温度很高,灯内钨丝直接升华为了钨蒸气,故D错误。故选B。【点睛】本题主要考查物态变化的知识,关键是能够找到物质变化前后的状态分别是什么,仔细分析不难解答。7.两个相同的烧杯均装满水,将两个实心铜球和铅球分别投入两个烧杯中,将烧杯外壁擦拭干净后,测得两杯总质量相等,则铜球与铅球质量大小关系,下面说法正确的是( )(已知ρ铜=8.9g/cm3,ρ铅=11.3g/cm3)A.铜球质量大B.铅球质量大C.铜球和铅球质量一样大D.条件不足,无法判断
只能预览部分内容,查看全部内容需要下载哦~
同专辑或相关资料
- 328【精品】2020-2021学年八年级物理上学期期末测试卷(三)(教科版)(学生版和教师版)
- 169【精品】2020-2021学年八年级物理上学期期末测试卷(一)(教科版)(学生版和教师版)
- 180【精品】2020-2021学年八年级物理上学期期末测试卷(三)(北师大版)(学生版和教师版)
- 133【精品】2020-2021学年八年级物理上学期期末测试卷(二)(北师大版)(学生版和教师版)
- 153【精品】2020-2021学年八年级物理上学期期末测试卷(一)(北师大版)(学生版和教师版)
- 199【精品】2020-2021学年八年级物理上学期期末测试卷(三)(沪科版)(学生版和教师版)
- 156【精品】2020-2021学年八年级物理上学期期末测试卷(二)(沪科版)(学生版和教师版)
- 148【精品】2020-2021学年八年级物理上学期期末测试卷(一)(沪科版)(学生版和教师版)
资料审核:czwlzx
所属专辑: 【精品】2020-2021学年各版本八年级物理上学期期末测试卷
资料格式:docx
资料版本:教科版
适用地区:不限
文件大小:1.49MB
资料作者:qingfei
审核人员:czwlzx
下载帮助:
- 下载说明:0点券资源无需下载权限,游客可以直接下载。
- 有点券资源为本站精品课件,只提供给vip会员下载,有效期式vip会员可以在有效期内下载本站所有资源。 查看 【申请有效期vip会员方法】 。
-
- 如果您无法下载到本资料,请先参照以下说明检查:
- 1、所有资料必须是登录后才能下载。
- 2、精品资料下载需要下载权限,请确保您是本站vip会员才可下载。有效期vip会员只受有效期限制,不受点券影响,有效期内即使点券用完,仍可继续下载。
- 4、如果鼠标左键下载时直接打开word文档,无法下载保存,可以右键鼠标选择“将链接另存为”下载word文件。
- 5、如果下载的是word文档,直接可用word软件打开;如果是压缩资料包,下载后请先用winrar解压软件解压,再使用对应软件word打开。
- 6、以上步骤检查后均无法解决问题,您可以到[帮助中心]寻找答案或向网站客服人员寻求支持。





会员登录
用户评论
(欢迎您的评论,评论有奖励哟!)