当前位置:首页 > 试卷中心> 同步测试> 苏科版八年级同步测试 > 内容详情
[精品]课时4.3 凸透镜的成像规律--2020-2021学年苏科版八年级物理上册同步考点突破与同步练习(附解析)
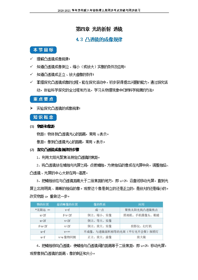
【内容简介】理解凸透镜成像规律;知道凸透镜成像倒立、缩小(或放大)实像的条件及应用;知道凸透镜成正立、放大虚像的条件;掌握探究凸透镜成像的过程。能在探究活动中,初步获得提出问题的能力,通过探究活动,体验科学探究的全过程和方法,学习从物理现象中归纳科学规律的方法; 实验探究凸透镜的成像规律; (1)物距和像距物距:物体到凸透镜光心的距离,常用u表示。像距:像到凸透镜光心的距离,常用v表示。(2)探究凸透镜成像规律的步骤1.利用太阳光聚焦法测定凸透镜的焦距。2.将凸透镜放在蜡烛与光屏之间,点燃蜡烛,为使烛焰的像成在光屏中央,调整烛焰、凸透镜、光屏的中心大致在同一高度。3.把蜡烛放在与凸透镜距离大于二倍焦距的地方,即u;2f,沿直线移动光屏,直到光屏上出现明亮、清晰的烛焰的像。观察这个像是倒立的还是正立的,是放大的还是缩小的。改变物距u,重做这一步。 4.把蜡烛移向凸透镜,使蜡烛与凸透镜间的距离等于二倍焦距,即u=2f,移动光屏,观察像到凸透镜的距离、像的倒正和大小。5.把蜡烛再移近凸透镜,让蜡烛与凸透镜间的距离在一倍焦距与二倍焦距之间,即f;u;2f,移动光屏,观察像到凸透镜的距离,像的倒正和大小。改变物距u,重做这一步。 6.把蜡烛继续移近凸透镜,让蜡烛在凸透镜的焦点上,即u=f,移动光屏,看是否能够成像。7.把蜡烛移到凸透镜的一倍焦距以内,即u;f,移动光屏,在光屏上看不到烛焰的像。从光屏这一侧透过凸透镜用眼睛直接观察烛焰。 考点一凸(凹)透镜成像情况的判断例1 一凸透镜的焦距是8cm,将点燃的蜡烛放在离凸透镜12cm处,则所成的像是 ( B )A.正立、缩小的虚像 B.倒立、放大的实像C.倒立、缩小的实像 D.倒立、缩小的虚像【答案】B【解析】因为f;u;2f,所以根据凸透镜成像规则,成倒立、放大的实像;变式1 凸透镜所成正立像一定是 ( A )A.像比物大 B.像比物小 C.像物分立透镜两侧 D.像物等大【答案】A【解析】凸透镜成实像时,若物距大于2f,则成倒立缩小的实像;若物距等于2f,则成倒立等大的实像;若物距处于f和2f之间,则成倒立放大的实像;若物距小于焦距,则成正立放大的虚像;变式3 小明和小华在窗边用凸透镜贴近报纸看文字,看到了文字的像。在移动凸透镜时,意外地发现在报纸上出现了窗外景物的像,如图所示。两次所成的像相对于原来被观察的物体,对比像的正倒、大小、虚实三个方面,它们 ( D )
部分内容预览



只能预览部分内容,查看全部内容需要下载哦~
同专辑或相关资料
- 183[精品]期末考试物理试题(2020最新真题版)--2020-2021学年苏科版八年级物理上册同步考点突破…
- 155[精品]《第五章 物体的运动》单元检测试卷--2020-2021学年苏科版八年级物理上册同步考点突破与…
- 105[精品]课时5.4 运动的相对性--2020-2021学年苏科版八年级物理上册同步考点突破与同步练习(附…
- 119[精品]课时5.3 直线运动--2020-2021学年苏科版八年级物理上册同步考点突破与同步练习(附解析)
- 110[精品]课时5.2 速度--2020-2021学年苏科版八年级物理上册同步考点突破与同步练习(附解析)
- 132[精品]课时5.1 长度和时间的测量--2020-2021学年苏科版八年级物理上册同步考点突破与同步练习…
- 84[精品]课时4.5 望远镜与显微镜--2020-2021学年苏科版八年级物理上册同步考点突破与同步练习(…
- 236[精品]期中考试物理试题(2020最新真题版)--2020-2021学年苏科版八年级物理上册同步考点突破…
资料审核:czwlzx
所属专辑: 2020-2021学年苏科版八年级物理上册同步考点突破与同步练习(附解析)
资料格式:docx
资料版本:苏科版
适用地区:不限
文件大小:465.43KB
资料作者:王媛媛
审核人员:czwlzx
下载帮助:
- 下载说明:0点券资源无需下载权限,游客可以直接下载。
- 有点券资源为本站精品课件,只提供给vip会员下载,有效期式vip会员可以在有效期内下载本站所有资源。 查看 【申请有效期vip会员方法】 。
-
- 如果您无法下载到本资料,请先参照以下说明检查:
- 1、所有资料必须是登录后才能下载。
- 2、精品资料下载需要下载权限,请确保您是本站vip会员才可下载。有效期vip会员只受有效期限制,不受点券影响,有效期内即使点券用完,仍可继续下载。
- 4、如果鼠标左键下载时直接打开word文档,无法下载保存,可以右键鼠标选择“将链接另存为”下载word文件。
- 5、如果下载的是word文档,直接可用word软件打开;如果是压缩资料包,下载后请先用winrar解压软件解压,再使用对应软件word打开。
- 6、以上步骤检查后均无法解决问题,您可以到[帮助中心]寻找答案或向网站客服人员寻求支持。


会员登录
用户评论
(欢迎您的评论,评论有奖励哟!)