当前位置:首页 > 试卷中心> 同步测试> 苏科版八年级同步测试 > 内容详情
[精品]课时3.4 平面镜--2020-2021学年苏科版八年级物理上册同步考点突破与同步练习(附解析)
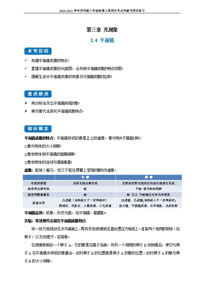
【内容简介】平面镜成像的特点:平面镜所成的像是正立的虚像,像与物关于镜面对称。1)像与物体的大小相等;2)像和物体到平面镜的距离相等;3)像和物体的连线与镜面垂直;虚像:能被人看见,但又不能在屏幕上呈现的像叫作虚像。实 像虚 像形成的原因实际光线会聚形成反射或折射光线的反向延长线相交形成能否用光屏承接能不能 像与物体同侧能否用眼睛看见能能 正立 只能通过光学元件观察成像实例凸透镜(当物距大于一倍焦距时)照相机、投影仪、人眼成像、小孔成像凹透镜、凸透镜(当物距小于一倍焦距时)放大镜、平面镜成像、水中倒影、光的折射平面镜应用:成像,改变光路,如平面镜、潜望镜。实验:等效替代法探究平面镜成像特点将一张方格纸放在水平桌面上,再将茶色玻璃板竖直放置在方格纸上。准备两个相同的物体(如棋子)以及刻度尺、铅笔等。在玻璃板前放一个棋子A,它的像是在镜子后面。将另一个相同的棋子B放到镜后,使它与棋子A在平面镜中所成的像重合,此时棋子B的位置就是棋子A的像的位置。此时棋子A的像与棋子B的大小相等。用铅笔在方格纸上画出平面镜以及棋子A和棋子B的位置,并画出两棋子位置的连线,用刻度尺分别测出两个棋子到镜面的距离。将一张白卡纸竖直放在棋子B所在的位置,白卡片上不能看到棋子A的像。 考点一平面镜成像特点例1 如图所示,四位同学画出小丑玩偶在平面镜中所成的像,其中正确的是 ( ) 【答案】B【解析】根据平面镜成像特点,正立、等大、对称的像,A倒立不符合题意;C不对称;D不等大;故选B;变式1 如图所示,将平面镜和铅笔竖直放置在水平桌面上。下列说法正确的是 ( ) A.铅笔水平向右移动时,它的像将变小B.平面镜竖直向上移动时,铅笔的像也将向上移动C.若改用一块较小的平面镜,铅笔的像将变小D.若铅笔按图示箭头方向转过45°,铅笔将与它的像垂直
部分内容预览



只能预览部分内容,查看全部内容需要下载哦~
同专辑或相关资料
- 1662024暑假辅导讲义:2.3 平面镜(2024苏科版物理八年级上册)
- 9243.4 平面镜--2021-2022学年苏科版八年级物理上册同步教学ppt课件
- 2203.4 平面镜--【机构专用】2021年暑假苏科版物理新八年级精品讲义(教师版和学生版)
- 1452020-2021学年苏科版八年级物理上册期末复习高频易错题汇编:3.4 平面镜(原卷版和解析版)
- 183[精品]期末考试物理试题(2020最新真题版)--2020-2021学年苏科版八年级物理上册同步考点突破…
- 155[精品]《第五章 物体的运动》单元检测试卷--2020-2021学年苏科版八年级物理上册同步考点突破与…
- 105[精品]课时5.4 运动的相对性--2020-2021学年苏科版八年级物理上册同步考点突破与同步练习(附…
- 119[精品]课时5.3 直线运动--2020-2021学年苏科版八年级物理上册同步考点突破与同步练习(附解析)
资料审核:czwlzx
所属专辑: 2020-2021学年苏科版八年级物理上册同步考点突破与同步练习(附解析)
资料格式:docx
资料版本:苏科版
适用地区:不限
文件大小:408.38KB
资料作者:王媛媛
审核人员:czwlzx
下载帮助:
- 下载说明:0点券资源无需下载权限,游客可以直接下载。
- 有点券资源为本站精品课件,只提供给vip会员下载,有效期式vip会员可以在有效期内下载本站所有资源。 查看 【申请有效期vip会员方法】 。
-
- 如果您无法下载到本资料,请先参照以下说明检查:
- 1、所有资料必须是登录后才能下载。
- 2、精品资料下载需要下载权限,请确保您是本站vip会员才可下载。有效期vip会员只受有效期限制,不受点券影响,有效期内即使点券用完,仍可继续下载。
- 4、如果鼠标左键下载时直接打开word文档,无法下载保存,可以右键鼠标选择“将链接另存为”下载word文件。
- 5、如果下载的是word文档,直接可用word软件打开;如果是压缩资料包,下载后请先用winrar解压软件解压,再使用对应软件word打开。
- 6、以上步骤检查后均无法解决问题,您可以到[帮助中心]寻找答案或向网站客服人员寻求支持。


会员登录
用户评论
(欢迎您的评论,评论有奖励哟!)