2020-2021学年沪科版八年级物理上册同步备课资源包:5.1 质量(课件与同步练习)
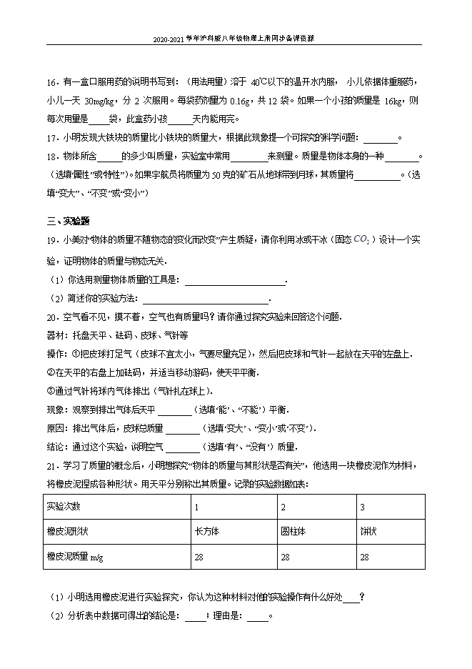
【内容简介】1.下列说法中不正确的是( )A.lkg棉花和lkg的铁质量一样大B.一杯水结成冰后,体积增大,质量不变C.物体受到重力大小与物体质量成反比D.玻璃杯打碎后,形状发生了变化,质量不变【答案】C【解析】A.lkg棉花和lkg的铁,说的都是棉花和铁的质量,所以质量一样大,故A正确,不符合题意;B.一杯水结成冰后,物质的多少不变,但冰的密度比水小,所以体积增大,质量不变,故B正确,不符合题意;C.物体受到重力大小与物体质量成正比,故C错误,符合题意;D.玻璃杯打碎后,物质的多少不变,形状发生了变化,质量不变,故D正确,不符合题意。故选C。2.下列过程中,质量发生变化的是( )A.铁块熔化为铁水B.将铁丝拉长C.把菜刀表面磨光D.机器从上海运到北京【答案】C【解析】质量是物体所含物质的多少,是物体本身固有的属性,与物体的位置、状态、形状、温度无关,物体所含物质变少,则质量变小,故ABD不符合题意,C符合题意。故选C。3.下列数据最符合实际的是( )A.一张课桌的高度约为 2mB.一个鸡蛋的质量约为 50gC.一支粉笔的长度约为 40cmD.一名初中学生的质量约为 500kg【答案】B【解析】A.一张课桌的高度约为80cm,故A不符合题意;B.十个鸡蛋的质量约为一斤即500g,则一个鸡蛋的质量约为50g,故B符合题意;C.一支粉笔的长度约为10cm,故C不符合题意;D.一名初中学生的质量约为50kg,故D不符合题意。故选B。4.下列工具能直接测量质量的是A.停表B.刻度尺C.天平D.弹簧测力计【答案】C【解析】A.停表是用来测量时间的工具,故A不符合题意;B.刻度尺是用来测量长度的工具,故B不符合题意;C.天平是实验室中用来测量质量的工具,故C符合题意;D.弹簧测力计是用来测量力的工具,用弹簧测力计可以测量物体的重力,但可以利用弹簧测力计间接测量物体的质量,故D不符合题意。5.2018年12月8日,我国成功发射嫦娥四号探测器(如图所示),开启了月球探测的新旅程,它将在月球背面着陆,并进行多项科学研究.探测器从地球到达月球后,它的质量将 A.变大B.变小C.不变D.首次月背着陆,无法确定【答案】C【解析】因为质量是物体的属性,与物体所处的空间位置无关,所以探测器从地球到达月球后,它的质量将不变.故选C.6.在国际单位制中,质量的单位是( )A.NB.kgC.PaD.J【答案】B【解析】A. N是力的单位.不符合题意;B. kg是质量的单位.符合题意;C. Pa是压强的单位.不符合题意;D. J是能量的单位.不符合题意.故选B.7.1.5×104g所表示的质量,最有可能是( )A.一个小孩的质量B.一只鸡的质量C.一个大头针的质量D.一个苹果的质量【答案】A【解析】质量单位换算 A.一个小孩的质量大约是15kg,故A符合题意;B.一只鸡的质量约为1.5kg,故B不符合题意;C.一个大头针的质量约在几mg左右,故C不符合题意;D.一个苹果的质量约为0.15kg,故D不符合题意。故选A。8.人体内的血液量大约是体重的7~8%,如果失血量较少,不超过总血量的10%,则通过身体的自我调节,可以很快恢复.请估算一个中学生血液的质量约为( )A.4kgB.40kgC.400gD.4N【答案】A【解析】血液的总量占体重的7%~8%.一个中学生体重大约为50千克,则血液的质量为 ;A.符合题意;B.不符合题意;C.不符合题意;D.不符合题意.9.桃木在我国民间文化和信仰上有极其重要的位置,山东肥城的桃木工艺品更是远近闻名。桃木工艺品的制作要经过去皮、雕刻、打磨、上漆等过程,那么桃木工艺品在这些加工过程中质量会变大的是A.去皮B.雕刻C.打磨D.上漆【答案】D【解析】桃木工艺品在去皮、雕刻、打磨等过程中会损耗一部分,因此质量会变小;在上漆过程中增加了漆的质量,故上漆时质量会变大,故选D。10.用天平测量一张A4纸的质量,可行的办法是A.把这张纸直接放到天平左盘中称量B.把这张纸与一个50g砝码一起放到天平左盘中称量C.先称量5张纸的质量再除5得到每一张纸的质量D.先称量80张纸的质量再除80得到每一张纸的质量【答案】D【解析】A、天平是测量质量的精密仪器,测量的精确程度一般为0.1g或0.2g,而一张A4纸的质量远远小于这个数值,所以无法直接测量;故A的方法不可行;B、“一张A4纸和50g砝码的总质量”与“50g砝码单独的质量”天平无法区分大小,所以无法得出一张A4纸的质量.故B的方法不可行;CD、由于5张A4纸质量较小,可测出80A4纸的质量,然后除以80,来得到一A4纸的质量,运用的是“累积法”,方法可行,故C的方法不可行;D的方法可行;故选D.
只能预览部分内容,查看全部内容需要下载哦~
同专辑或相关资料
- 4866.1 质量---2025-2026学年新人教版物理八年级上学期ppt课件
- 758【2025-2026暑假预习讲义】6.1 质量---人教版八年级上册物理(附答案)
- 67第5讲 质量 密度--2025年甘肃中考物理一轮专题复习分点练(原卷版和解析版)
- 462024沪科版物理八年级上学期课件和配套资源:5.1 质量
- 1016.1 质量--2024人教版初中物理新版教材八年级上册全套ppt课件
- 695.1 质量--2024-2025学年物理沪科版八年级全一册课件
- 692024版新教材教科版物理八年级上册课件:6.1 质量
- 15972024-2025新人教版八年级物理上册导学案:6.1《质量》导学案
资料审核:czwlzx
下载帮助:
- 下载说明:
- 1、课件预览只显示部分内容,不代表全部内容;如果想了解全部内容,需要下载课件。课件预览速度较慢,请耐心等待或刷新页面;即使不能预览也可以正常下载课件。
- 2、0点券课件无需下载权限,游客可以直接下载。
- 3、有点券课件为本站精品课件,只提供给vip会员下载,有效期式vip会员可以在有效期内下载本站所有资源。 查看 【申请有效期vip会员方法】 。
-
- 如果您无法下载到本资料,请先参照以下说明检查:
- 1、精品资料必须是登录后才能下载。
- 2、精品资料需要下载权限,请确保您是本站vip会员才可下载。有效期vip会员只受有效期限制,不受点券影响,有效期内即使点券用完,仍可继续下载。
- 4、如果鼠标左键下载时只能打开ppt课件,无法下载保存,可以右键鼠标选择“将链接另存为”下载课件。
- 5、如果下载的是压缩资料包,下载后请先用winrar解压软件解压,再使用对应软件(PPT/flash/视频播放器/等等)打开。
- 6、以上步骤检查后均无法解决问题,您可以到[帮助中心]寻找答案或向网站客服人员寻求支持。





会员登录
用户评论
(欢迎您的评论,评论有奖励哟!)