4.6 神奇的眼睛—2020秋教科版八年级物理上册学案(附答案)
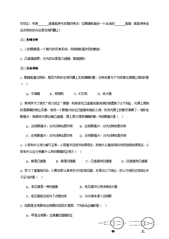
【内容简介】(一)眼睛1.照相机的镜头相当于一个_______,它的成像原理是_____________________;2.眼睛的主要结构有:_______、_______、_______、_______、_______、_______;3.从结构上看,眼球好像一架__________,其中__________和__________的共同作用相当于一个凸透镜,它把来自物体的光会聚在__________,成__________像;3.一般照相机通过镜头的前后移动来改变______距,以便使像能清晰地成在底片上.人的眼睛是一个精巧的变焦系统,通过眼睛里______对______的牵拉,来改变______的厚薄,使眼睛的______发生改变;4.当看远处物体时,睫状肌放松,晶状体变______,远处风景的像清晰的落在视网膜上,当看近处物体时,睫状肌收缩,晶状体变______,近处物体的像清晰的落在视网膜上;(二)保护你的眼睛1.正常的眼睛,看远处物体时,睫状肌放松,晶状体变_______,远处物体射来的光刚好落在视网膜上;看近处物体时,睫状肌收缩,晶状体变_______,远处物体射来的光刚好落在视网膜上;2.近视眼:①定义:近视眼是指只能看清_______处的物体,看不清_______处的物体;②成因:形成近视眼的原因是晶状体太_______,折光能力太_______,或者眼球在前后方向上太_______,因此来自远处某点的光会聚在视网膜_______;③矫正:利用_______透镜能使光_______的特点,在眼睛前面放一个合适的_______透镜,就能使来自远处物体的光会聚在视网膜上;3.远视眼:①定义:远视眼是指只能看清_______处的物体,看不清_______处的物体;②成因:形成远视眼的原因是晶状体太_______,折光能力太_______,或者眼球在前后方向上太_______,因此来自远处某点的光会聚在视网膜_______;③矫正:利用_______透镜能使光发散的特点,在眼睛前面放一个合适的_______透镜,就能使来自远处物体的光会聚在视网膜上;二、易错分析1.人的眼睛是一个精巧的变焦系统,而照相机是改变的像距;2.凸透镜越厚,对光的会聚能力越强,焦距越短;三、达标训练1.眼睛能看见物体,是因为物体在视网膜上形成清晰的像,这种成像与下列成像在原理上相似的是( )A.平面镜B.照相机C.幻灯机D.放大镜2.某同学为了探究“视力矫正”原理,利用探究凸透镜成像规律的装置做了以下实验.光屏上得到的是模糊的倒立实像,他将一个眼镜片放在凸透镜和烛焰之间,发现光屏上的像变清晰了,他移走眼镜片,稍微将光屏远离凸透镜,屏上再次得到清晰的像,则该眼镜片是( )A.远视眼镜片,对光线有会聚作用B.远视眼镜片,对光线有发散作用C.近视眼镜片,对光线有会聚作用D.近视眼镜片,对光线有发散作用3.小莉和外公视力都不正常,小莉看书总把书放得很近,而她外公看报纸时却把报纸放得很远,小莉和外公应分别戴什么样的眼镜矫正视力( )A.都是凸透镜B.都是凹透镜C.凸透镜和凹透镜D.凹透镜和凸透镜4.学习了透镜知识后,小勇回家认真研究爷爷的老花镜,并得出以下结论,你认为他的这些结论中不妥当的是( )A.老花镜是一种凹透镜B.老花镜可以用来做放大镜C.老花镜能在阳光下点燃白纸D.爷爷原来是个远视眼
部分内容预览



只能预览部分内容,查看全部内容需要下载哦~
同专辑或相关资料
资料审核:czwlzx
资料格式:docx
资料版本:教科版
适用地区:不限
文件大小:733.86KB
资料作者:肖萌
审核人员:czwlzx
下载帮助:
- 下载说明:0点券资源无需下载权限,游客可以直接下载。
- 有点券资源为本站精品资源,只提供给vip会员下载,有效期式vip会员可以在有效期内下载本站所有资源。 查看 【申请有效期vip会员方法】 。
-
- 如果您无法下载到本资料,请先参照以下说明检查:
- 1、精品资料必须是登录后才能下载。
- 2、精品资料需要下载权限,请确保您是本站vip会员才可下载。有效期式vip会员只受有效期限制,不受点券影响,有效期内即使点券用完,仍可继续下载。
- 4、如果浏览器启用了拦截弹出窗口,此功能有可能造成下载失败,请临时关闭此功能。本站所有资源下载也无需打开任何下载软件。
- 5、如果下载的是word文档,直接可用word软件打开;如果是压缩资料包,下载后请先用winrar解压软件解压,再使用对应软件word打开。
- 6、以上步骤检查后均无法解决问题,您可以到[帮助中心]寻找答案或向网站客服人员寻求支持。


会员登录
用户评论
(欢迎您的评论,评论有奖励哟!)