当前位置:首页 > 试卷中心> 同步测试> 人教版八年级同步测试 > 内容详情
【精品】2020-2021学年人教版八年级物理上册精讲精练:5.1透镜(原卷版和解析版)
【内容简介】知识点一:凸透镜和凹透镜:1.中间厚、边缘薄的透镜叫凸透镜,如:远视镜片、放大镜;2.中间薄、边缘厚的透镜叫凹透镜,如:近视镜片,门上的猫眼。知识点三:焦点和焦距1.主光轴:过透镜两个球面球心的直线;2.光心:主光轴上特殊的点,通过这个点光的传播方向不变,通常位于透镜的几何中心;用“O”表示。3.焦点:平行于凸透镜主光轴的光线经凸透镜后会聚于主光轴上一点,这点叫焦点;4.焦距:焦点到透镜中心的距离。焦距用“f”表示。注意:凸透镜和凹透镜都各有两个焦点,凸透镜的焦点是实焦点,凹透镜的焦点是虚焦点。5.三条特殊光线(1)凸透镜(如图): 1)过光心的光线传播方向不变。2)平行于主光轴的光线折射光线过焦点。3)过焦点的光线折射光线平行于主光轴。此外,过两倍焦距处的光线折射光线过两倍焦距处。 (2)凹透镜(如图): 1)过光心的光线传播方向不变。2)平行于主光轴的光线折射光线的反向延长线过焦点。3)入射光线的延长线过焦点,折射光线平行于主光轴。 一、本节重点就是知道几个基本概念1.中间厚、边缘薄的透镜叫凸透镜,如:远视镜片、放大镜;中间薄、边缘厚的透镜叫凹透镜,如:近视镜片,门上的猫眼。2.凸透镜对光有会聚作用,凹透镜对光有发散作用。3.过透镜两个球面球心的直线叫透镜的主光轴。4.主光轴上有一个特殊的点,通过这个点光的传播方向不变,这个点叫透镜的光心,通常位于透镜的几何中心;用“O”表示。5.平行于凸透镜主光轴的光线经凸透镜后会聚于主光轴上一点,这点叫焦点。6.焦点到透镜中心的距离叫焦距。焦距用“f”表示。注意:凸透镜和凹透镜都各有两个焦点,凸透镜的焦点是实焦点,凹透镜的焦点是虚焦点。二、重点会作光路图以三条特殊光线为解题突破口,记住:1.对于凸透镜(1)过凸透镜光心的光线传播方向不变。(2)平行于主光轴的光线经过凸透镜折射光线过焦点。(3)过凸透镜焦点的光线折射光线平行于主光轴。2.对于凹透镜(1)过光心的光线传播方向不变。(2)平行于主光轴的光线折射光线的反向延长线过焦点。(3)入射光线的延长线过焦点,折射光线平行于主光轴。
部分内容预览
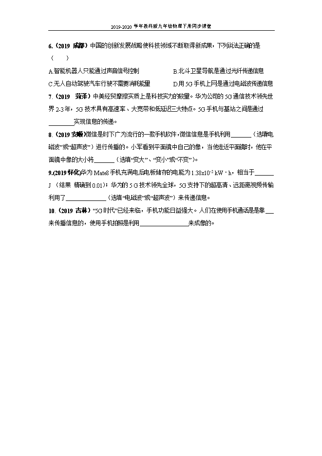
/10.3 改变世界的信息技术(精选练习)/702f1af88e23546b/702f1af88e23546b_1.jpg)
/10.3 改变世界的信息技术(精选练习)/702f1af88e23546b/702f1af88e23546b_2.jpg)
/10.3 改变世界的信息技术(精选练习)/702f1af88e23546b/702f1af88e23546b_3.jpg)
/10.3 改变世界的信息技术(精选练习)/702f1af88e23546b/702f1af88e23546b_4.jpg)
/10.3 改变世界的信息技术(精选练习)/702f1af88e23546b/702f1af88e23546b_5.jpg)
只能预览部分内容,查看全部内容需要下载哦~
同专辑或相关资料
- 3025.1 透镜---2025-2026学年新人教版物理八年级上学期ppt课件
- 174【2025-2026暑假预习讲义】5.1 透镜---人教版八年级上册物理(附答案)
- 522025年中考物理基础知识复习课件:第4讲 透镜
- 5685.1 透镜--2024人教版初中物理新版教材八年级上册全套ppt课件
- 900第十三届全国中学物理青年教师大赛初中组一等奖课例16:5.1《透镜》(云南 刘岩蕾)
- 664第十三届全国中学物理青年教师大赛初中组一等奖课例15:5.1《透镜》(新疆兵团 师庆和)
- 904第十三届全国中学物理青年教师大赛初中组一等奖课例13:5.1 《透镜》( 辽宁 谢玉珠)
- 42【2024新版】北师大版物理八年级上册同步课件:5.1透镜
资料审核:czwlzx
所属专辑: 【精品】2020-2021学年人教版八年级物理上册精讲精练
资料格式:docx
资料版本:人教版
适用地区:不限
文件大小:426.36KB
资料作者:yangbing
审核人员:czwlzx
下载帮助:
- 下载说明:0点券资源无需下载权限,游客可以直接下载。
- 有点券资源为本站精品课件,只提供给vip会员下载,有效期式vip会员可以在有效期内下载本站所有资源。 查看 【申请有效期vip会员方法】 。
-
- 如果您无法下载到本资料,请先参照以下说明检查:
- 1、所有资料必须是登录后才能下载。
- 2、精品资料下载需要下载权限,请确保您是本站vip会员才可下载。有效期vip会员只受有效期限制,不受点券影响,有效期内即使点券用完,仍可继续下载。
- 4、如果鼠标左键下载时直接打开word文档,无法下载保存,可以右键鼠标选择“将链接另存为”下载word文件。
- 5、如果下载的是word文档,直接可用word软件打开;如果是压缩资料包,下载后请先用winrar解压软件解压,再使用对应软件word打开。
- 6、以上步骤检查后均无法解决问题,您可以到[帮助中心]寻找答案或向网站客服人员寻求支持。


会员登录
用户评论
(欢迎您的评论,评论有奖励哟!)