当前位置:首页 > 试卷中心> 单元测试> 人教版八年级单元测试 > 内容详情
【精品】2020-2021学年人教版八年级物理上册精讲精练:第三章 物态变化(单元达标精品检测试卷)(原卷版和解析版)
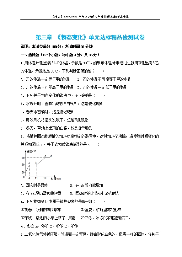
【内容简介】说明:本试卷满分100分,考试时间90分钟一、选择题(12个小题,每小题3分,共36分)1.用体温计测量病人甲的体温,示数是38℃,如果该体温计未经甩过就用来测量病人乙的体温,示数也是38℃.下列判断正确的是( )A.乙的体温一定等于甲的体温 B.乙的体温不可能等于甲的体温C.乙的体温不可能高于甲的体温 D.乙的体温一定低于甲的体温【答案】C【解析】本题主要考查学生对体温计的使用方法和读数方法的了解和掌握,是一道基础题。病人甲的体温是38℃,由于体温计的液泡上方有一段很细的缩口,在离开人体读数时,体温计液注不会下降,所以读数仍会是38℃;用没有甩过的读数停留在38℃的体温计测量乙的体温时,若乙的体温低于或等于38℃,体温计液注不变化,仍为38℃;若乙的体温高于38℃,液柱会上升,示数大于38℃;所以,测量乙的体温,示数也是38℃时,病人乙的温度可能等于或低于38℃,不可能高于38℃,故C正确。2.下列关于物态变化的说法中,不正确的是( )A.水烧开时,壶嘴出现的“白气”,这是液化现象B.春天冰雪消融,这是液化现象C.用吹风机将湿头发吹干,这是汽化现象D.冬天,草地上出现的白霜,这是凝华现象【答案】B 【解析】水烧开时,壶嘴出现的“白气”,是水蒸气遇冷液化形成的,由气态变为液态,是液化现象,A正确;春天冰雪消融,是冰雪熔化成水,由固态变为液态,是熔化现象,B错误;用吹风机将湿头发吹干,水变为水蒸气,由液态变为气态,是汽化现象,C正确;冬天,草地上出现的白霜,是水蒸气直接变成的小冰晶,由气态变为固态,是凝华现象,D正确,选B。3.将某种固态物质放入加热功率恒定的装置中,对其加热至沸腾,温度随时间变化的关系如图所示,关于该物质说法错误的是( ) A.固态时是晶体 B.在ab段内能增加C.在cd段仍需吸收热量 D.固态时的比热容比液态时大【答案】D【解析】A.由图象知,该物质在熔化过程中保持50℃不变,所以熔点为50℃,并且为晶体,故A正确。B、C.由图象可知,该物质在ab段是熔化过程,晶体熔化时,仍然不断吸收热量,温度不变、但内能增加,故BC正确;D.由图象可知,相同的时间内OA段升高的温度大于BC段升高的温度,由Q=cm△t可知:当吸收的热量和质量都相同时,△t越大比热容就越小,固态时的比热容比液态时小,故D错误。4.下列物态变化中属于放热现象的是哪一组( )①初春,冰封的湖面解冻 ②盛夏,旷野里雾的形成③深秋,路边的小草上结了一层霜 ④严冬,冰冻的衣服逐渐变干.A.①②B.②③C.③④D.①④【答案】B.【解析】解决此题要掌握:物质在发生物态变化时必然要伴随着吸放热的进行.其中熔化、汽化、升华过程需要吸收热量,凝固、液化、凝华过程需要放出热量.①初春,冰封的湖面解冻是物质由固态变为液态的过程,是熔化过程,熔化吸热;故A不符合题意;②盛夏,旷野里雾是空气中的水蒸气遇冷液化为小水珠,是液化过程,液化放热,故B符合题意;③深秋,路边的小草上结了一层霜是空气中的水蒸气遇冷凝华成的小冰晶,是凝华过程,凝华放热,故C符合题意;④严冬,冰冻的衣服逐渐变干是物质直接由固态变成气态的过程,是升华过程,升华吸热,故D不符合题意.综合分析②③符合题意.故选B.5.二氧化碳气体被压缩、降温到一定程度,就会形成白色的、像雪一样的固体,俗称干冰。干冰被抛到空中,会迅速变为气体,促使其周围水蒸气凝结成水滴或小冰晶,实现人工降雨。下列关于上述描述中包含的物态变化的说法,正确的是( )A.二氧化碳气体变成干冰,是凝华 B.水蒸气凝结成水,是凝固C.干冰变成二氧化碳气体,放出热量 D.水蒸气凝结成小冰晶,吸收热量【答案】A【解析】选项A二氧化碳气体变成干冰是气态直接变为固态,属于凝华现象,此过程为放热过程,正确;选项B水蒸气凝结成水,是气态变为液态的过程,属于液化现象,错误;选项C干冰变成二氧化碳气体,物质由固态变为气态属于升华,升华是吸热过程,错误;选项D水蒸气凝结成小冰晶是气态变为固态的过程,属于凝华现象,是放热过程,错误。6. “赏中华诗词、寻文化基因、品生活之美”的《中国诗 词大会》,深受观众的青睐。下列对古诗文中涉及的热现象解释正确的是( )A.“雾凇沆砀,天与云与山与水,上下一白。”雾凇的形成是升华现象B.“月落乌啼霜满天,江枫渔火对愁眠。”霜的形成是汽化现象C.“青青园中葵,朝露待日晞。”露的形成是汽化现象D.“螣蛇乘雾,终为土灰。”雾的形成是液化现 象【答案】D【解析】A.“雾凇”是空气中的水蒸气遇冷直接变为固态,属于凝华现象,故A错误。B.霜是空气中的水蒸气遇冷凝华为固体的冰晶,附着在建筑物或植被表面,是凝华现象,故B错误。C.“露”是空气中的水蒸气遇冷液化为液态的小水滴,附着在植被表面,是液化现象,故C错误。D.雾是空气中的水蒸气遇冷液化为液态的小水滴,故D正确为答案。
部分内容预览



只能预览部分内容,查看全部内容需要下载哦~
同专辑或相关资料
- 822025-2026人教版物理八年级上册培优卷:第三章 物态变化(附解析)
- 568第三章 物态变化 全章复习和总结 课件--2025-2026人教版物理八年级上册课件资源包
- 4872025年中考物理基础知识复习课件:第5讲 物态变化
- 873第4讲 物态变化--2025年甘肃中考物理一轮专题复习分点练(原卷版和解析版)
- 432024教科版八年级上册《第5章 物态变化》单元测试卷及解析
- 39【2024新版】北师大版物理八年级上册同步课件:1.1 物态变化 温度
- 69人教2024新版《第三章 物态变化》同步拓展提升卷及解析
- 396安徽省线上教育资源:初中物理人教版八年级《第三章 物态变化 复习课》示范课视频(程良春)
资料审核:czwlzx
所属专辑: 【精品】2020-2021学年人教版八年级物理上册精讲精练
资料格式:docx
资料版本:人教版
适用地区:不限
文件大小:926.85KB
资料作者:yangbing
审核人员:czwlzx
下载帮助:
- 下载说明:0点券资源无需下载权限,游客可以直接下载。
- 有点券资源为本站精品课件,只提供给vip会员下载,有效期式vip会员可以在有效期内下载本站所有资源。 查看 【申请有效期vip会员方法】 。
-
- 如果您无法下载到本资料,请先参照以下说明检查:
- 1、所有资料必须是登录后才能下载。
- 2、精品资料下载需要下载权限,请确保您是本站vip会员才可下载。有效期vip会员只受有效期限制,不受点券影响,有效期内即使点券用完,仍可继续下载。
- 4、如果鼠标左键下载时直接打开word文档,无法下载保存,可以右键鼠标选择“将链接另存为”下载word文件。
- 5、如果下载的是word文档,直接可用word软件打开;如果是压缩资料包,下载后请先用winrar解压软件解压,再使用对应软件word打开。
- 6、以上步骤检查后均无法解决问题,您可以到[帮助中心]寻找答案或向网站客服人员寻求支持。


会员登录
用户评论
(欢迎您的评论,评论有奖励哟!)