【精品专题】2020-2021学年九年级物理同步专题剖析:11 探究串、并联电路中电流规律(实验类)(原卷版和解析版)
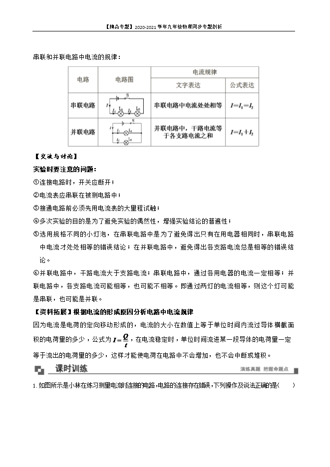
【内容简介】【设计和进行实验】(1)使用电流表时的注意事项:①使用电流表前应先校零;②电流应从电流表的正接线柱流入,负接线柱流出;③电流表应与被测对象串联;④闭合开关,若电流表指针左偏,说明电流表正负接线柱接反了;⑤闭合开关,若电流表指针偏转幅度较小,说明电流表所选量程较大.(2)连接电路时,开关应处于断开状态,目的是保护电路.(3)实验步骤:①选用规格不同的小灯泡,依据电路图连接电路,依次在A、B、C三处正确连人电流表并进行测量; ③换上另外两个规格不同的小灯泡,再测量各点电流值。(4)本实验要换用不同规格的小灯泡或改变电源电压,多测几组数据,寻找普遍规律。只测一组数据,得出的结论具有偶然性【实验结论】串联和并联电路中电流的规律: 【交流与讨论】实验时要注意的问题:①连接电路时,开关应断开;②电流表应串联在被测电路中;③接通电路前必须先用电流表的大量程试触;④多次实验的目的是为了避免实验的偶然性,增强实验结论的普遍性;⑤选用规格不同的小灯泡,在串联电路中是为了避免得出只有在用电器相同时,串联电路中电流才处处相等的错误结论;在并联电路中,避免得出各支路电流总是相等的错误结论。⑥并联电路中,干路电流大于支路电流;串联电路中,通过各用电器的电流一定相等;并联电路中,各支路电流可能相等,也可能不相等。即通过两灯的电流相等,则这个灯可能是串联,也可能是并联。【资料拓展】根据电流的形成原因分析电路中电流规律因为电流是电荷的定向移动形成的,电流的大小在数值上等于单位时间内流过导体横截面积的电荷量的多少,公式为 ,在电流稳定时,单位时间流进某一段导体的电荷量一定等于流出的电荷量的多少,这样才能使电荷在电路中不会增加,也不会中断或堆积。 1.如图所示是小林在练习测量电流时连接的电路,电路的连接存在错误,下列操作及说法正确的是( ) A.撤掉导线a,电流表测量的是电路的总电流B.撤掉导线 b,电流表测量的是通过小灯泡L1的电流C.撤掉导线b,电流表测量的是通过小灯泡L2的电流D.撤掉导线 c,电流表测量的是通过小灯泡L2的电流【答案】D【解析】A.撤掉导线a,电流表未接入电路,故A错误;BC.撤掉导线 b,两个灯泡并联,电流表测量干路电流,故B、C错误;D.撤掉导线 c,两个灯泡并联,电流表测量的是通过小灯泡L2的电流,故D正确。2.在如图甲所示的电路中,当闭合开关后,两个电流表指针偏转均为图乙所示,则电阻R1和R2中的电流分别为( )
部分内容预览



只能预览部分内容,查看全部内容需要下载哦~
同专辑或相关资料
- 1368【精品专题】2020-2021学年九年级物理同步专题剖析:22 电压表和电流表的改装(原卷版和解析版)
- 1439【精品专题】2020-2021学年九年级物理同步专题剖析:21 欧姆定律的动态电路分析(原卷版和解析…
- 1558【精品专题】2020-2021学年九年级物理同步专题剖析:20 特殊法测电阻(原卷版和解析版)
- 360【精品专题】2020-2021学年九年级物理同步专题剖析:19 伏安法测电阻(原卷版和解析版)
- 485【精品专题】2020-2021学年九年级物理同步专题剖析:18 欧姆定律计算提升训练(原卷版和解析版)
- 407【精品专题】2020-2021学年九年级物理同步专题剖析:17 对欧姆定律的理解和计算(原卷版和解析…
- 304【精品专题】2020-2021学年九年级物理同步专题剖析:16 探究电流与电压和电阻的关系(实验类)…
- 369【精品专题】2020-2021学年九年级物理同步专题剖析:15 探究影响导体电阻大小的因素(实验类)…
资料审核:czwlzx
下载帮助:
- 下载说明:0点券资源无需下载权限,游客可以直接下载。
- 有点券资源为本站精品课件,只提供给vip会员下载,有效期式vip会员可以在有效期内下载本站所有资源。 查看 【申请有效期vip会员方法】 。
-
- 如果您无法下载到本资料,请先参照以下说明检查:
- 1、所有资料必须是登录后才能下载。
- 2、精品资料下载需要下载权限,请确保您是本站vip会员才可下载。有效期vip会员只受有效期限制,不受点券影响,有效期内即使点券用完,仍可继续下载。
- 4、如果鼠标左键下载时直接打开word文档,无法下载保存,可以右键鼠标选择“将链接另存为”下载word文件。
- 5、如果下载的是word文档,直接可用word软件打开;如果是压缩资料包,下载后请先用winrar解压软件解压,再使用对应软件word打开。
- 6、以上步骤检查后均无法解决问题,您可以到[帮助中心]寻找答案或向网站客服人员寻求支持。


会员登录
用户评论
(欢迎您的评论,评论有奖励哟!)