当前位置:首页 > 试卷中心> 同步测试> 人教版八年级同步测试 > 内容详情
2020-2021人教版八年级物理上册同步讲练测:1.1长度和时间测量(知识点与考点解析+跟踪训练)
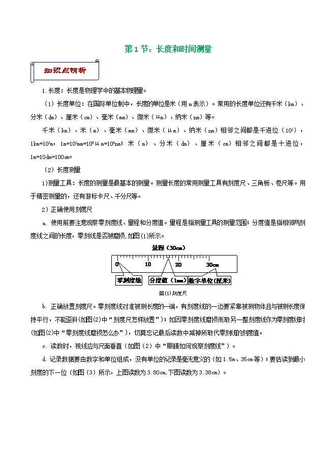
【内容简介】1.长度:长度是物理学中的基本物理量。(1)长度单位:在国际单位制中,长度的单位是米(用m表示)。常用的长度单位还有千米(km)、分米(dm)、厘米(cm)、毫米(mm)、微米(μm)、纳米(nm)等。千米(km)、米(m)、毫米(mm)、微米(μm)、纳米(nm)相邻之间都是千进位(103),1km=103m,1m=103mm=106μm=109nm;米(m)、分米(dm)、厘米(cm)相邻之间都是十进位,1m=10dm=100cm。(2)长度测量1)测量工具:长度的测量是最基本的测量。测量长度的常用测量工具有刻度尺、三角板、卷尺等。用于精密测量的,还有游标卡尺、千分尺等。2)正确使用刻度尺a. 使用前要注意观察零刻度线、量程和分度值。量程是指测量工具的测量范围;分度值是指相邻两刻度线之间的长度,零刻线是否被磨损,如图(1)所示。 图(1)刻度尺b. 正确放置刻度尺。零刻度线对准被测长度的一端,有刻度线的一边要紧靠被测物体且与被测长度保持平行,不能歪斜(如图(2)中“刻度尺怎样放置”);如因零刻度线磨损而取另一整刻度线作为零刻度线时(如图(2)中“零刻度线磨损怎么办”),切莫忘记最后读数中减掉所取代零刻线的刻度值。c. 读数时,视线应与尺面垂直(如图(2)中“眼睛如何观察刻度线”)。d. 记录数据要由数字和单位组成,没有单位的记录是毫无意义的(如1.5m、35cm等);要估读到最小刻度的下一位(如图(3)所示,上图读数为3.80cm,下图读数为3.38cm)。 图(2)标尺的读取 图(3)刻度尺的读数3)长度的估测:在平时,大家应多积累生活方面的知识,估测物体长度也是生活积累的一个方面。如黑板的长度大概2.5m、课桌高0.7m、课本高30cm,篮球直径24cm、铅笔芯的直径1mm 、一只新铅笔长度20cm 、手掌宽度1dm 、墨水瓶高度6cm等等。4)特殊的测量方法长度测量除了用刻度尺进行测量外,在一些特殊条件或被测物体非常细小等情况下,可以采用特殊测量手段。如:a.测量细铜丝的直径、纸张的厚度等微小量时,经常用累积法(当被测长度较小,测量工具精度不够时可将较小的物体累积起来,用刻度尺测量之后再求得单一长度)。例一:测量纸张的厚度,可以把许多张叠在一起,并记下总张数n(400),用毫米刻度尺测出n张纸的厚度L(2cm),则一张纸的厚度为L/n(0.005cm),如图(4)a所示。
部分内容预览



只能预览部分内容,查看全部内容需要下载哦~
同专辑或相关资料
- 10542020-2021人教版八年级物理上册同步讲练测:第六章 质量与密度 单元检测试卷(教师版+学生版)
- 4332020-2021人教版八年级物理上册同步讲练测:第五章 透镜及其应用 单元检测试卷(教师版+学生…
- 4152020-2021人教版八年级物理上册同步讲练测:第四章 光现象 单元检测试卷(教师版+学生版)
- 6372020-2021人教版八年级物理上册同步讲练测:第三章 物态变化 单元检测试卷(教师版+学生版)
- 9992020-2021人教版八年级物理上册同步讲练测:第二章 声现象 单元检测试卷(教师版+学生版)
- 13522020-2021人教版八年级物理上册同步讲练测:第一章 机械运动 单元检测试卷(教师版+学生版)
- 6362020-2021人教版八年级物理上册同步讲练测:6.4密度与社会生活(知识点与考点解析+跟踪训练)
- 6882020-2021人教版八年级物理上册同步讲练测:6.3测量物质的密度(知识点与考点解析+跟踪训练)
资料审核:czwlzx
下载帮助:
- 下载说明:0点券资源无需下载权限,游客可以直接下载。
- 有点券资源为本站精品课件,只提供给vip会员下载,有效期式vip会员可以在有效期内下载本站所有资源。 查看 【申请有效期vip会员方法】 。
-
- 如果您无法下载到本资料,请先参照以下说明检查:
- 1、所有资料必须是登录后才能下载。
- 2、精品资料下载需要下载权限,请确保您是本站vip会员才可下载。有效期vip会员只受有效期限制,不受点券影响,有效期内即使点券用完,仍可继续下载。
- 4、如果鼠标左键下载时直接打开word文档,无法下载保存,可以右键鼠标选择“将链接另存为”下载word文件。
- 5、如果下载的是word文档,直接可用word软件打开;如果是压缩资料包,下载后请先用winrar解压软件解压,再使用对应软件word打开。
- 6、以上步骤检查后均无法解决问题,您可以到[帮助中心]寻找答案或向网站客服人员寻求支持。


会员登录
用户评论
(欢迎您的评论,评论有奖励哟!)