当前位置:首页 > 试卷中心> 单元测试> 沪粤版九年级单元测试 > 内容详情
2020-2021学年沪粤版九年级物理同步单元双基双测AB卷:第十五章《电能和电功率》测试卷(A卷基础篇)
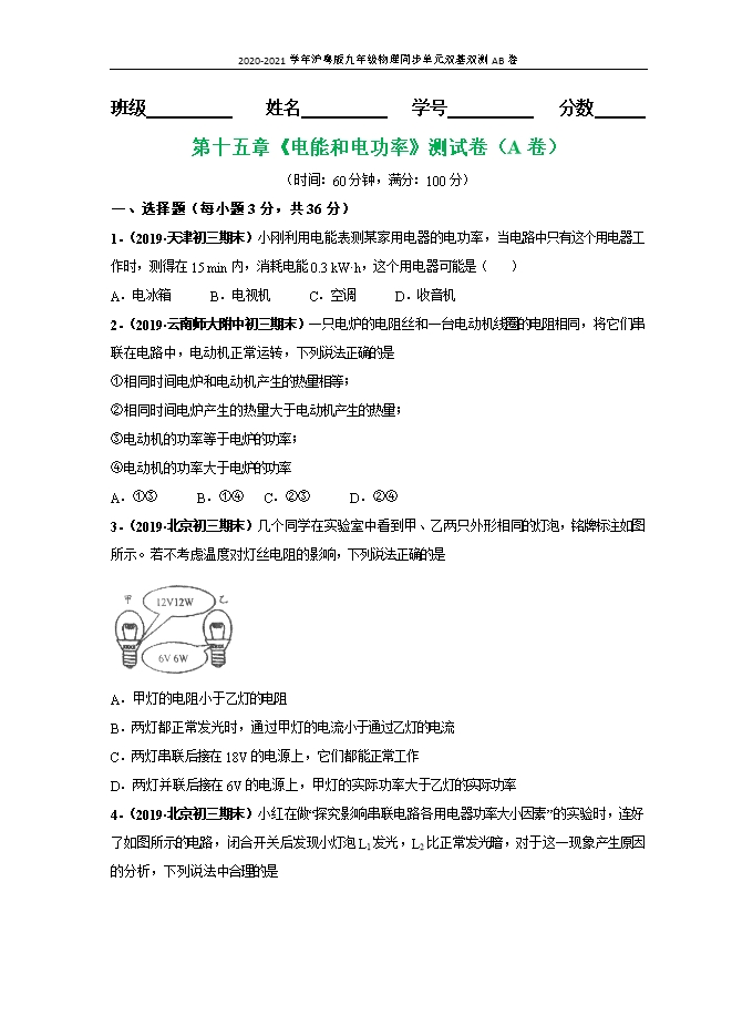
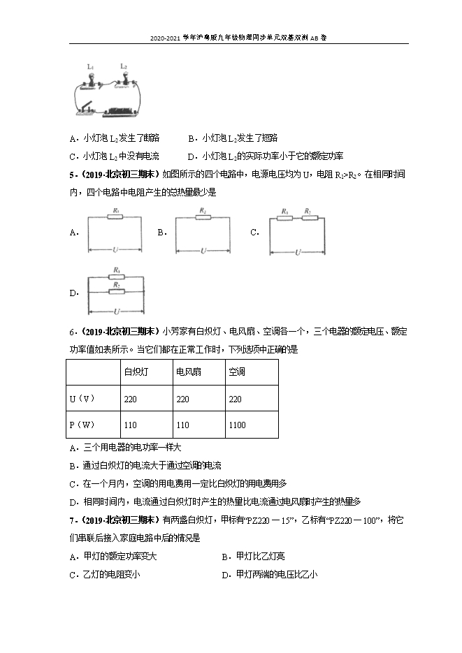
【内容简介】1.(2019•天津初三期末)小刚利用电能表测某家用电器的电功率,当电路中只有这个用电器工作时,测得在15 min内,消耗电能0.3 kW•h,这个用电器可能是( )A.电冰箱 B.电视机 C.空调 D.收音机【答案】C【解析】由 可得这个用电器的功率: ,选项的四种家用电器中功率超1000W的只有空调机。2.(2019•云南师大附中初三期末)一只电炉的电阻丝和一台电动机线圈的电阻相同,将它们串联在电路中,电动机正常运转,下列说法正确的是①相同时间电炉和电动机产生的热量相等;②相同时间电炉产生的热量大于电动机产生的热量;③电动机的功率等于电炉的功率;④电动机的功率大于电炉的功率A.①③ B.①④ C.②③ D.②④【答案】B【解析】电炉电路和电动机电路焦耳定律都适用。根据焦耳定律Q=I2Rt,得,电炉和电动机的电阻相同,串联时,电流也相同,则在相同的时间内电炉和电动机产生的电热相等。故①正确,②错误;电动机消耗的电能一部分转化为内能,另一部分转化为机械能,电炉消耗的电能全部转化为内能,而相等时间内它们产生的热量相等,则在相同的时间内,电动机消耗的电能大于电炉消耗的电能,电动机消耗的功率大于电炉消耗的功率;故③错误,④正确。综合分析①④正确。故选:B。3.(2019•北京初三期末)几个同学在实验室中看到甲、乙两只外形相同的灯泡,铭牌标注如图所示。若不考虑温度对灯丝电阻的影响,下列说法正确的是 A.甲灯的电阻小于乙灯的电阻B.两灯都正常发光时,通过甲灯的电流小于通过乙灯的电流C.两灯串联后接在18V的电源上,它们都能正常工作D.两灯并联后接在6V的电源上,甲灯的实际功率大于乙灯的实际功率【答案】C【解析】A. 由P=UI= 可得,两灯泡的电阻分别为:R甲= = =12Ω,R乙= = =6Ω,则R甲>R乙,故A错误;B. 两灯都正常发光时,由P=UI可得,通过两灯泡的电流分别为:I甲= = =1A,I乙= = =1A,则I甲=I乙,故B错误;C. 由两灯泡的额定电流相等可知,两灯泡串联时可以同时正常发光,此时电源的电压U=U甲+U乙=12V+6V=18V,故C正确;D. 两灯并联后接在6V的电源上时,它们两端的电压均为6V,由P=UI= 可知,甲灯的电阻大,其实际功率小,故D错误。4.(2019•北京初三期末)小红在做“探究影响串联电路各用电器功率大小因素”的实验时,连好了如图所示的电路,闭合开关后发现小灯泡L1发光,L2比正常发光暗,对于这一现象产生原因的分析,下列说法中合理的是 A.小灯泡L2发生了断路 B.小灯泡L2发生了短路C.小灯泡L2中没有电流 D.小灯泡L2的实际功率小于它的额定功率【答案】D【解析】由题知,闭合开关后发现小灯泡 L1发光,L2 比正常发光暗;A. 若灯泡L2发生了断路,电路中无电流,两灯泡均不发光,故A错误;B. 若灯泡L2发生短路,没有电流通过L2,则L2不能发光,只有L1发光,故B错误;C. 由题知,两灯泡都能发光,所以灯泡 L2 中有电流,故C错误;D. 因为灯泡的亮暗取决于实际功率大小,L2 比正常发光暗,所以灯泡L2的实际功率小于它的额定功率,故D正确。
部分内容预览



只能预览部分内容,查看全部内容需要下载哦~
同专辑或相关资料
- 1862020-2021学年沪粤版九年级物理同步单元双基双测AB卷:第十五章《电能和电功率》测试卷(B卷提…
- 1922020-2021学年沪粤版九年级物理同步单元双基双测AB卷:第十四章《探究欧姆定律》测试卷(B卷提…
- 1712020-2021学年沪粤版九年级物理同步单元双基双测AB卷:第十四章《探究欧姆定律》测试卷(A卷基…
- 3762020-2021学年沪粤版九年级物理同步单元双基双测AB卷:第一次月考试卷(B卷提升篇)
- 2992020-2021学年沪粤版九年级物理同步单元双基双测AB卷:第一次月考试卷(A卷基础篇)
- 1872020-2021学年沪粤版九年级物理同步单元双基双测AB卷:第十三章《探究简单电路》测试卷(B卷提…
- 1702020-2021学年沪粤版九年级物理同步单元双基双测AB卷:第十三章《探究简单电路》测试卷(A卷基…
- 2242020-2021学年沪粤版九年级物理同步单元双基双测AB卷:第十二章 《内能与热机》测试卷(B卷提…
资料审核:czwlzx
下载帮助:
- 下载说明:0点券资源无需下载权限,游客可以直接下载。
- 有点券资源为本站精品课件,只提供给vip会员下载,有效期式vip会员可以在有效期内下载本站所有资源。 查看 【申请有效期vip会员方法】 。
-
- 如果您无法下载到本资料,请先参照以下说明检查:
- 1、所有资料必须是登录后才能下载。
- 2、精品资料下载需要下载权限,请确保您是本站vip会员才可下载。有效期vip会员只受有效期限制,不受点券影响,有效期内即使点券用完,仍可继续下载。
- 4、如果鼠标左键下载时直接打开word文档,无法下载保存,可以右键鼠标选择“将链接另存为”下载word文件。
- 5、如果下载的是word文档,直接可用word软件打开;如果是压缩资料包,下载后请先用winrar解压软件解压,再使用对应软件word打开。
- 6、以上步骤检查后均无法解决问题,您可以到[帮助中心]寻找答案或向网站客服人员寻求支持。


会员登录
用户评论
(欢迎您的评论,评论有奖励哟!)