当前位置:首页 > 试卷中心> 同步测试> 苏科版九年级同步测试 > 内容详情
[精品]2019-2020春苏科版物理九年级下册基础与强化必刷题:16.4 安装直流电动机模型(原卷版和解析版)
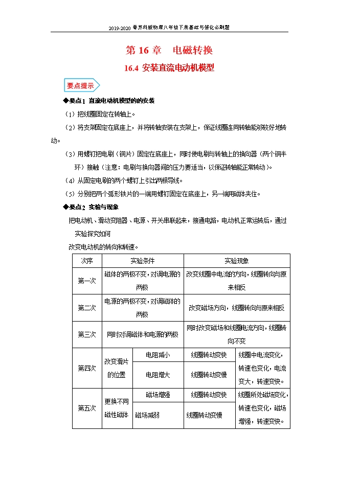
【内容简介】◆要点1 直流电动机模型的的安装(1)把线圈固定在转轴上。(2)将支架固定在底座上,并将转轴安装在支架上,保证线圈连同转轴能够较好地转动。(3)用螺钉把电刷(铜片)固定在底座上,同时使电刷与转轴上的换向器(两个铜半环)接触(注意:电刷与换向器间的压力要适当,以保证转轴能正常转动)。(4)从固定电刷的两个螺钉上引出两根导线。(5)分别把两个弧形铁片的一端用螺钉固定在底座上,另一端用磁体夹住。◆要点2 实验与现象把电动机、滑动变阻器、电源、开关串联起来,接通电路,电动机正常运转后,通过实验探究如何改变电动机的转向和转速。次序实验条件实验现象第一次磁体的两极不变,对调电源的两极改变线圈中电流的方向,线圈转向与原来相反第二次电源的两极不变,对调磁体的两极改变磁场方向,线圈转向与原来相反第三次同时对调磁体和电源的两极同时改变磁场和线圈电流方向,线圈转向不变第四次改变滑片的位置电阻减小线圈转动变快线圈中电流变化,转速也变化,电流变大,转速变快。电阻增大线圈转动变慢第五次更换不同磁性磁体磁场增强线圈转动变快线圈所处磁场变化,转速也变化,磁场增强,转速变快。磁场减弱线圈转动变慢◆要点3 实验结论(1)直流电动机电流方向或线圈所处磁场方向发生改变时,电动机转动的方向发生改变。(2)直流电动机电流的大小发生变化或线圈所处的磁场强弱发生变化时,电动机转速改变。 Δ基础题系列◆1. 直流电动机是电动自行车的核心部件,其工作原理是( )A. 电磁感应 B. 电流的磁效应 C. 磁极间的相互作用 D. 磁场对电流的作用【答案】D【解析】A. 电磁感应是发电机的原理,故A不符合题意。B. 带电磁铁的元件,如电铃、电磁起重机、空气开关、电磁继电器等工作原理是电流的磁效应,故B不符合题意;C. 磁极间的相互作用:同名磁极相互排斥、异名磁极相互吸引,故C不符合题意;D. 直流电动机的工作原理是:通电导体在磁场中受到磁场力的作用,故D符合题意。故选D.。◆2.(2019•绵阳)用如图所示的装置探究通电导线在磁场中的受力情况。接通电源,发现导体ab向左运动;把电源正负极对调后接入电路,发现导体ab向右运动。这个实验事实说明通电导线在磁场中受力( ) A. 方向与电流方向有关 B. 方向与磁感线方向有关C. 大小与电流大小有关 D. 大小与磁场强弱有关【答案】A【解析】接通电源,发现导体ab向左运动,把电源正负极对调后接入电路,电流的方向改变了,发现导体ab向右运动。说明通电导线在磁场中受力方向跟电流方向有关。
部分内容预览



只能预览部分内容,查看全部内容需要下载哦~
同专辑或相关资料
- 231[精品]2019-2020春苏科版物理九年级下册基础与强化必刷题:16.5 电磁感应 发电机(原卷版和解…
- 217[精品]2019-2020春苏科版物理九年级下册基础与强化必刷题:16.3 磁场对电流的作用 电动机(原…
- 191[精品]2019-2020春苏科版物理九年级下册基础与强化必刷题:16.2 电流的磁场(原卷版和解析版)
- 202[精品]2019-2020春苏科版物理九年级下册基础与强化必刷题:16.1 磁体与磁场(原卷版和解析版)
- 241[精品]2019-2020春苏科版物理九年级下册基础与强化必刷题:15.4 家庭电路与安全用电(原卷版和…
- 226[精品]2019-2020春苏科版物理九年级下册基础与强化必刷题:15.3 电热器 电流的热效应(原卷版…
- 309[精品]2019-2020春苏科版物理九年级下册基础与强化必刷题:15.2 电功率(原卷版和解析版)
- 291[精品]2019-2020春苏科版物理九年级下册基础与强化必刷题:15.1 电能表与电功(原卷版和解析版)
资料审核:czwlzx
所属专辑: [精品]2019-2020春苏科版物理九年级下册基础与强化必刷题
资料格式:docx
资料版本:苏科版
适用地区:不限
文件大小:449.70KB
资料作者:linhua
审核人员:czwlzx
下载帮助:
- 下载说明:0点券资源无需下载权限,游客可以直接下载。
- 有点券资源为本站精品课件,只提供给vip会员下载,有效期式vip会员可以在有效期内下载本站所有资源。 查看 【申请有效期vip会员方法】 。
-
- 如果您无法下载到本资料,请先参照以下说明检查:
- 1、所有资料必须是登录后才能下载。
- 2、精品资料下载需要下载权限,请确保您是本站vip会员才可下载。有效期vip会员只受有效期限制,不受点券影响,有效期内即使点券用完,仍可继续下载。
- 4、如果鼠标左键下载时直接打开word文档,无法下载保存,可以右键鼠标选择“将链接另存为”下载word文件。
- 5、如果下载的是word文档,直接可用word软件打开;如果是压缩资料包,下载后请先用winrar解压软件解压,再使用对应软件word打开。
- 6、以上步骤检查后均无法解决问题,您可以到[帮助中心]寻找答案或向网站客服人员寻求支持。


会员登录
用户评论
(欢迎您的评论,评论有奖励哟!)