2020年中考物理试题分类命题备考方略:专题09 力学大型计算题(原卷版和解析版)
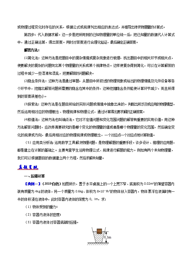
【内容简介】专题九 力学大型计算题★命题诠释1.大型计算题大型计算题俗称压轴题,是中考试卷主要题型,也是必考题型,同时也是产生差距,判断考生综合应用能力、题型难度属于中等偏上的题型。大型计算题在中考试卷中占有很大比例,一般情况下所占比例在25%左右。大型计算题以考查学生综合应用所学知识分析问题和解决问题的能力为主,它既能反映学生对基本知识的理解掌握水平,同时又能体现学生在综合应用所学知识分析和解决问题过程中的情感、态度与价值观。解答计算题应该首先明确它的特点,避免盲目和无从下手的尴尬,同时明确题目涉及的物理现象和物理知识,明确要解决的问题是什么,找准关系,有的放矢的按要求进行合理的计算。2.特点大型计算题要求有计算过程和步骤,每一步骤都有相应分值。大型计算题的特点是:(1)结果合理性:这类题能反映学生对自然界或生产、生活中若干事物的观察和关心程度.它要求学生用生活实践,社会活动的基本经验对题目的计算结果进行判断,留取合理的,舍弃不合理的。(2)知识综合性:这类题往往是把几个或几种物理过程及物理现象放在一起,利用各个过程或各种现象之间的相切点,解答要解决的问题。它反映学生学习知识的综合能力和分析解决问题的能力。(3)应用性:这类题是把物理知识浸透到社会实际操作和应用到生活体验中,它能够反映学生对所学物理知识的理解和情感,同时也能反映学生对自己生活中的一些实际操作的认识水平。★题型解密1.力学计算题主要内容力学计算主要涉及到功与功率计算、压强计算、浮力计算、简单机械相关计算等。大型计算题很少是单一知识点或考点的计算,常见的是多个考点的综合计算,但其计算内容不变。2.考前速记(1)压强公式: 。其中,压强p的单位是帕斯卡(简称为帕),符号是Pa;压力F的单位是牛,符号是N;S是受力面积(是两物体的接触部分),单位是米2,符号是m2。(2)液体压强公式: 。其中, 是液体密度,单位是 ; ; 是液体内部某位置到液面的高度。从公式中看出:液体的压强只与液体的密度和液体的深度有关,而与液体的质量、体积、重力、容器的底面积、容器形状均无关。.......
只能预览部分内容,查看全部内容需要下载哦~
同专辑或相关资料
- 862025年中考物理高频易错考前预测题--力学(含解析)
- 2232021中考物理知识点冲刺精选题:04 力学(解析版和原卷版)
- 292专题二 力学2--2021年中考物理审题能力及阅读能力专练(解析版和原卷版)
- 328专题一 力学1--2021年中考物理审题能力及阅读能力专练(解析版和原卷版)
- 319【精品】挑战2021中考物理高分精选试题:04 力学2(原卷版和解析版)
- 523【精品】挑战2021中考物理高分精选试题:03 力学1(原卷版和解析版)
- 221浙江省三年(2018-2020)中考物理真题分类汇编:专题03 力学-填空题+作图题+实验题+简答题(原…
- 206浙江省三年(2018-2020)中考物理真题分类汇编:专题02 力学-计算题+综合题(原卷版和解析版)
资料审核:czwlzx
下载帮助:
- 下载说明:0点券资源无需下载权限,游客可以直接下载。
- 有点券资源为本站精品课件,只提供给vip会员下载,有效期式vip会员可以在有效期内下载本站所有资源。 查看 【申请有效期vip会员方法】 。
-
- 如果您无法下载到本资料,请先参照以下说明检查:
- 1、所有资料必须是登录后才能下载。
- 2、精品资料下载需要下载权限,请确保您是本站vip会员才可下载。有效期vip会员只受有效期限制,不受点券影响,有效期内即使点券用完,仍可继续下载。
- 4、如果鼠标左键下载时直接打开word文档,无法下载保存,可以右键鼠标选择“将链接另存为”下载word文件。
- 5、如果下载的是word文档,直接可用word软件打开;如果是压缩资料包,下载后请先用winrar解压软件解压,再使用对应软件word打开。
- 6、以上步骤检查后均无法解决问题,您可以到[帮助中心]寻找答案或向网站客服人员寻求支持。





会员登录
用户评论
(欢迎您的评论,评论有奖励哟!)