2019年初高中物理无忧衔接精品课程:专题05 运动快慢的描述---速度(原卷版和解析版)
【内容简介】2019年初高中物理无忧衔接精品课程:专题05 运动快慢的描述---速度(原卷版和解析版)
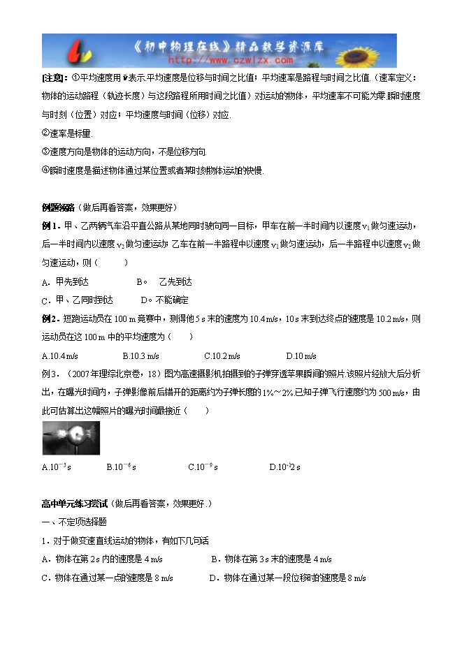
部分内容预览



只能预览部分内容,查看全部内容需要下载哦~
同专辑或相关资料
- 10632019年初高中物理无忧衔接精品课程:专题23 新高一招生考试物理模拟试卷(二)(原卷版和解析…
- 3762019年初高中物理无忧衔接精品课程:专题22 新高一招生考试物理模拟试卷(一)(原卷版和解析…
- 3282019年初高中物理无忧衔接精品课程:专题21 新高一物理衔接练习(原卷版和解析版)
- 3102019年初高中物理无忧衔接精品课程:专题20 物理实验衔接内容(原卷版和解析版)
- 8522019年初高中物理无忧衔接精品课程:专题19 电学基本知识(原卷版和解析版)
- 2502019年初高中物理无忧衔接精品课程:专题18 电场初步知识(原卷版和解析版)
- 3052019年初高中物理无忧衔接精品课程:专题17 功、功率和能(原卷版和解析版)
- 2602019年初高中物理无忧衔接精品课程:专题16 牛顿第三定律(原卷版和解析版)
资料审核:czwlzx
下载帮助:
- 下载说明:0点券资源无需下载权限,游客可以直接下载。
- 有点券资源为本站精品课件,只提供给vip会员下载,有效期式vip会员可以在有效期内下载本站所有资源。 查看 【申请有效期vip会员方法】 。
-
- 如果您无法下载到本资料,请先参照以下说明检查:
- 1、所有资料必须是登录后才能下载。
- 2、精品资料下载需要下载权限,请确保您是本站vip会员才可下载。有效期vip会员只受有效期限制,不受点券影响,有效期内即使点券用完,仍可继续下载。
- 4、如果鼠标左键下载时直接打开word文档,无法下载保存,可以右键鼠标选择“将链接另存为”下载word文件。
- 5、如果下载的是word文档,直接可用word软件打开;如果是压缩资料包,下载后请先用winrar解压软件解压,再使用对应软件word打开。
- 6、以上步骤检查后均无法解决问题,您可以到[帮助中心]寻找答案或向网站客服人员寻求支持。


会员登录
用户评论
(欢迎您的评论,评论有奖励哟!)