当前位置:首页 > 试卷中心> 单元测试> 人教版八年级单元测试 > 内容详情
2019年人教版八年级下册物理《第十二章 简单机械》单元测试卷(word解析版)
【内容简介】
一.选择题(共
10
小题)
1.如图所示滑轮组,实心均匀正方体A在水平地面上处于静止状态,已知A的边长为1dm,密度为1×103kg/m3,动滑轮总重为2N,若使A对水平地面产生的压强刚好为0,作用在绳端的拉力F为(忽略滑轮的摩擦和绳重)( )
A.2 N B.3 N C.4 N D.5N
2.在我校物理科技节上,玲玲老师给大家演示了神奇的“二力平衡”。如图所示,当一学生握住中间细细的圆柱体并保持静止时,玲玲老师用两弹簧测力计拉动圆柱体两侧的“同一根”细线,使“整根”细线向右做匀速运动,神奇的是:左手甲弹簧测力计的示数为4.8N,右手乙弹簧测力计的示数却只有1.6N.“同一根”细线右端受拉力小,为何细线还能向右匀速运动呢?原来中空的细圆柱体内部另有“机械”,你认为内部最有可能的滑轮绕线结构是下列图中(不计绳重及摩擦)( )
A. B.
C. D.
3.使用杠杆时,力和力臂的关系是( )
A.有力作用在杠杆上,力臂一定大于零
B.有力作用在杠杆上,力臂可能为零
C.作用在杠杆上的力越大,力臂也越大
D.力臂越大,说明作用在杠杆上的力也越大
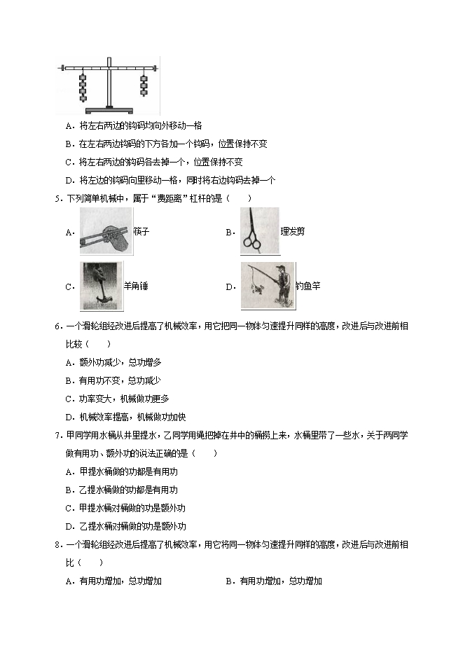
4.如图所示,杠杆处于平衡状态,下列操作中能让杠杆继续保持平衡的是( )
A.将左右两边的钩码均向外移动一格
B.在左右两边钩码的下方各加一个钩码,位置保持不变
C.将左右两边的钩码各去掉一个,位置保持不变
D.将左边的钩码向里移动一格,同时将右边钩码去掉一个
5.下列简单机械中,属于“费距离”杠杆的是( )
A.筷子 B.理发剪
C.羊角锤 D.钓鱼竿
6.一个滑轮组经改进后提高了机械效率,用它把同一物体匀速提升同样的高度,改进后与改进前相比较( )
A.额外功减少,总功增多
B.有用功不变,总功减少
C.功率变大,机械做功更多
D.机械效率提高,机械做功加快
7.甲同学用水桶从井里提水,乙同学用绳把掉在井中的桶捞上来,水桶里带了一些水,关于两同学做有用功、额外功的说法正确的是( )
A.甲提水桶做的功都是有用功
B.乙提水桶做的功都是有用功
C.甲提水桶对桶做的功是额外功
D.乙提水桶对桶做的功是额外功
8.一个滑轮组经改进后提高了机械效率,用它将同一物体匀速提升同样的高度,改进后与改进前相比( )
A.有用功增加,总功增加 B.有用功增加,总功增加
C.有用功不变,总功不变 D.有用功不变,总功减少
部分内容预览






只能预览部分内容,查看全部内容需要下载哦~
同专辑或相关资料
- 28第十二章 简单机械(综合题30道)--2025-2026学年人教版八年级物理全册热点题型专练
- 39第十二章 简单机械(计算题30道)--2025-2026学年人教版八年级物理全册热点题型专练
- 51第十二章 简单机械(实验题30道)--2025-2026学年人教版八年级物理全册热点题型专练
- 55第十二章 简单机械(作图题30道)--2025-2026学年人教版八年级物理全册热点题型专练
- 84第十二章 简单机械(填空题100道)--2025-2026学年人教版八年级物理全册热点题型专练
- 2902025年中考物理高频易错考前预测题--简单机械及机械效率(含解析)
- 862025年中考物理基础知识复习课件:第10讲 简单机械
- 671简单机械--2025年中考物理复习教材知识点及探究实验考点梳理
资料审核:czwlzx
资料格式:doc
资料版本:人教版
适用地区:不限
文件大小:420.00KB
资料作者:weihau
审核人员:czwlzx
下载帮助:
- 下载说明:0点券资源无需下载权限,游客可以直接下载。
- 有点券资源为本站精品课件,只提供给vip会员下载,有效期式vip会员可以在有效期内下载本站所有资源。 查看 【申请有效期vip会员方法】 。
-
- 如果您无法下载到本资料,请先参照以下说明检查:
- 1、所有资料必须是登录后才能下载。
- 2、精品资料下载需要下载权限,请确保您是本站vip会员才可下载。有效期vip会员只受有效期限制,不受点券影响,有效期内即使点券用完,仍可继续下载。
- 4、如果鼠标左键下载时直接打开word文档,无法下载保存,可以右键鼠标选择“将链接另存为”下载word文件。
- 5、如果下载的是word文档,直接可用word软件打开;如果是压缩资料包,下载后请先用winrar解压软件解压,再使用对应软件word打开。
- 6、以上步骤检查后均无法解决问题,您可以到[帮助中心]寻找答案或向网站客服人员寻求支持。


会员登录
用户评论
(欢迎您的评论,评论有奖励哟!)