肥西官亭中学:沪科版《10.2滑轮及其应用》PPT+视频
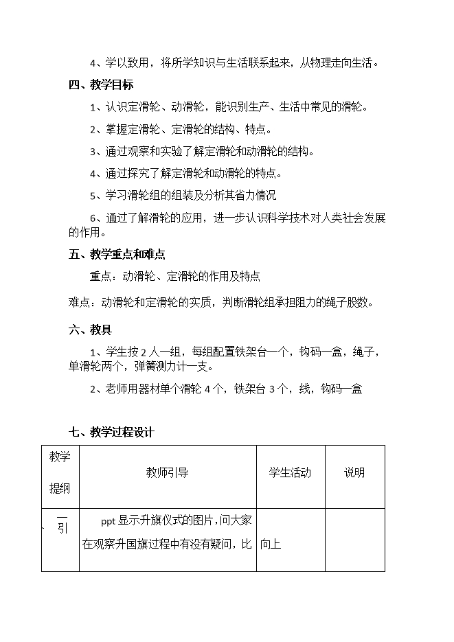
【内容简介】肥西官亭中学:沪科版《10.2滑轮及其应用》PPT+视频,共有21张幻灯片,课件引导学生认识了滑轮的应用,然后引导学生动手组装了滑轮,认识了定滑轮和动滑轮,讨论了定滑轮和动滑轮的实质.讨论了拉力与物重的关系。
只能预览部分内容,查看全部内容需要下载哦~
同专辑或相关资料
- 24711.2 滑轮及其应用--2026春沪科版八年级物理下册名师教学设计(附教学反思)
- 6711.2 滑轮及其应用--2024-2025沪科版八年级下学期物理名师课件
- 3911.2 滑轮及其应用--2024新沪科版物理八年级下学期科学素养新教学设计(附教学反思)
- 192【轻松假期与提升】沪科版2020年暑假八年级物理巩固练:09 滑轮及其应用(原卷版和解析版)
- 327第十章 机械与人 第二节 滑轮及其应用-沪科版八年级物理课件(共41张PPT)
- 3272020春沪科版八年级物理下学期《10.2滑轮及其应用(第2课时 滑轮组及其应用)》教学设计(附教…
- 3322020春沪科版八年级物理下学期《10.2滑轮及其应用(第1课时 定滑轮和动滑轮)》教学设计(附教…
- 2402019-2020沪科版物理八年级下册跟踪训练:10.2滑轮及其应用(附解析答案)
资料审核:张侃
资料格式:rar
资料版本:沪科版
适用地区:不限
文件大小:10.31MB
资料作者:肥西官亭中学
审核人员:czwlzx
下载帮助:
- 下载说明:
- 1、课件预览只显示部分内容,不代表全部内容;如果想了解全部内容,需要下载课件。课件预览速度较慢,请耐心等待或刷新页面;即使不能预览也可以正常下载课件。
- 2、0点券课件无需下载权限,游客可以直接下载。
- 3、有点券课件为本站精品课件,只提供给vip会员下载,有效期式vip会员可以在有效期内下载本站所有资源。 查看 【申请有效期vip会员方法】 。
-
- 如果您无法下载到本资料,请先参照以下说明检查:
- 1、精品资料必须是登录后才能下载。
- 2、精品资料需要下载权限,请确保您是本站vip会员才可下载。有效期vip会员只受有效期限制,不受点券影响,有效期内即使点券用完,仍可继续下载。
- 4、如果鼠标左键下载时只能打开ppt课件,无法下载保存,可以右键鼠标选择“将链接另存为”下载课件。
- 5、如果下载的是压缩资料包,下载后请先用winrar解压软件解压,再使用对应软件(PPT/flash/视频播放器/等等)打开。
- 6、以上步骤检查后均无法解决问题,您可以到[帮助中心]寻找答案或向网站客服人员寻求支持。





会员登录
用户评论
(欢迎您的评论,评论有奖励哟!)