2019春教科版八年级下册物理教案:7.5摩擦力(附教学反思)
【内容简介】
教学目标
三维目标要求
一、知识与技能
1.知道什么是摩擦力。
2.通过实验探究了解摩擦力的大小与哪些因素有关。
3.知道摩擦力在生活实际中的意义。
二、过程与方法
1.经历影响摩擦力大小因素的研究。
2.学习从实验探究归纳简单的物理规律,培养学生分析、概括能力。
三、
情感态度与价值观
培养学生探索自然现象和日常生活中的物理原理的兴趣,体现物理来源于生活,又服务于生活的道理。
教学重点和难点
一、教学重点
1.知道影响摩擦力大小的因素,会举例说明增大或减小摩擦的方法。
2.培养学生收集和处理信息的能力以及控制变量的研究方法。
二、教学难点
1.知道什么是摩擦力。
2.认识静摩擦。
教学过程
情景导入
活动演示:
1.穿旱冰鞋的强壮男生与穿普通鞋的瘦弱女生进行拔河比赛。
2.老师用较小的力推桌子,桌子静止不动。
3.让学生将手掌压在桌面上,并在其上滑动,感受桌面对手的阻力。
生活中摩擦现象普遍存在,这些摩擦都是有害的吗?我们应该如何来利用摩擦?今天我们就来学习相关知识。
教学活动
一、滑动摩擦力
学生探究活动:把手压在桌面上向前推,在推的过程中,你的手有什么样的感觉?
下面我们用这个实验来研究这种力:
一个物体在另一个物体表面上发生相对滑动时,在两个物体接触面之间会产生阻碍物体相对运动的力,这个力叫作滑动摩擦力。
二、测量滑动摩擦力
1.活动:体验滑动摩擦力。
如教材P18图7-5-4所示,用手压课本并抽出直尺。当手压课本的力大小不同时,抽出直尺需要的力一样大吗?
换用不同大小、不同材料的直尺,再试一试,有什么变化?
对影响滑动摩擦力大小的因素,提出你的猜想。
2.实验探究:滑动摩擦力大小与什么因素有关?
(1)提出问题:滑动摩擦力的大小可能与哪些因素有关呢?
(2)指导学生动手并结合生活中的经验猜想:①一只手压在桌面上滑动;②两只手一上一下紧压在桌面上滑动;③一只手压在桌的正面、反面滑动。
(3)总结同学们的猜想:影响滑动摩擦力的因素可能有:①接触面所受的压力;②接触面的粗糙程度;③接触面的面积大小……
(4)指导学生阅读教材P19有关内容,讨论并回答:①影响摩擦力的因素可能有多个,在研究某一个因素的影响时,采取什么方法?②选用长方体还是正方体木块?为什么?
学生交流讨论:应采取控制变量法来进行实验探究,应使用长方体木块,便于探究接触面的面积与摩擦力的关系。
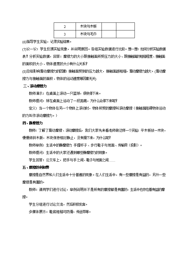
(5)指导学生根据课本提示设计实验步骤,并设计实验记录表格:
实验次数
接触面材料
压力
摩擦力
1
木块与木板
2
木块与木板
3
木块与毛巾
(6)指导学生实验,记录实验结果。
(7)议一议:学生反馈实验现象,并说明原因。各组实验数据进行比较。想一想:如何分析实验数据表?分析实验数据,回答:摩擦力的大小跟接触面所受压力的大小、跟接触面的粗糙程度、接触面的面积的大小、物体速度的大小有什么关系?
(8)总结影响滑动摩擦力的因素:接触面受到的压力越大,接触面越粗糙,滑动摩擦力越大。(滑动摩擦力与接触面的面积、物体的运动速度等因素无关)
三、滚动摩擦力
教师演示:在桌面上滚动一只篮球,很快停下来。
教师提问:球在桌面上运动了一段距离,为什么会停下来呢?
定义:当一个物体在另一个物体上滚动时,物体所受的摩擦叫滚动摩擦(接触面阻碍物体运动的力叫作滚动摩擦力。)
.........
部分内容预览



只能预览部分内容,查看全部内容需要下载哦~
同专辑或相关资料
- 38第6章 6.4 摩擦力--2025-2026学年沪粤版物理八年级下册同步考点演练
- 188.3摩擦力 课件---2025-2026学年教科版八年级物理下册配套ppt
- 2532026春沪粤版物理八年级下学期全套培优精做课件:6.4 摩擦力
- 3018.3 摩擦力---2026春人教版物理八年级下学期配套教学课件
- 477.3 摩擦力(课件+模拟实验动画)---2025-2026学年苏科版物理八年级下学期新授课简洁课件
- 547.3 摩擦力---2025-2026学年苏科版物理八年级下学期新授课简洁课件
- 3098.3 摩擦力--2025-2026学年人教版物理八年级下册ppt课件包
- 296第八章 第三节 摩擦力—2025-2026学年人教版物理八年级下学期预习基础知识填空(附答案)
资料审核:czwlzx
下载帮助:
- 下载说明:0点券资源无需下载权限,游客可以直接下载。
- 有点券资源为本站精品资源,只提供给vip会员下载,有效期式vip会员可以在有效期内下载本站所有资源。 查看 【申请有效期vip会员方法】 。
-
- 1、精品资源必须是登录后才能下载。
- 2、精品资源下载需要下载权限,请确保您是本站vip会员才可下载。有效期vip会员只受有效期限制,不受点券影响,有效期内即使点券用完,仍可继续下载。
- 4、如果鼠标左键下载时直接打开word文档,无法下载保存,可以右键鼠标选择“将链接另存为”下载word文件。
- 5、如果下载的是word文档,直接可用word软件打开;如果是压缩资料包,下载后请先用winrar解压软件解压,再使用对应软件word打开。
- 6、以上步骤检查后均无法解决问题,您可以到[帮助中心]寻找答案或向网站客服人员寻求支持。


会员登录
用户评论
(欢迎您的评论,评论有奖励哟!)