2018-2019人教版八年级物理下册《8.2二力平衡》教学设计1
【内容简介】
整体设计
本节内容是牛顿第一定律知识的延伸,牛顿第一定律研究的是物体没有受到力的作用时遵循的规律。实际上没有受到力的物体是不存在的,但自然界中保持静止的物体却比比皆是,由此提出问题,通过探究性实验,得出二力平衡的条件。教学设计中首先展示处于静止或匀速直线运动状态的物体,然后提出力的平衡及平衡状态的概念,这样的设置是让学生先通过自然、生活现象认识“力的平衡”,然后用抽象的概念来总结“力的平衡”,接着用“力的平衡”观念来解释自然生活中的一些实例,最后通过实验探究物体处于二力平衡的条件。
本节内容是希望学生在对二力平衡的认识中感受处于平衡力作用下的物体的运动状态,并通过实验探究认识二力平衡的条件,在实验探究过程中培养学生的动手能力。
二力平衡的条件是本节的重点,教学过程中要突出探究实验的教学,使学生在探究活动中体会物体在平衡力的作用下保持静止状态时满足的条件,从而得出二力平衡的条件。实验结论最好让学生自己得出,这样对于他们理性认识力的平衡大有裨益。教师在总结时一定要提出“二力平衡时合力必为零”这个推论,这样可以深化学生对于二力平衡知识的理解。
应用二力平衡的知识解释自然现象是本节的难点,教学活动中通过对生活中保持静止状态或匀速直线运动状态的物体的分析,结合二力平衡的知识尝试解决一些具体问题。
三维目标
知识与技能
1.知道什么是力的平衡,初步掌握二力平衡的条件;
2.会应用二力平衡的知识解决简单的实际问题。
过程与方法
1.通过探究二力平衡的条件,具有初步的观察能力、归纳总结能力;
2.尝试用已知的科学规律解决具体问题,具有初步的分析概况能力和语言表达能力。
情感、态度与价值观
通过探究性实验培养学生实事求是的科学态度,体验科学对人类生活的重要性。
教学重点
二力平衡的条件及其应用。
教学难点
应用二力平衡的知识解释自然现象。
课时安排
1课时
教学准备
惯性小车、两个定滑轮、两个吊盘、大砝码若干、细绳、多媒体课件等。
教学过程
导入新课
播放2012伦敦奥运会我国举重运动员夺冠录像。
提出问题:裁判员判定举重运动员成绩有效的依据是什么?
提示:这与本节课学习的物体受力平衡问题有关。
设计说明:通过录像导入,充分调动起学生的学习兴趣,唤起对知识的渴求的同时激发学生的爱国热情。
多媒体展示生活中处于平衡状态的一些熟悉的图片。
提出问题:大家能否联想一下自己的日常生活中的例子,哪些物体是平衡的?在物理学中“平衡”这个词究竟是什么含义呢?什么叫平衡状态?
设计说明:通过展示生活中处于平衡状态的熟悉事例,使学生对平衡有了感性的认识。
物体受到力的作用,物体保持匀速直线运动的情况也能见到。如一列火车在一段平直的轨道上匀速行驶,火车受重力、支持力、水平向前的牵引力和向后的阻力。
教师可让学生通过相互交流,达成正确的认识。并总结:保持原有运动状态不变叫做平衡,即速度恒定不变的物体就是处于平衡状态的物体。这里包括速度恒为零的静止状态,是一种静态的平衡;也包括运动间的平衡,即速度不为零、但大小方向都不变的匀速直线运动状态。
归纳总结:物体在受到几个力作用时,如果物体保持静止或匀速直线运动状态,我们就说这几个力平衡,物体处于平衡状态。
推进新课
一、二力平衡的条件
1.二力平衡的概念
惯性定律告诉我们,物体不受力时,将保持静止或匀速直线运动状态,但不受力的物体是不存在的,那么为什么有些物体还会保持静止或匀速直线运动状态呢?
思考问题:学生提着书包不动。书包受到重力和手对它向上的拉力,为什么书包受到两个力作用会保持静止?
平直公路上匀速行驶的汽车,水平方向受到牵引力和阻力。为什么水平方向汽车受两个力作用会保持匀速直线运动状态?
学生讨论交流:如果将手松开,书包将落到地上,显然向上的拉力与使书包下落的重力的效果抵消了,使书包不至于下落;同样的道理,汽车牵引力与阻力产生的效果抵消了,使汽车的速度不发生变化。
结论:物体虽然受到几个力的作用,但是这几个力的作用效果相互抵消,物体就处于平衡状态。
二力平衡:当物体在两个力的作用下处于平衡状态时,就称做二力平衡。
教师提示:“平衡”概念应包括静平衡(静止)和动平衡(匀速直线运动)两方面。
2.探究二力平衡的条件
问题:如果作用在物体上的力只有两个力,且物体处于平衡状态,这两个力应该满足的条件是什么?
探究:
(1)让学生猜想在什么条件下两个力可以平衡。
教师可以提示学生从力的大小、方向、作用点这三个方面来考虑。
(2)学生根据所准备的实验装置,自己设计实验探究二力平衡时,两个力的大小、方向、作用点应该有什么关系?
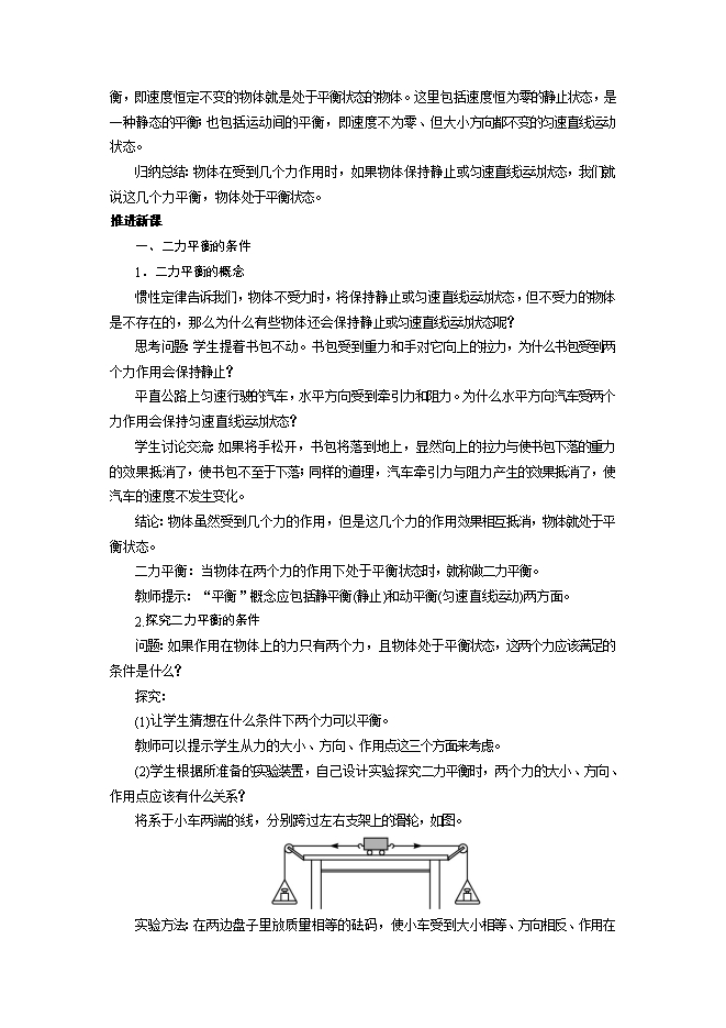
将系于小车两端的线,分别跨过左右支架上的滑轮,如图。
实验方法:在两边盘子里放质量相等的砝码,使小车受到大小相等、方向相反、作用在同一直线上的力。小车处于平衡状态(静止)。改变小车的受力情况:
①改变其中一边盘子里的砝码的质量,使小车受到的力大小不相等;
②将其中一边盘子里的砝码移到另一边,使小车受到的力方向相同;
③转动小车,使小车受的力不在同一直线上;
④垂直于小车受力方向移到小车,使小车受的力不在同一直线上且方向相同或不相同。
学生分组实验:
部分内容预览



只能预览部分内容,查看全部内容需要下载哦~
同专辑或相关资料
- 2918.2 二力平衡---2026春人教版物理八年级下学期配套教学课件
- 1968.1 二力平衡---2025-2026学年苏科版物理八年级下学期新授课简洁课件
- 4338.2 二力平衡--2025-2026学年人教版物理八年级下册ppt课件包
- 306第八章 第二节 二力平衡—2025-2026学年人教版物理八年级下学期预习基础知识填空(附答案)
- 4798.1 二力平衡---2024苏科版物理八年级下册同步ppt课件
- 407.3 二力平衡--2024新沪科版物理八年级下学期科学素养新教学设计(附教学反思)
- 637.3 二力平衡--2024-2025沪科版八年级下学期物理名师课件
- 14298.2 二力平衡--2024-2025人教版八年级下学期物理名师课件
资料审核:czwlzx
资料格式:doc
资料版本:人教版
适用地区:不限
文件大小:12.52MB
资料作者:肖萌
审核人员:czwlzx
下载帮助:
- 下载说明:0点券资源无需下载权限,游客可以直接下载。
- 有点券资源为本站精品资源,只提供给vip会员下载,有效期式vip会员可以在有效期内下载本站所有资源。 查看 【申请有效期vip会员方法】 。
-
- 1、精品资源必须是登录后才能下载。
- 2、精品资源下载需要下载权限,请确保您是本站vip会员才可下载。有效期vip会员只受有效期限制,不受点券影响,有效期内即使点券用完,仍可继续下载。
- 4、如果鼠标左键下载时直接打开word文档,无法下载保存,可以右键鼠标选择“将链接另存为”下载word文件。
- 5、如果下载的是word文档,直接可用word软件打开;如果是压缩资料包,下载后请先用winrar解压软件解压,再使用对应软件word打开。
- 6、以上步骤检查后均无法解决问题,您可以到[帮助中心]寻找答案或向网站客服人员寻求支持。


会员登录
用户评论
(欢迎您的评论,评论有奖励哟!)